唐山机场4月30日执行夏秋航班时刻表!
唐山信息港 发表于:2026-4-20 22:25 复制链接 看图 发表新帖
阅读数:710
唐山机场4月30日-10月24日最新夏秋航季时刻表出炉
5ede11fca1bea2c8d251751a9de7ff46.png
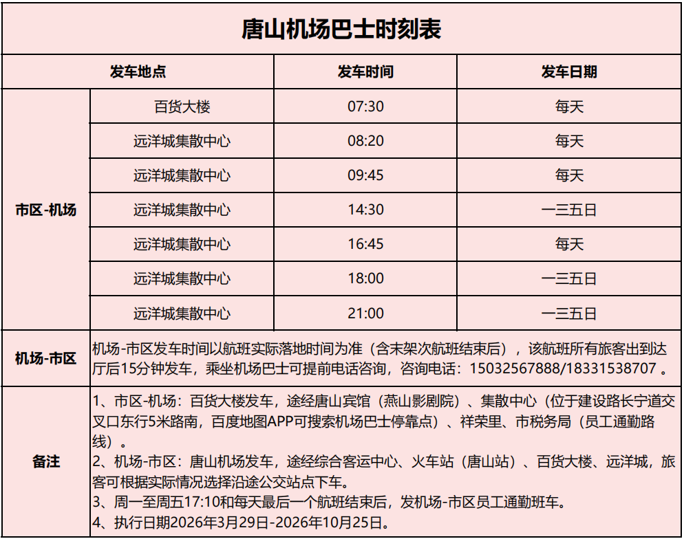
唐山机场机场巴士时刻表
aab7415eb570b3c63447b8adeae586aa.png
停车场收费标准
8d7b84e8db6911d4def2c46ed29e604e.jpg
9b5dc62160e206a27aeadda360058a86.jpg
停车场便捷服务
e617ca049e3e8d193276b96c19d8134a.jpg
来源:唐山三女河机场
返回列表 使用道具 举报
条评论
您需要登录后才可以回帖 登录 | 立即注册
相关推荐
©2001-2021 唐山信息港 http://www.tsxxg.com冀ICP备2026004523号
首页联系我们客服微信:14369595Comsenz Inc.