蒜你狠:大蒜货车侧翻,滚落的蒜遭村民哄抢?
唐山信息港 发表于:2016-6-5 23:22 复制链接 看图 发表新帖
阅读数:2959
导读据网友爆料:京哈高速迁安路段处一辆拉满大蒜的货车在策反方向时翻车了,一车占据三条车道,一度造成交通拥挤。附近的村民闻讯后不但没帮忙,竟然哄抢。无论司机怎么阻拦村民也没有收手,更有岁数大的村民开电动三轮车过来疯抢!

现场情况
8ba5070f63e76f1ddef34c640dff68a8.jpg

7002f88c0c5e5e2d257603fa2d884d05.jpg
7681e7170ba1a9010b1daa87a30ec09d.jpg
1d2fa286471e8489b5d87cd3b91cb64a.jpg 现在蒜价这么高,老板估计赔惨了。

“一方有难,八方支援”本是中华民族的传统美德,在发生交通事故后,周围群众本应积极参与救援,减少受害者的损失,没想到这些人却雪上加霜哄抢货物,往受害者的伤口上撒盐,实在是一种悲哀。

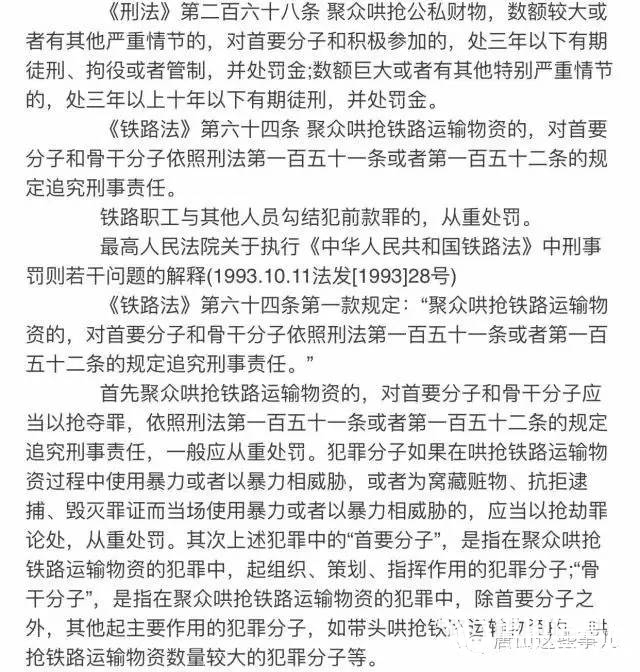
但是哄抢可是会受到法律制裁的:

14991018abdb5e5602a7006fc2359636.jpg
返回列表 使用道具 举报
条评论
您需要登录后才可以回帖 登录 | 立即注册
相关推荐
©2001-2021 唐山信息港 http://www.tsxxg.com冀ICP备2026004523号
首页联系我们客服微信:14369595Comsenz Inc.