唐山物业费将调整,征求意见!
唐山信息港 发表于:2016-11-13 09:33 复制链接 看图 发表新帖
阅读数:5493
《唐山市物业服务收费管理实施办法(草案)》征求意见啦!
唐山市住房和城乡建设局公众门户网刊发了“唐山市发展和改革委员会、唐山市住房和城乡建设局关于《唐山市物业服务收费管理实施办法(草案)》征求意见的通告”。草案共分6章唐山市物业服务收费管理实施办法(草案)分为总则、物业服务收费、车辆停放管理收费、装修服务管理、其他服务收费、监督和管理6章。其中明确规定
物业服务收费实行统一政策,分级管理。住宅区物业服务收费实行分等级定价。物业服务收费实行政府指导价、市场调节价两种价格管理形式。业主大会成立之前的住宅区(别墅除外)物业服务收费实行政府指导价;别墅、业主大会成立之后的住宅区及其他非住宅物业服务收费实行市场调节价。物业管理单位应当参照住宅物业服务等级标准及相对应的政府指导价向业主提供服务并收取费用。唐山市中心区(含路南区、路北区、高新区)由市人民政府价格主管部门会同同级住房和城乡建设行政主管部门根据物业服务等级标准等因素,制定相应的等级服务收费标准。其他各区、管委会辖区参照执行。各县(市)制定的物业服务收费标准及相关管理规定应及时向市级价格主管部门和市级住房和城乡建设行政主管部门备案。物业服务收费等级服务收费标准应根据社会平均成本变动情况适时调整,可建立与当地社会平均工资水平联动机制。实行政府指导价的物业管理单位所收费用不得突破价格主管部门会同同级住房和城乡建设行政主管部门制定的服务收费标准。草案中还对物业服务内容、物业服务费的构成进行了明确。您最关心的住宅物业服务收费政府指导价看这里
5d61a9a60952f236b7aca7438b5fc891.jpg

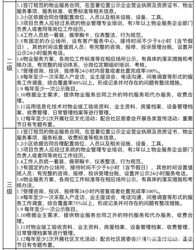
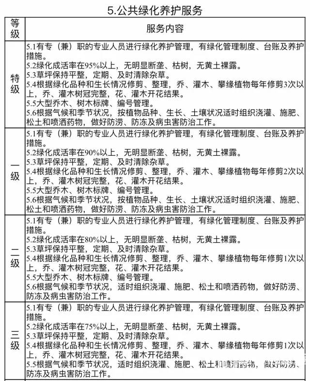
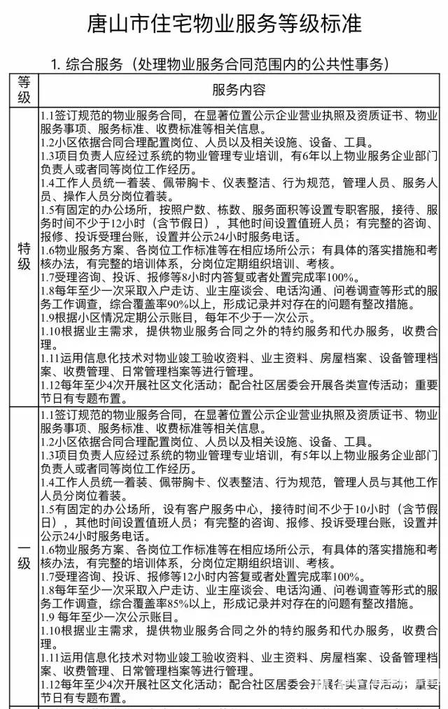
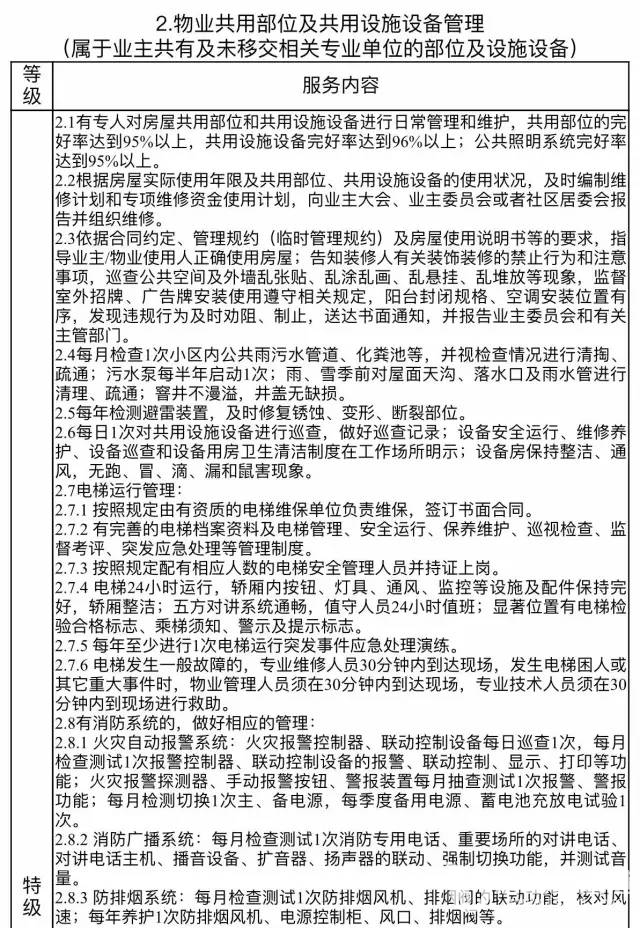
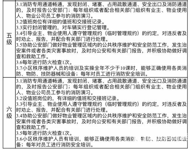
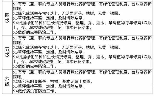
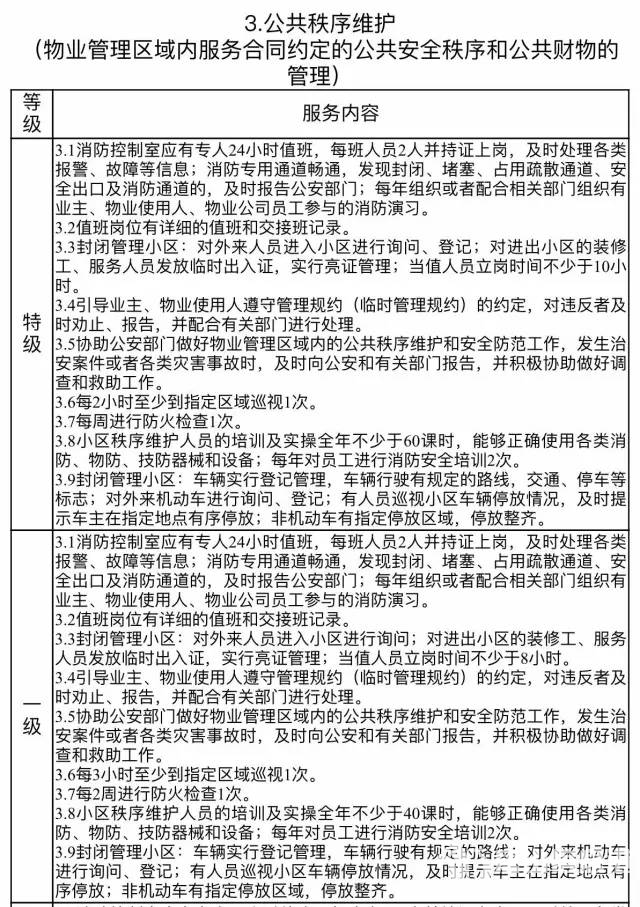
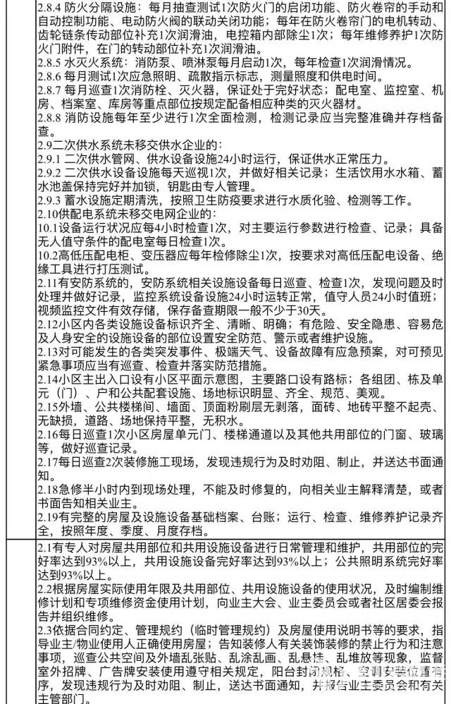
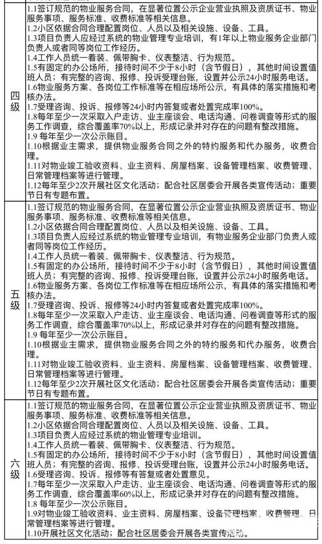
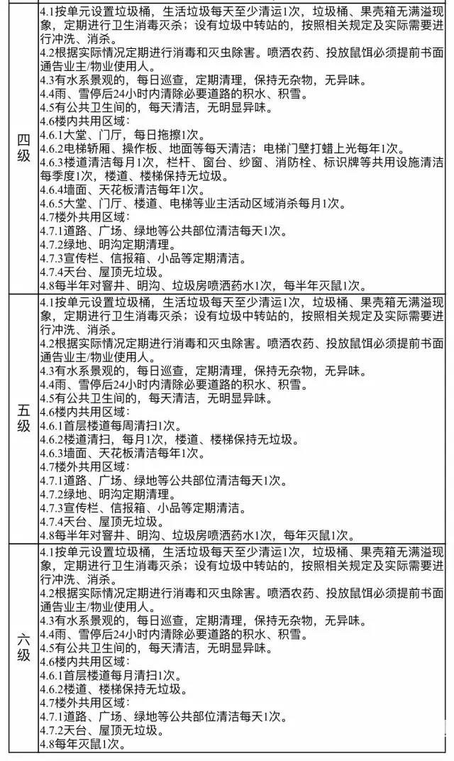
住宅区物业服务收费实行分等级定价那么各个级别如何确定呢?
草案中的唐山市住宅物业服务等级标准有明确规定:

f019d7b19e08d45391d4bcc710f4af31.jpg
50786e93967584b7c8b1c5c2309bd481.jpg
93fa7d78b7050f76c3a0bd77c2adabfb.jpg
d43e35b8cdd0e585809906c595a0e7a6.jpg
57852ff66b4d15d832566d5925c44844.jpg
c8abbbd8f56361cd8279b53ee30a7531.jpg
1e83bdf484e3b9a906724a7886e43775.jpg
dd08077daa84bf7b410fabeeec1c14b8.jpg
70d523d46c6e0371b8a9e9739979a276.jpg
493028b6d890b0cc6ead3f541a21ff21.jpg
ef59b02028027f9786fec0bb51327f13.jpg
5b77cc1603d13e8ca53840a894d8fa32.jpg
5c24e77362139bfa7b9b02031ba46272.jpg

如有修改意见请填写反馈意见表,并于2016年11月23日前,以纸质及电子邮件形式反馈唐山市发展和改革委员会、唐山市住房和城乡建设局。

f20e5dabe7a881e7e80c0597fe729c90.png
(点击图片可放大查看)
您可登录唐山市住房和城乡建设局公众门户,下载《唐山市物业服务收费管理实施办法(草案)》《唐山市住宅物业服务等级标准》《唐山市住宅物业服务收费政府指导价》《唐山市住宅装修建筑垃圾服务收费标准》 《唐山市物业服务收费管理实施办法(草案)》综合反馈意见表。


返回列表 使用道具 举报
条评论
您需要登录后才可以回帖 登录 | 立即注册
相关推荐
©2001-2021 唐山信息港 http://www.tsxxg.com冀ICP备2026004523号
首页联系我们客服微信:14369595Comsenz Inc.