重磅!河北又有5个城市要建地铁!其中就有唐山
唐山信息港 发表于:2017-1-24 23:12 复制链接 看图 发表新帖
阅读数:4034
日前,经河北省政府同意,省发改委向全省印发《河北省轨道交通发展“十三五”规划》。十三五期间,河北省将规划预期投资2000亿元,着力打造“轨道上的京津冀”,力争到2020年,高速铁路覆盖全省各设区市,除省会石家庄外,邯郸、秦皇岛、唐山、保定、张家口等市也将规划建设城市轨道交通线。未来河北地铁将遍布六个城市发展城市轨道交通,是《河北省轨道交通发展“十三五”规划》的重要内容。根据《规划》,十三五期间,相关部门将加快石家庄市城市轨道交通项目建设,率先在省会形成网络主骨架。1、这5市有望启动城市轨道交通建设同时,我省加快推进邯郸、秦皇岛、唐山、保定、张家口等市城市轨道交通建设规划编制工作,适时报批并启动项目建设。充分利用既有铁路资源,推进石家庄等市市域(郊)铁路规划编制及实施工作,便捷城郊联系。还将推进环首都县(市)与北京市城市轨道交通衔接项目,率先建设平谷线。具体项目上,将续建石家庄1、3号线一期,新建石家庄1、2、3号线二期及北京平谷线,研究推进邯郸中心城区-冀南新区、 秦皇岛中心城区-北戴河、唐山中心城区-丰润、张家口中心城区-崇礼等轨道交通线,以及亦庄-廊坊、大兴-固安、房山-涿州等环京县市与北京市城市轨道交通衔接项目。2、投资规模2000亿元据了解,整个十三五期间,河北省预期新建铁路项目投资规模2000亿元,城市轨道交通项目投资规模580亿元。除相关地市出资外,支持社会资本以独资、合资等多种投资方式建设和运营轨道交通。相关部门还将推广政府和社会资本合作(PPP)模式,运用特许经营、股权合作等方式筹集建设资金;支持轨道交通建设实施土地综合开发利用,以开发收益支持项目发展。构建“四纵四横一环多联”高铁网
03696c78db076af2079d78bcf50c9c37.jpg
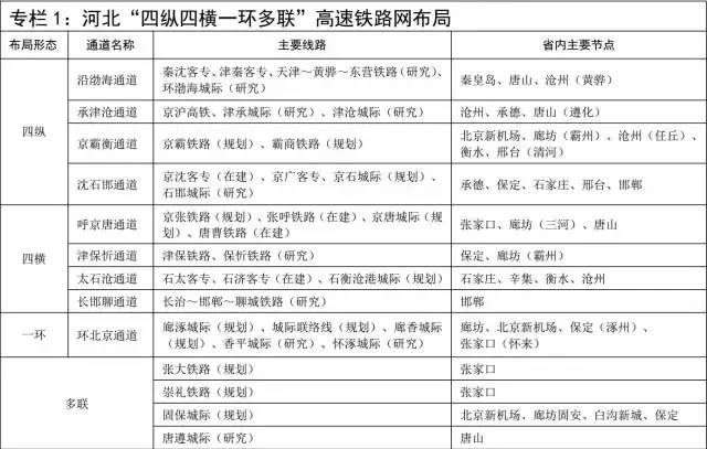
1、营业里程突破8500公里《规划》要求,到2020年,河北全省轨道交通营业里程力争突破8500公里,其中高速铁路2000公里、城市轨道交通80公里,网络覆盖进一步扩大, 路网结构更加优化,更好发挥轨道交通对我省经济社会发展的支撑 和引领作用。我省将进一步完善高速铁路网络。加快境内高速铁路网主通道及区域连接线项目建设,按照“零距离换乘、无缝化衔接”的要求,大力发展城际铁路,强化铁路客运枢纽与机场、城市轨道交通的便捷联接。2、实现京津石1~1.5小时交通圈构建内嵌京津,外联东北、西北、华中、 华东四个主要方向的“四纵四横一环多联”高速铁路网,基本实现环京津县市与京津中心城区0.5-1小时通勤圈,京津石、京津保、京津唐1-1.5小时交通圈,石家庄与周边省会城市1.5-2 小时交通圈。
2c2d48e5bf02eb3ccb2ec3b1902a84a8.jpg
3、各设区市实现高速铁路贯通围绕打造“轨道上的京津冀”,充分考虑河北省经济社会发展实际需求,有序均衡推进项目实施,建成投产一批重大轨道交通项目,加快高效密集轨道交通网络构建进程。高速铁路主通道及区域连接线:将续建石济、京沈客专和张呼铁路,新建京张、张大、京霸、霸商等铁路,研究天津-黄骅-东营、保定-忻州、长治-邯郸-聊城等铁路,力争投产600公里以上,境内国家高速铁路网主通道基本贯通,覆盖各设区市(含定州、辛集)。
7c79026014d12ee1873bc235ddcc6e7b.jpg
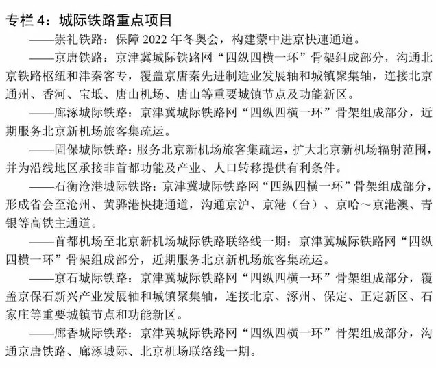
4、城际铁路将新建8条、研究5条在城际铁路方面,将新建崇礼铁路、京唐铁路和廊涿、固保、石衡 沧港、机场联络线一期、京石、廊香等城际铁路,研究怀涿、津承、 唐遵、香平、石邯等城际,力争投产400公里以上,促进京津冀协同发展,为北京新机场旅客集疏运及2022年冬奥会交通运输提供必要保障。
0e42032d4c14ed595eb5c4427dddb5f3.jpg
石家庄将建东南环线铁路和铁路物流基地
712854bf516e98e93952f2506b2e806e.jpg
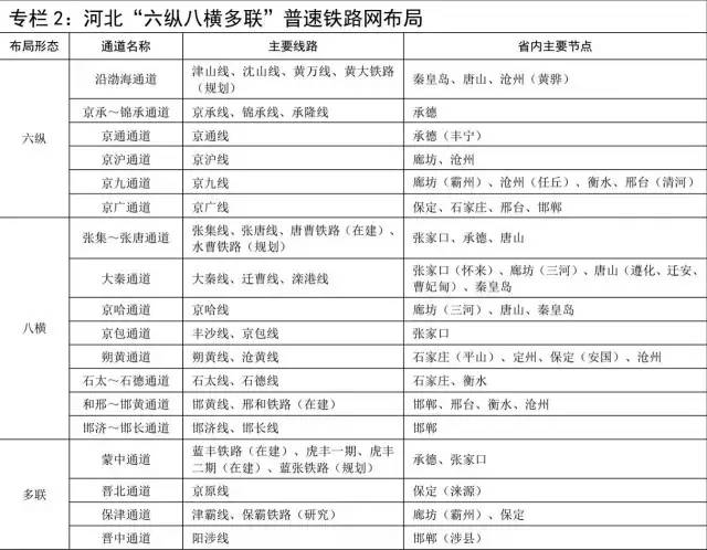
除了进一步完善高速铁路网外,“十三五”期间,河北还将进一步推进普速铁路建设。1强化"六纵八横多联"网络架构根据区域货物运输需求,以秦皇岛港、唐山港、黄骅港及京津产业转移承载地、产业聚集区、商贸物流基 地为重点,有序推进集疏港铁路、资源开发性铁路、支线铁路、铁路专用线及铁路物流基地建设,合理布局铁路货运服务设施,强化“六纵八横多联”网络架构,形成以港口后方铁路通道为主,疏港型、园区型支线铁路为辅,干支有效衔接的普速铁路网,提高对河北发展沿海经济、加快经济转型升级的支撑保障作用。
06e0e0dbd5c3cae2eca1e84760c7e4d8.jpg
2普速铁路投产500公里以上在重点项目方面,将续建邢和、唐曹、蓝丰等铁路,新建水曹、黄大、蓝张、汉曹等铁路,研究保霸、蓟兴、张保港、承秦、范柏等项目,新线投产500公里以上。实施京通、京原等干线铁路及沙午、 新井等支线铁路扩能改造,研究邯黄铁路复线、石家庄东南环线、京包铁路张家口货运外绕线、高易铁路西延、海兴支线南延等项目。3这些物流园、产业区将有专线连接同时,还将新建曹妃甸港集团、德厚铁路物流公司、武安九联集运中心等单位铁路专用线,研究北京(曹妃甸)现代产业发展示范区、衡水中铁物流园、邢台旭阳经开区、宁晋盐化工园区铁路专用线等项目。推进石家庄南、高碑店等铁路物流基地建设。

(燕赵都市报)
返回列表 使用道具 举报
条评论
您需要登录后才可以回帖 登录 | 立即注册
相关推荐
©2001-2021 唐山信息港 http://www.tsxxg.com冀ICP备2026004523号
首页联系我们客服微信:14369595Comsenz Inc.