唐山:去南湖办事儿从哪个门进 攻略收好!
唐山信息港 发表于:2017-2-5 07:53 复制链接 看图 发表新帖
阅读数:8048
唐山市民服务中心1月21日搬入新址,300多项跟市民有关的业务都在那里办理!
保不齐有一天小伙伴们就需要去。可是南湖那么大,那么多业务扎堆,你想知道具体到某项业务最好从哪个口进去比较近吗?来看攻略:

唐山市民服务中心分两个区:
A区是唐山市政务服务中心,B区是唐山人力资源和社会保障服务中心。

20b526ca80cb8272f506d09a326f536b.jpg 市民服务中心外景。

A区各项业务出入口推荐:
▪ 办理不动产登记相关业务推荐走1号门。
▪ 办理住房公积金及维修资金相关业务推荐走2号门或3号门。
▪ 办理企业注册登记相关业务推荐走5号门。
▪ 办理行政审批和公用事业服务相关业务请到2楼,推荐走3号门扶梯或5号门电梯。
▪ 办理公安便民相关业务推荐走5号门电梯或3号门扶梯。

bc2cb961686aa21cabf8efa1370fb3ca.jpg
市民服务中心服务大厅。

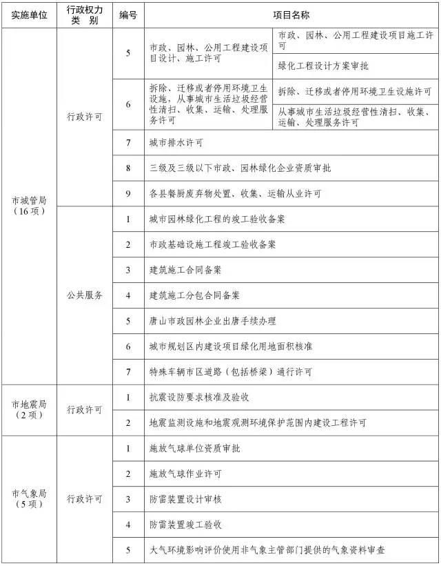
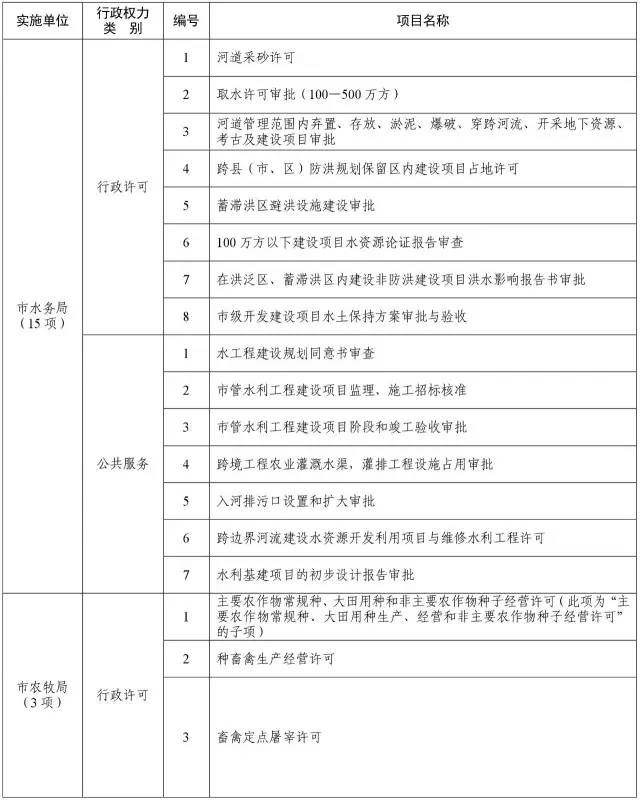
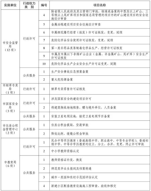
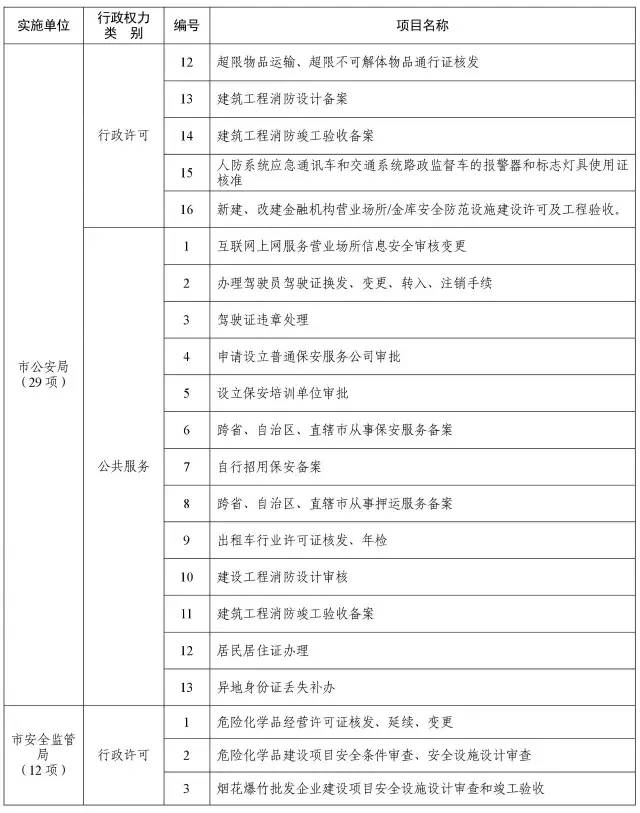
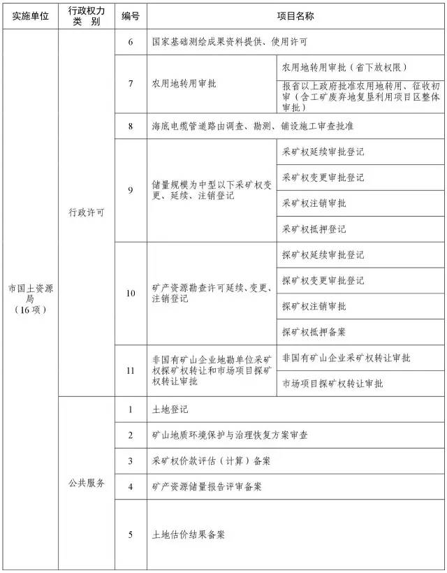
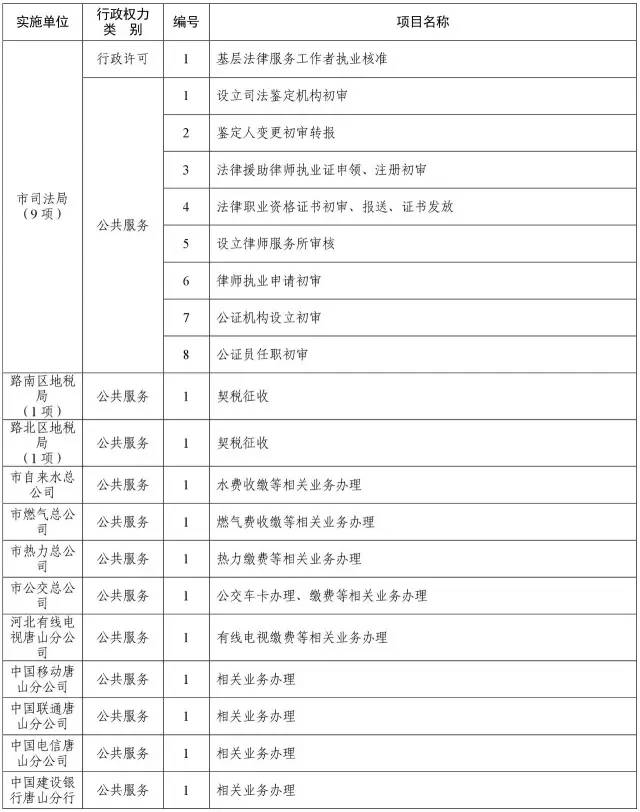
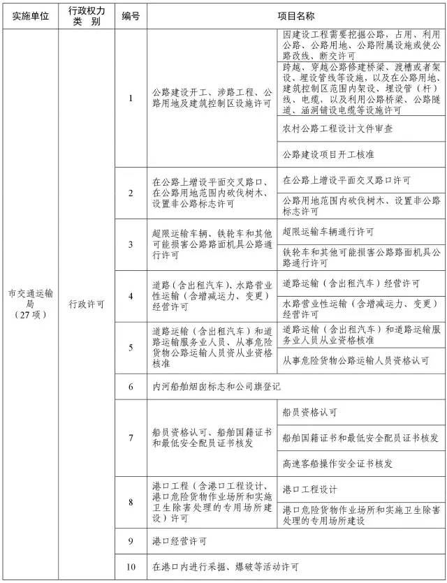
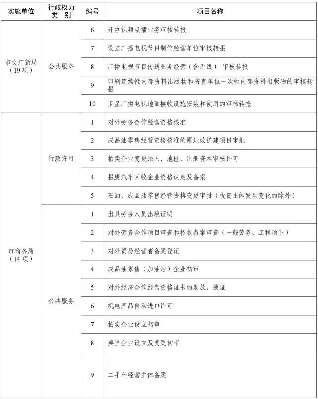
进驻新市政务服务中心的部门(单位)及事项目录在下面哦~
★ 办公时间调整为:
周一至周五9:00-12:00、13:00-17:00上班,节假日正常休息。
★ 唐山市民服务中心地址:
路南区艺文道与丹凤路交叉口
公交路线:
▪ 乘坐19、40路直通直达。▪ 乘坐44、84、游3路到南湖国际会展中心东行800米。▪ 乘坐11、31、79路到世园会1号门车场南行1000米即可到达。

记者实地探访 为唐山新市民服务中心点赞

3112b0e8b3d4a0fe00f40a4c14012beb.jpg
  昨天上午,唐山市民服务中心不动产登记区内,市民在宽敞整洁的大厅内办理业务。当天是春节长假后首个工作日,节前刚刚投入使用的市民服务中心以崭新的形象接待市民。记者 郑勇 摄
 核心提示
  备受关注的唐山市民服务中心搬入新址,新市民服务中心环境和服务如何?2月3日是春节后上班的第一天,新市民服务中心准时为办事群众提供服务,记者实地探访发现,宽敞舒适的办公环境和集中办公的“一站式”服务,让新市民服务中心成为亮点。
  市民服务中心地址:路南区艺文道与丹凤路交叉口
  唐山市民服务中心,包括唐山市政务服务中心和唐山人力资源和社会保障服务中心,1月21日搬入新址,即位于路南区艺文道与丹凤路交叉口,南湖公园市民广场丹凤朝阳雕塑北侧,唐山城市规划展览馆的两个侧翼里,西侧的A区是唐山市政务服务中心,东侧的B区是唐山人力资源和社会保障服务中心。
  当天上午,记者来到唐山市民服务中心,只见门前有序地停放着办事市民的车辆。进入A区的市政务服务中心大厅,中心服务台前“为人民服务”5个大字熠熠闪光。宽敞明亮的环境让这里充满了温馨,大厅里热闹而不拥挤,前来办理业务的市民从容闲适,坐在休息区安静地等待叫号。
  服务中心A区进驻部门或单位41个,进驻事项278项
  市行政审批管理办公室副主任曹福贵介绍,市民服务中心A区建筑面积21684平方米,进驻部门或单位41个,进驻事项278项(其中行政许可事项132项),进驻工作人员400人左右,设置办事窗口263个,是我市集行政审批、阳光政务、便民服务为一体的综合性“一站式”政务服务平台。
  A区共三层,一层设立5个服务区,分别是不动产登记服务区、住房公积金及维修资金业务服务区、企业注册登记服务区、金融服务区、工商档案查询服务区;二层设立4个服务区,分别是建设项目服务区、社会事务服务区、公用事业服务区、公安便民服务区;三层是行政审批管理办公室、住宅专项维修资金管理中心。
  不动产登记服务区共计64个窗口,进驻单位包括市住建局房产交易中心、市国土资源局不动产登记局、路南区地税局、路北区地税局及相关配套单位,办理房产交易、不动产登记等26项业务。
  住房公积金及维修资金业务服务区共计32个窗口,进驻单位包括市住房公积金管理中心贷款中心、路南管理部,市住建局住宅专项维修资金管理中心及相关配套单位,办理住房公积金贷款、归集、提取及住宅维修资金收缴等业务。
  企业注册登记服务区共计27个窗口,进驻单位包括市工商局、市法院、外汇管理局及相关配套单位,办理企业注册登记等相关业务。
  建设项目服务区共计36个窗口,进驻单位包括市发改委、市国土局、市规划局、市环保局、市城管局、市住建局、市水务局、市安监局、市气象局、市国安局、市人防办、市地震局等,办理与建设项目审批相关的业务。
  社会事务服务区共计41个窗口,进驻单位包括市民政局、市食药监局、市交通局、市卫计委、市质监局、市农牧局、市商务局、市文广新局、市教育局等,办理上述部门承担的行政许可及公共服务事项。
  公用事业服务区共计28个窗口,进驻单位包括市司法局、市烟草专卖局、市燃气总公司、市热力总公司、市自来水总公司、市公交总公司、中国电信唐山分公司、中国移动唐山分公司、中国联通唐山分公司、河北有线电视唐山分公司、河北邮政唐山分公司等,办理上述单位相关业务。
  公安便民服务区进驻单位包括市公安局及相关配套单位,办理消防、交管、车管、科技信息化、出租车、治安、出入境、边防等相关业务。
  金融服务区,进驻单位包括农业银行唐山分行、建设银行唐山分行、工商银行唐山分行、中国银行唐山分行,提供相关金融服务。
  服务中心B区是唐山人力资源和社会保障服务中心
  B区是唐山人力资源和社会保障服务中心,共有三层,建筑总面积21783.04平方米。中心将市人社局所属的分散在7个地点的市人社局政务服务处、市人社局劳动关系处、市人社局信息管理中心、市机关事业社会保险局、市人力资源市场、市就业服务局、市社会保险事业局、市医疗保险事业局、市人才交流中心、市人才市场、市大中专毕业生就业指导办公室等11家窗口单位集中在一起,真正实现了“一站式”服务,较好地解决了群众办事多处奔波的问题。
  服务中心主要划分为社会保险经办大厅、医疗保险经办大厅、就业服务经办大厅、人才交流经办大厅、人才资源交流大厅、综合服务厅等9个功能区,设有服务窗口149个,提供服务近100项。各功能分区按照办事流程进行优化布局,实现了相关事项一个窗口办结,多项业务“一条龙”办理。
  记者在现场还发现了许多温馨的小细节——各服务大厅统一设置了咨询引导台、自助填写台、自助查询设备,有专业人员为市民提供服务。在每一层都设置了等候休息区,配备了直饮水设备等。该中心配套的150个车位全部供办事群众使用,工作人员车辆存放到稍远处的世园会1号门停车场。
  宽敞舒适的办公环境和集中办公的“一站式”服务,让市民纷纷为新市民服务中心点赞。市民卿鲤带着儿子正在为妻子办理转院手续,他说:“市民服务中心搬入新址后办事更方便了,所有该办的业务都按顺序设置了窗口,不用像以前一样楼上楼下地跑,一会儿就办完了,为病人节约了入院时间。这种一站式服务,更加人性化,真正成为市民的服务中心。”
  温馨提示
  前往路线:  市民可乘坐19、40路直通直达,或乘坐44、84、游3路到南湖国际会展中心东行800米,乘11、31、79路到世园会1号门车场南行1000米即可到达。
  市民服务中心A区出入口推荐:
  1.办理不动产登记相关业务推荐走1号门。
  2.办理住房公积金及维修资金相关业务推荐走2号门或3号门。
  3.办理企业注册登记相关业务推荐走5号门。
  4.办理行政审批和公用事业服务相关业务请到2楼,推荐走3号门扶梯或5号门电梯。
  5.办理公安便民相关业务推荐走5号门电梯或3号门扶梯。(记者 王雪漫 范圣英)
进驻新市政务服务中心的部门(单位)及事项目录

ae82d0bcf7d1d64e23849763d72e530b.jpg

704087856719f46ddaa0d4751a47e9da.jpg

3d24a79d9b4ddccd3959196d25f1d53f.jpg

93eca3062fcf9f0157ba90aa86298a56.jpg

f2b6eb82a2512ac527a0c0dd0d6b0831.jpg

63abe2c703194762136d240065e30e12.jpg

8c114c2e468250dd4fc46f2d2e828d9a.jpg

1a2553c0f2c4f8f866accde9a7737656.jpg

65f45f33a988664ce60819fff32bb732.jpg

ccfe4ba7910f6f6dcceea094d8009bd7.jpg

0b661af9af1b5c4c5cf22d3d56d095f1.jpg

1e7b4c3a099d30c40e5b7d4cb8e3e504.jpg

a9709958739de852f6bcb9facf04c9d7.jpg

ec751c03dd488be3c670c65f05243f21.jpg

aa309e080fba4bfd789a11e428ed3452.jpg

dedf6029d72f42a429e6722cdf0dc065.jpg

22f6f481ef791f68b7d5e9cfa7d8b728.jpg

0bba90d4502462d398d15151de229a3d.jpg

目录来源:中国唐山
返回列表 使用道具 举报
条评论
您需要登录后才可以回帖 登录 | 立即注册
相关推荐
©2001-2021 唐山信息港 http://www.tsxxg.com冀ICP备2026004523号
首页联系我们客服微信:14369595Comsenz Inc.