唐山这些人到医院开药可以报销80%!
唐山信息港 发表于:2017-4-8 11:18 复制链接 看图 发表新帖
阅读数:4647
大家注意!


患有高血压、冠心病、脑血管后遗症等29种特殊疾病的唐山人一定要看!


如果你已经了参加唐山市城乡居民基本医疗保险并按时足额缴纳了医保费,你一定要记得去办这件事:


去人社局门诊特殊疾病窗口申报“市本级城乡居民基本医疗保险门诊特殊疾病”!


按要求提交申报材料,领取鉴定结果,去医院开药达960元以上,就能报销80%!


另外,申报过程不收取费用!



受理地址:唐山市路北区建设南路60号(建设路与北新道交口),唐山市人力资源和社会保障局C段1层104(门诊特殊疾病窗口)

联系电话:0315-2802832


详细内容如下:

如何申报市本级城乡居民
基本医疗保险门诊特殊疾病

一、申办条件:


参加唐山市城乡居民基本医疗保险并按时足额缴纳医保费,所患疾病在规定病种范围内的市本级(路北区、路南区、高新技术开发区、开平区、古冶区)参保居民。


二、病种范围


1.糖尿病合并高血压;2.糖尿病合并肾病;3.糖尿病合并视网膜病;4.糖尿病足;5.脑血管后遗症;6.冠心病;7.慢性肝炎(活动期);8.肝硬化;9.肺源性心脏病;10.类风湿性关节炎伴功能障碍;11.帕金森氏病;12.系统性红斑狼疮;13.高血压;14.精神分裂症;15.双相情感障碍;16.脑、躯体器质性疾病伴发的精神障碍;17.尿毒症;18.肺移植术后;19.心脏移植术后;20.肝脏移植术后;21.肾移植术后;22.恶性肿瘤;23.冠心病(支架、搭桥);24.再生障碍性贫血;25.白血病;26.血友病;27.慢性粒细胞白血病;28.胃肠道间质瘤;29.苯丙酮尿症。


三、办理程序


(一)病种范围1-16


申报时间


每年3月1-10日和9月1-10日,含申报“入户”(指因病情较重、行动不便或者生活不能自理的参保人员)、申报“异地”(指持《异地就医证》的参保人员)。


申报材料


1.要求提供一年内公立二级以上(含二级)医疗机构住院确诊病历一份(本地医疗机构加盖病案室、医保科公章;异地就医人员加盖异地医疗机构公章)。

2.现场组建鉴定申请档案时申报个人需提供社会保障卡、住院确诊病历一份。

3.申报“入户”人员:需提供申请一份(A4纸);申报“异地”人员:需提供《异地就医证》首页复印件一张(A4纸)。

4.《唐山市城乡居民基本医疗保险门诊特殊疾病报名表》一式两份(医疗保险代办机构提供此表并加盖公章)及电子版。

5.《唐山市城乡居民基本医疗保险门诊特殊疾病(入户、异地)鉴定申请表》一式两份(医疗保险代办机构提供此表并加盖公章)。


申办流程


参保人员所在的医疗保险代办机构汇总统一申报需提供“申报材料”中第4项(申报入户、异地需提供“申报材料”中第1、3、5项)→组建鉴定申请档案(申报个人须携带“申报材料”中第1和2,按规定到指定医疗机构建立申报档案),不含申报入户、异地人员→鉴定→系统录入→领取鉴定结果。


申办时限


3月1-10日申报的当年6月11-25日领取鉴定结果、7月1日享受待遇(法定节假日顺延)。

9月1-10日申报的当年12月11-25日领取鉴定结果、次年1月1日享受待遇(法定节假日顺延)。


(二)病种范围17-29


申报时间


每周星期一至星期三。


申报材料


1.要求提供一年内公立二级以上(含二级)医疗机构住院确诊病历一份(本地医疗机构加盖病案室、医保科公章;异地就医人员加盖异地医疗机构公章)。

2.《唐山市城乡居民基本医疗保险门诊特殊疾病周办理鉴定申请表》一式两份(医疗保险代办机构提供此表并加盖公章)。


申办流程


参保人员所在医疗保险代办机构统一申报(需提供“申报材料”中第1、2项)→鉴定→系统录入→领取鉴定结果。


申办时限


星期五领取鉴定结果(法定节假日顺延)。


四、受理单位


唐山市人力资源和社会保障局医疗保险处。地址:唐山市路北区建设南路60号(建设路与北新道交口),唐山市人力资源和社会保障局C段1层104(门诊特殊疾病窗口),电话:2802832。


五、收费标准:不收费。


六、其他事项


1.非市本级参保职工请向所在县(市)、区人社部门咨询办理程序及相关事宜。


2.请登录唐山市人力资源和社会保障网(http://www.hets.lss.gov.cn)“资料下载”栏目下载《市本级城乡居民基本医疗保险门诊特殊疾病申报表格》。



唐山市城乡居民基本医疗保险
门诊特殊疾病管理办法

第一章 总 则

第一条  为加强城乡居民基本医疗保险门诊特殊疾病管理,保障参保居民就医基本需求,根据《唐山市人民政府关于印发〈唐山市城乡居民基本医疗保险实施办法〉的通知》(唐政发〔2016〕24号),结合我市工作实际,制定本办法。


第二条  本办法所称门诊特殊疾病是指经人力资源社会保障部门组织或委托组织专家鉴定,需长期在门诊治疗的部分疾病。


第三条  凡参加我市城乡居民基本医疗保险(以下简称城乡居民医保)并正常缴费的居民,所患疾病在本办法规定的病种范围内,均可申请门诊特殊疾病鉴定,符合规定的享受门诊特殊疾病待遇。


第四条  城乡居民医保门诊特殊疾病病种鉴定标准按照《唐山市城镇职工基本医疗保险门诊特殊疾病鉴定标准》(唐人社字〔2016〕100号)执行。


第五条  城乡居民医保门诊特殊疾病经办流程参照城镇职工基本医疗保险有关规定执行。


第二章 病种分类

第六条  城乡居民医保门诊特殊疾病分为非限额门诊特殊疾病、单独限额门诊特殊疾病、累计限额门诊特殊疾病、特殊限额门诊特殊疾病,共29种。


非限额门诊特殊疾病包括5种病种:恶性肿瘤、尿毒症、再生障碍性贫血、白血病、血友病。


单独限额门诊特殊疾病包括4种病种:肾移植术后、肝脏移植术后、心脏移植术后、肺移植术后。


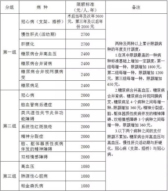
累计限额门诊特殊疾病包括17种病种:冠心病(支架、搭桥)、冠心病、慢性肝炎(活动期)、肝硬化、糖尿病合并高血压、糖尿病合并肾病、糖尿病合并视网膜病变、糖尿病足、脑血管病后遗症、类风湿性关节炎伴功能障碍、系统性红斑狼疮、精神分裂症、脑躯体器质性疾病伴发的精神障碍、双相情感障碍、高血压、肺源性心脏病、帕金森氏病。


特殊限额门诊特殊疾病包括3种病种:慢性粒细胞白血病、胃肠道间质瘤、苯丙酮尿症。


第七条  原城镇居民基本医疗保险和新型农村合作医疗参保居民已通过鉴定的不属于我市城乡居民医保门诊特殊疾病病种范围的病种,保留其相应门诊特殊疾病待遇,不再组织申报。


第三章 待遇标准

第八条  城乡居民医保门诊特殊疾病(不含特殊限额门诊特殊疾病)起付标准为每人每自然年度1000元。


第九条  非限额门诊特殊疾病的待遇标准为:支付比例80%,在城乡居民医保基金最高支付限额内,不再进行病种限额。


第十条  单独限额门诊特殊疾病的待遇标准为:支付比例80%,在城乡居民医保基金最高支付限额内,对每个病种进行限额,不参加累计限额病种支付额度累加。


限额标准为:肾移植术后、肝脏移植术后、心脏移植术后、肺移植术后按月限额支付。移植术后第一年5000元/人.月,移植术后第二年4000元/人.月,移植术后第三年及以后年份3000元/人.月。


第十一条  累计限额门诊特殊疾病的待遇标准为:支付比例65%,在城乡居民医保基金最高支付限额内,对每个病种进行限额,同时进行多病种累计限额。


参保居民鉴定通过多种累计限额病种的,一个自然年度内城乡居民医保基金支付不超过6000元。


第十二条  特殊限额门诊特殊疾病的待遇标准为:慢性粒细胞白血病、胃肠道间质瘤使用靶向治疗药物的门诊医疗费用支付办法按照河北省和我市相关规定执行。苯丙酮尿症患儿(0-6岁)到指定定点医疗机构购买不含苯丙氨酸成分的米、面、奶粉、蛋白粉等特殊食品(国产)及血苯丙氨酸监测和体检费用,不设起付标准,基金支付70%,每人每年最高限额14000元,累计最高限额75000元。


第十三条  原城镇居民基本医疗保险和新型农村合作医疗保留待遇的病种,按照起付标准每人每自然年度1000元、支付比例65%实行限额管理,与累计限额病种合并计算,一个自然年度内最高支付限额不超过6000元。


第十四条  参保居民申请的病种通过鉴定后,按对应病种的门诊特殊疾病检查治疗范围支付医疗费用。各科临床医师不得以门诊特殊疾病支付范围作为临床治疗标准。


第十五条  门诊特殊疾病符合基本医疗保险规定用药不区分甲、乙类,诊疗项目不区分特殊治疗和非特殊治疗。特殊检查费用城乡居民医保基金不予支付。


第十六条  异地居住(工作)人员在选定医疗机构发生的门诊特殊疾病医疗费用,暂个人垫付,由城乡居民医保代办机构在规定时间内向城乡居民医保经办机构申请,按规定报销。


第四章 鉴定和就医管理

第十七条  恶性肿瘤、尿毒症、再生障碍性贫血、白血病、血友病、肾移植术后、肝脏移植术后、心脏移植术后、肺移植术后、冠心病(支架、搭桥)、慢性粒细胞白血病、胃肠道间质瘤、苯丙酮尿症病种鉴定每周办理一次,申请时间为周一至周三;通过病种鉴定的,次周周一起享受门诊特殊疾病待遇(慢性粒细胞白血病、胃肠道间质瘤除外)。


其他病种鉴定每年办理两次,上半年申请时间为3月1-10日;通过病种鉴定的,7月1日起享受门诊特殊疾病待遇。下半年申请时间为9月1-10日;通过病种鉴定的,次年1月1日起享受门诊特殊疾病待遇。


第十八条  通过病种鉴定的参保居民就诊时,每月只能选择1家定点医疗机构。通过鉴定的病种中含血友病、苯丙酮尿症、脑(躯体)器质性疾病伴发的精神障碍、精神分裂症、双相情感障碍、慢性肝炎(活动期)、肝硬化的,可再选择相应专科定点医疗机构就诊。通过鉴定的慢性粒细胞白血病、胃肠道间质瘤开取靶向药,需到指定的定点医疗机构就诊。


第十九条  门诊特殊疾病带药不超过30日用药量。


第五章 费用结算

第二十条  符合我市基本医疗保险规定的门诊特殊疾病医疗费用,城乡居民医保基金按规定支付起付标准以上、最高支付限额以内的费用;起付标准以下和超过最高支付限额的费用不予支付。


第二十一条  在定点医疗机构发生的门诊特殊疾病医疗费用,医保经办机构与定点医疗机构结算基金支付部分,参保居民结算个人支付部分。


第二十二条  一个自然年度内,参保居民门诊特殊疾病基金支付额与住院基金支付额合并计算,累计支付金额不超过城乡居民医保基金最高支付限额。


第六章 附则

第二十三条  市人力资源社会保障局可根据实际工作调整门诊特殊疾病病种。


第二十四条  本办法由市人力资源社会保障局负责解释。


第二十五条  本办法自2017年1月1日起施行,有效期5年。原有规定与本办法不一致的,按照本办法执行。


附件:

1. 唐山市城乡居民基本医疗保险门诊特殊疾病累计限额病种年度限额标准

2.唐山市城乡居民基本医疗保险门诊特殊疾病支付范围




唐山市城乡居民基本医疗保险
门诊特殊疾病支付范围

一、非限额门诊特殊疾病


(一)尿毒症


1. 治疗范围


(1)尿毒症不需透析患者


①肾病相关用药在西药、中成药和中药饮片剂型中选择其中一种。选定的中药饮片剂型每月不超过30付,费用不超过800元;

②纠正贫血药(费用不超过40元/次);

③国产活性维生素D口服常释剂型。


(2)尿毒症需透析患者


①血液透析(按照省、市、县三级限价标准:420元/次、400元/次、380元/次)、腹膜透析、血液透析滤过(每月最多支付2次,限价标准650元/次);

②纠正贫血药(费用不超过40元/次);

③治疗继发性肉碱缺乏引起的相关并发症用药;

④国产活性维生素D口服常释剂型。


2.检查范围


①肾功能;

②尿常规;

③血常规;

④血电解质分析;

⑤肾脏B超。


(二)恶性肿瘤


1.治疗范围


①相关放射性治疗;

②相应病种的化疗药和内分泌治疗药;

③止吐药及升白药(每类只限一种药物);

④抗肿瘤相关中药制剂。只限其中一种药物(中成药一种或中药饮片一种剂型每月不超过30付);

⑤晚期恶性肿瘤患者止痛药。

相关中药饮片每月费用合计不超过800元。


2.检查范围


相关化验检查,包括血常规、尿常规、肝肾功能。


(三)白血病


1.治疗范围


①支持疗法;

②矫正贫血或出血药物;

③治疗高尿酸血症药物;

④抗肿瘤化学治疗。

每类只限一种药物,相关中药饮片费用每月合计不超过800元。


2.检查范围


①血常规,血细胞分类,网织红细胞计数;

②骨髓细胞学检验;

③骨髓活组织检查;

④肝肾功能。


(四)再生障碍性贫血


1.治疗范围


①雄激素;

②免疫抑制剂;

③相关中成药或中药饮片一种剂型每月不超过30付;

④矫正贫血或出血药物。

每类只限一种药物,相关中药饮片每月费用合计不超过800元。


2.检查范围


①血常规,血细胞分类,网织红细胞计数;

②骨髓细胞学检验;

③骨髓活组织检查;

④肝肾功能。


(五)血友病


1.治疗范围


①局部止血;

②替代疗法;

③其他相关药物。


2.检查范围


①血常规;

②凝血系列;

③凝血活酶生成试验;

④FVⅢ、FIX促凝活性测定;

⑤FVⅢCAg、FIX:CAg测定;

⑥Vwf:Ag(FⅧR:Ag)测定;

⑦血浆纠正实验。


二、单独限额门诊特殊疾病


肾(肝、肺、心)移植术后

1.治疗范围

抗排斥药物。


2.检查范围


①肾功能;

②尿常规;

③血常规;

④血电解质分析;

⑤肝功能;

⑥血清药物浓度测定;

⑦肾脏B超。


血清药物浓度测定,肾(肝、心、肺)移植术后第一年,每月最多支付一次,第二年每两月最多支付一次,第三年及以后年份每三月最多支付一次;其它化验项目每月最多支付一次。


三、累计限额门诊特殊疾病


支付范围为相关的药品、一般检查和化验费用。


唐山市城乡居民基本医疗保险诊特殊疾病累计限额病种年度限额标准

c63c4e84d60db9dedc476bea1b0a7fca.jpg

来源:唐山市人力资源和社会保障网
返回列表 使用道具 举报
条评论
您需要登录后才可以回帖 登录 | 立即注册
相关推荐
©2001-2021 唐山信息港 http://www.tsxxg.com冀ICP备2026004523号
首页联系我们客服微信:14369595Comsenz Inc.