忒多好单位!唐山提供见习岗位3421个!可能转为正式岗~
唐山信息港 发表于:2017-5-4 07:06 复制链接 看图 发表新帖
阅读数:7405

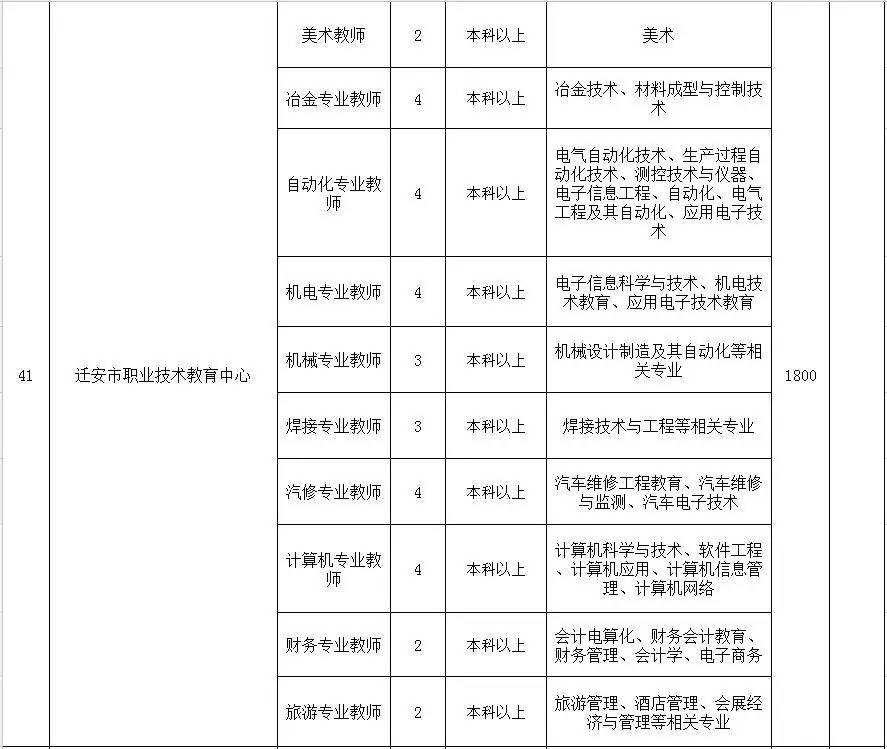
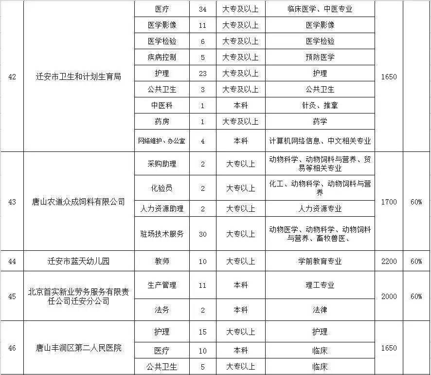
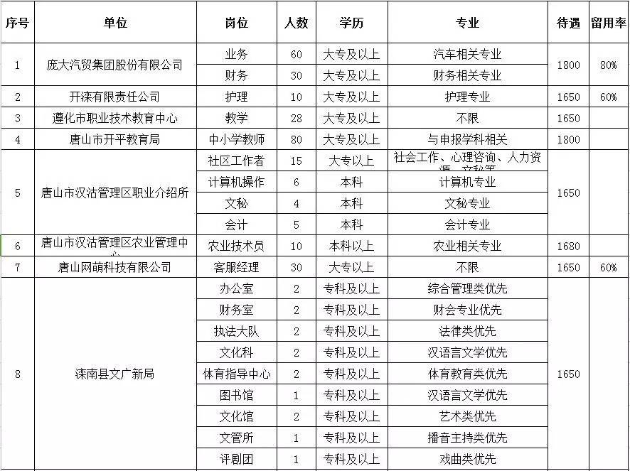
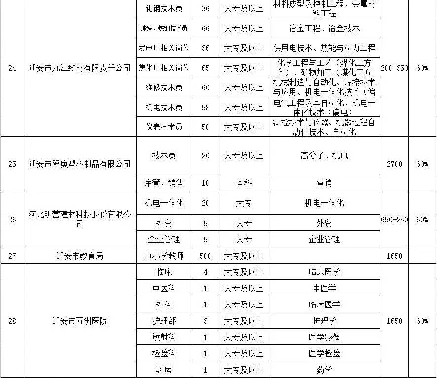
河北省就业服务局近日公布2017年高校毕业生就业见习单位934个和岗位20931个,包括  唐山70家单位,3421个岗位


庞大、开滦、教育局、公安局、社保局、医院、学校等单位都有噢!两年择业期内离校未就业高校毕业生均可报名参加就业见习~


不少岗位还标注了工资待遇,还有一些岗位标注了留用率,留用率普遍在60%以上,看来这些见习岗位也极可能转化为正式岗位哦!


唐山市就业服务局


报名地址:唐山市建设南路60号        

联系电话:0315-2803071


2017年唐山市高校毕业生就业见习单位花名册
(点击图片查看大图)


33e83fc376f6baf6fa44f08f631374a3.jpg


28128a287881ed138c0b15784187fd61.jpg


03abe901121e7bf1755d02ea009b78de.jpg


11376a39076fdaf0cdff22a90d4399db.jpg


91d79df8d9046e0522aa12f4bbf0afe3.jpg


51d8203f837daf2f8db6e0a507195259.jpg


b78f03c79b1f6dc684f7088773ad5521.jpg


e3445446011e5f6821c51f3cedbddc3b.jpg


8040ade2fd8b3c6aa951903ab69a7f27.jpg


b031c2f5cae3a6bdce78e65ec5ac6232.jpg


b2955afcf325cda83f9ebfd8caa922b8.jpg


a41cf985b5321c55e2fae82145faf5de.jpg


5720bd792b0ef4a539b9343643eb8ca8.jpg


0656893ab2b14abfd4f60cac183af211.jpg


e0f1c5d2205c1b30db3dec213802a840.jpg


04bbe6e0020c11ef53c7fd226fc9c178.jpg


ff67a31c2d2b30ff171cbca98ba28e64.jpg


ffb47f91b6e63814d57fb64dd1831ec1.jpg


7e233669937781b9af03fc2541140b65.jpg


我省公布今年高校毕业生就业见习岗位

河北省就业服务局近日公布2017年高校毕业生就业见习单位934个和岗位20931个,两年择业期内离校未就业高校毕业生均可报名参加就业见习。


就业见习单位和岗位详情,可登录河北就业网(www.he.lm.gov.cn)查询,或拨打当地公共就业服务机构办公电话咨询。


公布就业见习岗位的市(含定州、辛集市)公共就业服务机构联系方式如下:


承办单位
报名地址
联系电话
承德市就业服务局
承德市双桥区清风东街1号
0314-2023322
张家口市就业服务局
张家口市桥东区胜利北路1号
0313-2025442
唐山市就业服务局
唐山市建设南路60号
0315-2803071
廊坊市就业服务局
廊坊市广阳道144号
0316-2227484
保定市就业服务局
保定市东二环1539号人才大厦
0312-5032653
沧州市就业服务局
沧州市御河西路人力资源大厦
0317-3205198
衡水市就业服务局
衡水市红旗大街与南外环交叉口东南角
0318-2215870
邢台市就业服务局
邢台市桥东区中兴东大街115号
0319-3690101
邯郸市就业服务局
人民路342号行政服务中心三楼人力资源市场
0310-2031881
定州市就业服务局
定州市自来佛街2号
0312-2589831
辛集市就业服务局
辛集市兴华南路106号
0311-83224083

各地市就业见习单位和岗位统计表

由于涉及岗位较多,见习单位和岗位详情请长按并识别以下二维码查看:


  • 承德市
    184家单位,3188个岗位

    cd140f378e1887186db839fc7ae0ed08.png
  • 张家口市
    179家单位,2505个岗位

     
556a1075736158fbb57ab015ae403e63.png

  • 唐山市
    70家单位,3421个岗位


    302d2dd5b4130a7d02dd084ac0803067.png
  • 廊坊市
    49家单位、1465个岗位


    fcc340eea96bbbe355b2980da34120f8.png
  • 保定市
    26家单位、868人

     
610a6a15c918e700c33e5b6d4d4a6102.png

  • 沧州市
    148家单位,2571个岗位

   
c4f00c02381dec834f231edbdc1fa0ea.png

  • 衡水市
    市直见习单位8家,见习岗位310个;阜城县见习单位1家,见习岗位11个

    c3befa6fe593ed232320dcb153980327.png
  • 邢台市
    71家单位,2903个岗位

    8785cc96b6779b2bfeac679d46dbe859.png
  • 邯郸市(市本级)
    73家单位,1392个岗位

   
c60b0c88b5dcb52e43557ccf7c85589b.png

  • 邯郸市(县)
    87家单位,1435个岗位

    0f04841bda0627b0014634698c8f900d.png
  • 辛集市
    3家单位,180个岗位

    068e8ce4819a7ff1dfa4172983359714.png
  • 定州市
    35家单位,662个岗位

    d6d53d7b4ff3add3ee01dc2fce882e70.png


返回列表 使用道具 举报
条评论
您需要登录后才可以回帖 登录 | 立即注册
相关推荐
©2001-2021 唐山信息港 http://www.tsxxg.com冀ICP备2026004523号
首页联系我们客服微信:14369595Comsenz Inc.