重磅!唐山大力度整治:禁煤、企业搬迁、提高新车准入……
唐山信息港 发表于:2017-8-25 22:47 复制链接 看图 发表新帖
阅读数:3216
日前,环保部印发《京津冀及周边地区2017-2018年秋冬季大气污染综合治理攻坚行动方案》,方案涉及唐山等河北9市。

8f2900b9296bd74303d986903957d2a0.jpg

主要目标:重污染天数及PM2.5浓度下降15%以上!全面完成《大气十条》考核指标。2017 年 10 月至 2018 年 3 月,京津冀大气污染传输通道城市 PM2.5平均浓度同比下降15%以上,重污染天数同比下降 15%以上。
0a1a007fb9fe751b4eaae6d4cb3b418e.jpg
实施范围:包括河北10市及雄安新区京津冀大气污染传输通道城市,包括北京市,天津 市,河北省石家庄、唐山、廊坊、保定、沧州、衡水、邢台、邯郸市,山西省太原、阳泉、长治、晋城市,山东省济南、淄博、济宁、德州、聊城、滨州、菏泽市,河南省郑州、开封、安阳、鹤壁、新乡、焦作、濮阳市(以下简称“2+26”城市,含河北省雄安新区、辛集市、定州市,河南省巩义市、兰考县、滑县、长垣县、郑州航空港区)。2017年9月底前依法依规关停取缔这些企业!对已经核实的量大面广“散乱污”企业,本着“先停后治”的原则,区别情况分类处置。涉大气污染物排放列入淘汰类的,一律于2017年9月底前依法依规关停取缔,做到“两断三清”,即断水、断电、清除原料、清除产品、清除设备,实行挂账销号,坚决杜绝已取缔“散乱污”企业异地转移和死灰复燃。
86404ee0be6d90e3ac3f4b1012e0d48a.jpg
保定市2017年10月底散煤彻底“清零”!2017 年 10 月底前,河北省完成以电代煤、以气代煤180万户,廊坊、保定市2017年10月底前完成“禁煤区”建设任务,散煤彻底“清零”。严禁摊派式在不同村庄零散开展工作!已经列入中央财政支持的北方地区冬季清洁取暖 12 个试点城市(天津、石家庄、唐山、廊坊、保定、衡水、太原、济南、郑州、开封、鹤壁、新乡市),要加大工作力度,2017 年 10 月底前取得实质性进展。各地要以乡镇或区县为单位,全行政区域整体推进以电代煤、以气代煤工作,集中资源,挂图作战,严禁摊派式在不同村庄零散开展工作。各地利用 2-3 年时间,实现试点地区散烧煤供暖全部“销号”和清洁替代。
ecc38f12ade80607518d9b539732b2f1.jpg
2017年10月起,严查货车超标排放行为!从 2017 年 10 月起,各城市人民政府均应组织公安机关交通管 理、交通运输、环境保护、安全监管、城市综合执法等部门,在货车通行主要道路、物流货运通道、进京主要卡口等,每天开展综合执法检查,对违法车辆一律从严处罚。禁止使用冒黑烟高排放工程机械!北京市、天津市、河北省保定、廊坊、唐山、沧州市和雄安新区全行政区域以及其他城市建成区,禁止使用冒黑烟高排放工程机械(含挖掘机、装载机、平地机、铺路机、压路机、叉车等)。
b0925b40efc18ac09cd055884c7956fa.jpg
2017年10月起,各市禁止销售普通柴油!从 2017 年 10 月起,各城市禁止销售普通柴油(沿海港口向远洋船舶销售普通柴油除外)和低于国六标准的车用汽柴油,实现车用柴油、普通柴油、内河和江海直达船舶燃料油“三油并轨”。采暖季期间,水利、道路及拆迁等工程严禁施工!采暖季期间,停止各类道路工程、水利工程等土石方作业和房屋拆迁施工等。对于重大民生工程和重点项目涉及土石方作业确实无法停工的,由项目建设单位申请、行业主管部门初审,报地市级人民政府同意后实施。
bfc41115b33a718c4941ce68592f65a7.jpg
有条件城市全时段禁止销售、燃放烟花爆竹!各个城市要制定烟花爆竹禁放限放严控方案,明确春节期间限放区域和允许燃放时间,有条件的城市建成区内全时段禁止销售、燃放烟花爆竹。这些行业全面或部分实施错峰生产!钢铁焦化铸造行业实施部分错峰生产,建材行业全面实施错峰生产。石家庄、唐山、邯郸、安阳等重点城市,采暖季钢铁产能限产 50%,水泥(含特种水泥,不含粉磨站)、砖瓦窑(不含以天然气为燃料)、陶瓷(不含以天然气为燃料)、玻璃棉(不含以天然气为燃料)、岩棉(不含电炉)、石膏板等建材行业,采暖季全部实施停产,水泥粉磨站在重污染天气预警期间应实施停产。
9daaf0fef6b60fe94b587c5b27bd642e.jpg

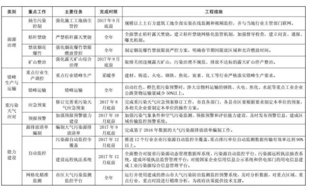
唐山接下来↓↓限行、关停搬迁企业、禁煤……(附具体任务时间表)唐山(点击查看大图)
83f9ffd7391a739a6afb591eb4c93a7b.jpg

7430f4e3be0aa7e4d875c334e9d03afd.jpg
返回列表 使用道具 举报
条评论
您需要登录后才可以回帖 登录 | 立即注册
相关推荐
©2001-2021 唐山信息港 http://www.tsxxg.com冀ICP备2026004523号
首页联系我们客服微信:14369595Comsenz Inc.