唐山市工人医院、华北理工大学同时招聘!22日报名截止!唐山人欲报从速!
唐山信息港 发表于:2017-9-18 07:19 复制链接 看图 发表新帖
阅读数:5104
1、唐山市工人医院面向社会公开选聘编制备案制人员使用控制数内工作人员95名。
2、华北理工大学招聘硕士工作人员。

唐山市工人医院2017年公开选聘高层次人才的公告

根据省委组织部、省人力资源和社会保障厅《河北省事业单位公开招聘工作人员暂行办法》(冀人社发〔2011〕9号)文件精神,为满足我院对高层次人才的需求,结合2017年招聘工作人员计划,拟面向社会采用公开选聘的方式,选聘编制备案制人员使用控制数内工作人员95名,制定选聘方案如下:

一、选聘原则
坚持德才兼备,民主、公开、竞争、择优,实行公开选聘,在考试、考核的基础上择优聘用。

二、选聘方式
本次选聘采取公开选聘方式。按照制定选聘方案、发布选聘公告、报名及资格审查及筛选、选聘考试(笔试、面试、技能操作)、体检、考核、拟聘人员公示、聘用等步骤进行。

三、选聘条件、岗位、人数
(一)应聘人员应具备以下基本条件:
1.遵守宪法和法律,拥护党的路线方针和政策,具有良好的医德医风和职业道德;
2.专业理论扎实、业务能力较强,有良好的学习和科研意识;
3.具备全日制硕士研究生及以上学历和学位;
4.年龄35周岁以下,妇产科学、儿科学、眼科学、全科医学、急诊医学等急需专业年龄可适当放宽。
凡涉及到年龄、工作年限等需要确定时间的,计算日期截止到2017年9月。
(二)岗位条件
岗位条件详见《唐山市工人医院2017年公开选聘高层次人才岗位条件表》(附件)。
(三)有下列情形之一的人员不得报考:
现役军人、试用期(服务期)内的公务员、2018应届毕业的全日制普通类高校在读学生不在选聘范围。
曾因犯罪受过刑事处罚或曾被开除公职的人员;法律、法规规定不得选聘为事业单位工作人员的其他情形人员,不得应聘。此外,应聘人员不得报考聘用后即构成回避关系的选聘岗位。

四、选聘程序
(一)发布公告
2017年 9 月17日前在唐山市事业单位招聘网(www.tssydwzpw.com)发布选聘信息。
(二)报名
1.现场报名。
9月17日在“第二十届唐山中国陶瓷博览会人才技术交流大会暨第七届河北省沿海经济隆起带高级人才洽谈会”设置展位,现场收集应聘人员报名材料。
9月20日-9月22日在唐山市工人医院2号楼三层人力资源部现场收集应聘人员报名材料。
每名应聘人员限报一个岗位。应聘人员须现场填写报名表,并携带本人身份证、毕业证、学位证等能证明岗位条件要求的相关材料原件和复印件。
2.网上报名。
9月20日-9月22日,在唐山市卫生和计划生育委员会官网(weijiwei.tangshan.gov.cn)和唐山市工人医院官网(www.120.org.cn)发布选聘公告、收集应聘人员通过邮件方式或现场递交报名材料。
应聘人员须提交报名表、简历及本人身份证、本科和研究生阶段毕业证及学位证、资格证等能证明岗位条件要求的相关材料原件和复印件。
(三)资格审查
依照发布的选聘条件对应聘人员材料进行资格审核,通过资格审查的应聘人员进入考试环节。
报考人员应如实提交有关相关信息和材料,凡本人填写信息不真实、不完整或填写错误的,责任自负;弄虚作假的,一经查实即取消考试资格或聘用资格。
(四)选聘考试
1.笔试
笔试采取闭卷的方式,实行百分制。
笔试内容:专业理论与实践知识。
笔试时间:2017年10月中下旬。
2.面试
面试考评要素:专业知识,沟通能力,表达能力,应变能力等。面试实行百分制,当场打分。
面试方式:应聘者作简要自我介绍,面试考核组成员向应聘者提问,应聘者答辩。面试实行百分制。
面试时间:2017年10月中下旬。
3.技能操作考试
技能操作考试实行百分制,主要考评实践技术能力。
技能操作考试时间:2017年10月中下旬。
4.总成绩合成
总成绩由笔试、面试和技能操作考试成绩组成,其中笔试成绩占30%,面试成绩占40%,技能操作成绩占30%。
(五)考核
按专业分类,按成绩排序,择优选聘,同等情况下,具备三级综合医院工作经历者优先;同时对拟聘用人员进行思想政治表现、道德品质等政历情况调查考核,考核不合格人选,取消拟聘人选资格。
(六) 体检
拟聘用人员进行体检,体检项目和标准参照《公务员录用体检通用标准(试行)》执行,体检费用自理。因体检不合格出现的岗位空缺按成绩在同一岗位由高分到低分依次递补。
(七)公示
拟聘人员信息报市人力资源和社会保障局事业单位人事管理处,并在唐山市工人医院官网(www.120.org.cn)进行公示,公示期为7个工作日。
(八)备案
公示期满无异议人选,由用人单位填写《河北省事业单位公开招聘工作人员审批表》、《河北省事业单位公开招聘工作人员拟聘人员名册》报市人社局审批,将《花名册》报市人社局备案。
(九)聘用
考核合格的录用为编制备案制人员使用控制数内人员,由编制、人社办理相关手续。聘用人员与用人单位签订《河北省事业单位聘用合同》,办理聘用手续。

五、其他事项
本方案由唐山市工人医院人力资源部负责解释。
联系电话:3722068
电子邮箱:tsgryyrsk@126.com
515b6c19d625192c32f2bc7f7dd442c3.jpg
唐山市工人医院
2017年9月15日

华北理工大学招聘硕士工作人员

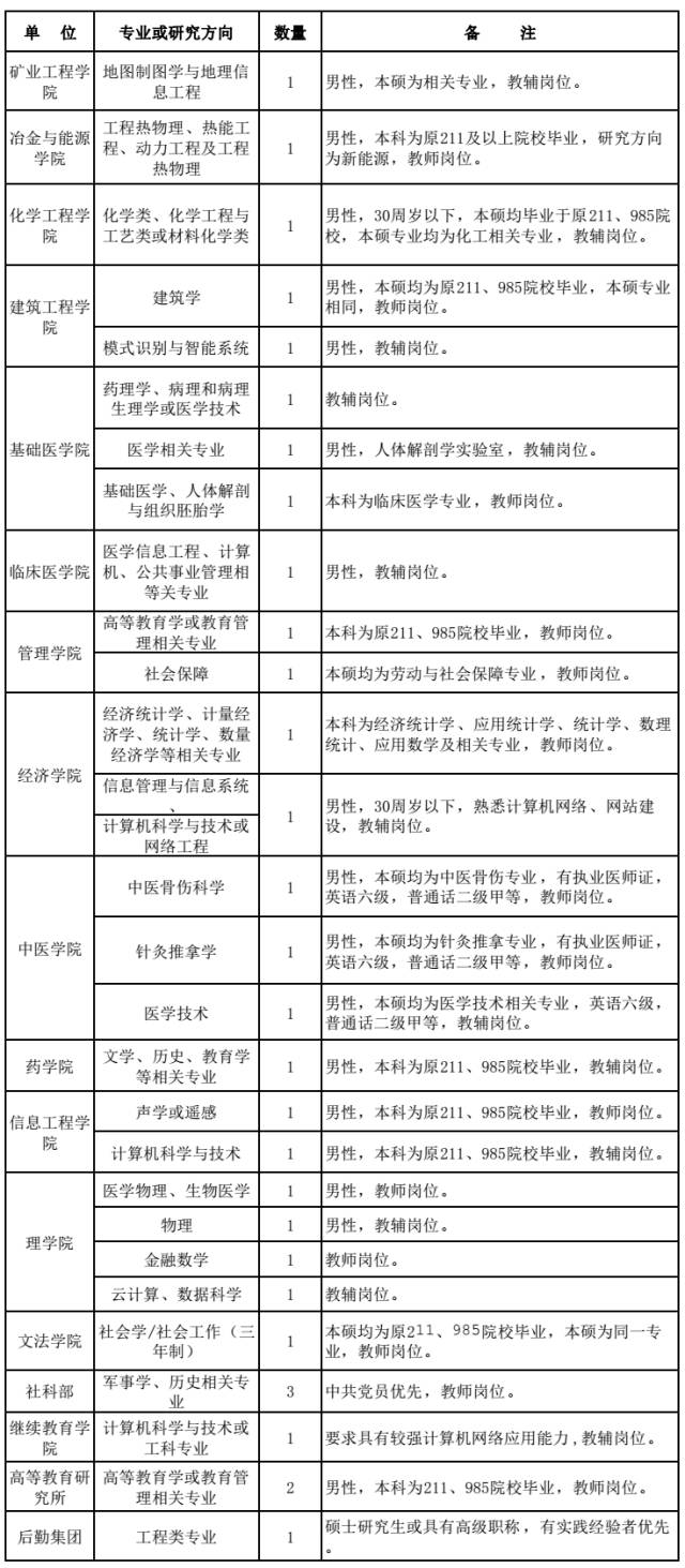
一、招聘岗位
18413925f6e976dcb41cc62809c74c79.jpg
二、招聘条件
1、拥护中华人民共和国宪法,具有良好的品行和职业道德;
2、身心健康,能正常履行岗位职责;
3、2017年7月前取得全日制硕士研究生学历和硕士学位,本科阶段为普通全日制本科(不含专接本),具有学士学位;
4、年龄原则上不超过35周岁(1982年1月之后出生);
5、具体岗位条件等祥见上表。

三、报名方式及具体要求
1、请求职人员将电子简历以及报名表、一览表(见附件)以电子邮件形式发送至人事处邮箱;
2、电子简历、华北理工大学招聘人才报名表及华北理工大学招聘人才基本情况一览表分别以单独附件形式填加,要求邮件小于2M,邮件题目格式为:201702+申报单位+毕业学校+专业或方向+学位+姓名,每人限报一个岗位。其中电子简历须包括个人基本情况,本、硕学历、学位证书及任职资格证书复印件;研成果及各类荣誉等相关证明材料。求职简历、报名表、一览表内容缺失或填写不明确的视为不合格,请认真填写;
3、报名截止时间为2017年9月22日,初审合格人员名单及具体考试时间、内容等另行通知,请应聘人员注意校园网考试通知;
4、人事处联系电话:0315-8805129,
E-mail:rsc@ncst.edu.cn,
联系人:徐老师、韩老师。

四、引进人才待遇
硕士人员实行人事代理,学校按照国家规定缴纳保险和住房公积金,工资待遇按照国家和河北省有关规定比照在编职工享受同等待遇。

详情登录
http://rczp.ncst.edu.cn/Content,208.aspx

返回列表 使用道具 举报
条评论
您需要登录后才可以回帖 登录 | 立即注册
相关推荐
©2001-2021 唐山信息港 http://www.tsxxg.com冀ICP备2026004523号
首页联系我们客服微信:14369595Comsenz Inc.