唐山钢企高炉采暖季限产120天
唐山信息港 发表于:2017-11-2 21:42 复制链接 看图 发表新帖
阅读数:3669
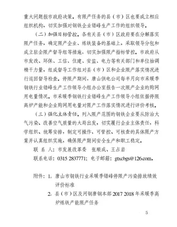
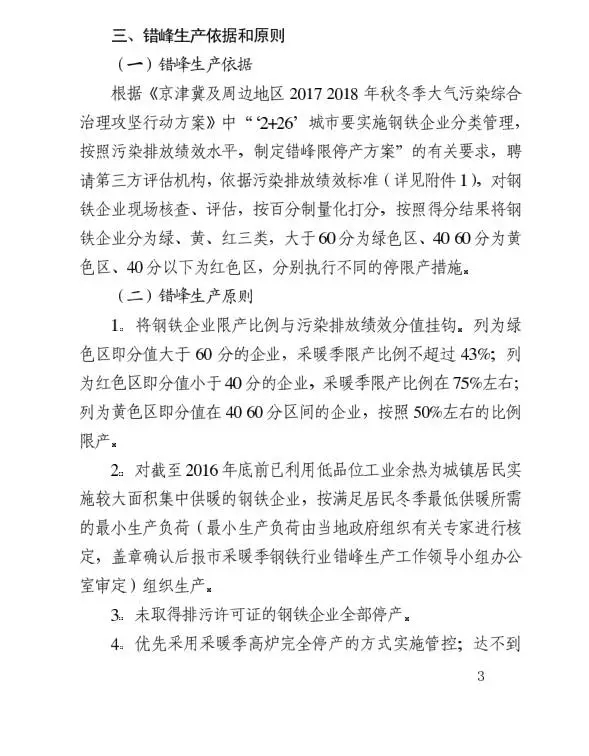
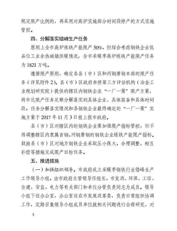
唐山市政府下发2017-2018年采暖季钢铁企业高炉错峰生产实施方案,11月15日至3月15日钢铁企业高炉限产120天,全市总限产比例为50%,四个月合计影响高炉生铁总量为1821万吨。

640.webp (6).jpg
1.webp.jpg
2.webp.jpg
3.webp.jpg
4.webp.jpg
5.webp.jpg
6.webp.jpg
返回列表 使用道具 举报
条评论
您需要登录后才可以回帖 登录 | 立即注册
相关推荐
©2001-2021 唐山信息港 http://www.tsxxg.com冀ICP备2026004523号
首页联系我们客服微信:14369595Comsenz Inc.