唐山这3家企业因拖欠工人工资被曝光!
唐山信息港 发表于:2017-12-30 23:37 复制链接 看图 发表新帖
阅读数:3516
508126fe6946b62197e3cf0d5b034564.jpg

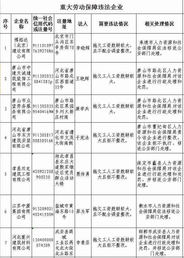
  河北省人力资源和社会保障厅网站最新消息:按照《重大劳动保障违法行为社会公布办法》(人力资源和社会保障部令第29号)和《河北省重大劳动保障违法行为社会公布实施办法》(冀人社规〔2016〕7号)有关规定,现将存在重大劳动保障违法行为的7家企业予以社会公布。
  其中涉及唐山市中建天诚建筑装饰工程有限公司、唐山市众望劳务服务有限公司、河北省唐山市东方建筑安装有限公司这3家企业。
d2723de9359e889acb943a0f39011ec7.jpg


来源:河北省人力资源和社会保障厅网站
返回列表 使用道具 举报
条评论
您需要登录后才可以回帖 登录 | 立即注册
相关推荐
©2001-2021 唐山信息港 http://www.tsxxg.com冀ICP备2026004523号
首页联系我们客服微信:14369595Comsenz Inc.