河北多家钢铁企业被列入这份名单,拟撤销、拟整改、拟变更……涉及唐山这些单位!
唐山信息港 发表于:2018-1-24 23:58 复制链接 看图 发表新帖
阅读数:9489
来源:河北新闻网

1月15日,工业和信息化部对第二批拟撤销和整改的钢铁规范公告企业名单向社会进行公示,其中,河北10家企业列入拟撤销钢铁规范公告名单,4家企业列入拟整改钢铁规范公告名单↓↓↓

bdc9904c7c35ea3cf5229adffc2355df.jpg
10家企业列入拟撤销名单

64464a5a80a2da09ea2ea4c1d5241276.jpg

c5fdb7f5d5880b902244254cd12440ed.jpg
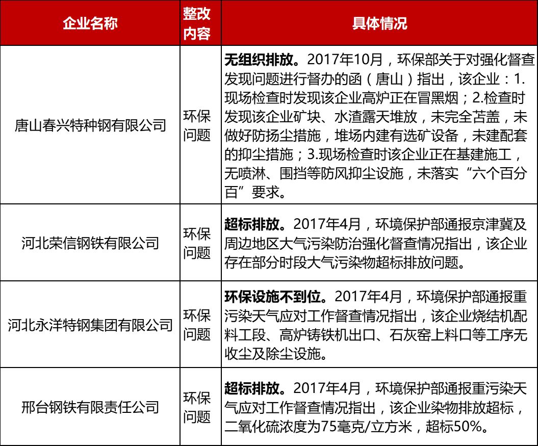
4家企业列入拟整改名单

2e9fd8c3fb6b62dffc6cff2230b581ed.jpg

de56843dff7e5591e8ff5d4d4ad20bde.jpg
16家企业拟变更装备

c2a85ea18e39b74d06e9d233e7b1ba72.jpg

ff2cc72a1af7134704116b83ff2774b2.jpg

8家企业拟变更名称

ba1479d882dea0b82d9ed82ba12c5a1e.jpg
返回列表 使用道具 举报
条评论
您需要登录后才可以回帖 登录 | 立即注册
相关推荐
©2001-2021 唐山信息港 http://www.tsxxg.com冀ICP备2026004523号
首页联系我们客服微信:14369595Comsenz Inc.