唐山这些地方的土地将被征收,补偿标准确定!
唐山信息港 发表于:2018-6-12 14:11 复制链接 看图 发表新帖
阅读数:4653
6月6日,唐山市国土资源局古冶区分局发布征地告知书,拟征收范各庄镇尖角村和大安各庄村的三块土地,用作工矿仓储用地,区片价标准为每公顷107.25万元。

古冶区范各庄镇尖角村

征收区域:村南(东至:大安各庄村;西至:尖角村;南至:国义道;北至:唐山国义特种钢铁有限公司)的土地
征收面积:约19.1940公顷
开发用途:工矿仓储用地
区片价标准:每公顷107.25万元
安置途径:货币安置

98794a3b9940bb079bb7934db493c427.jpg

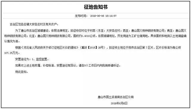
古冶区范各庄镇大安各庄村

征收区域:村西(东至:大安各庄村;西至:唐山国义特种钢铁有限公司;南至:唐山国义特种钢铁有限公司;北至:唐山国义特种钢铁有限公司)的土地
征收面积:约0.4010公顷
开发用途:工矿仓储用地
区片价标准:每公顷107.25万元
安置途径:货币安置

07fe4846ceb3e37e79c2fb93bf9c81d8.jpg

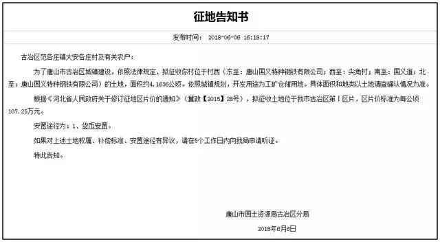
古冶区范各庄镇大安各庄村

征收区域:村西(东至:唐山国义特种钢铁有限公司;西至:尖角村;南至:国义道;北至:唐山国义特种钢铁有限公司)的土地
征收面积:约4.1636公顷
开发用途:工矿仓储用地
区片价标准:每公顷107.25万元
安置途径:货币安置

来源:古冶区人民政府网站
4c7a2b7de974eb995018664769356c21.jpg
返回列表 使用道具 举报
条评论
您需要登录后才可以回帖 登录 | 立即注册
相关推荐
©2001-2021 唐山信息港 http://www.tsxxg.com冀ICP备2026004523号
首页联系我们客服微信:14369595Comsenz Inc.