唐山这个地方要征地啦!涉及多个村庄,补偿标准......
唐山信息港 发表于:2018-10-31 22:29 复制链接 看图 发表新帖
阅读数:5612
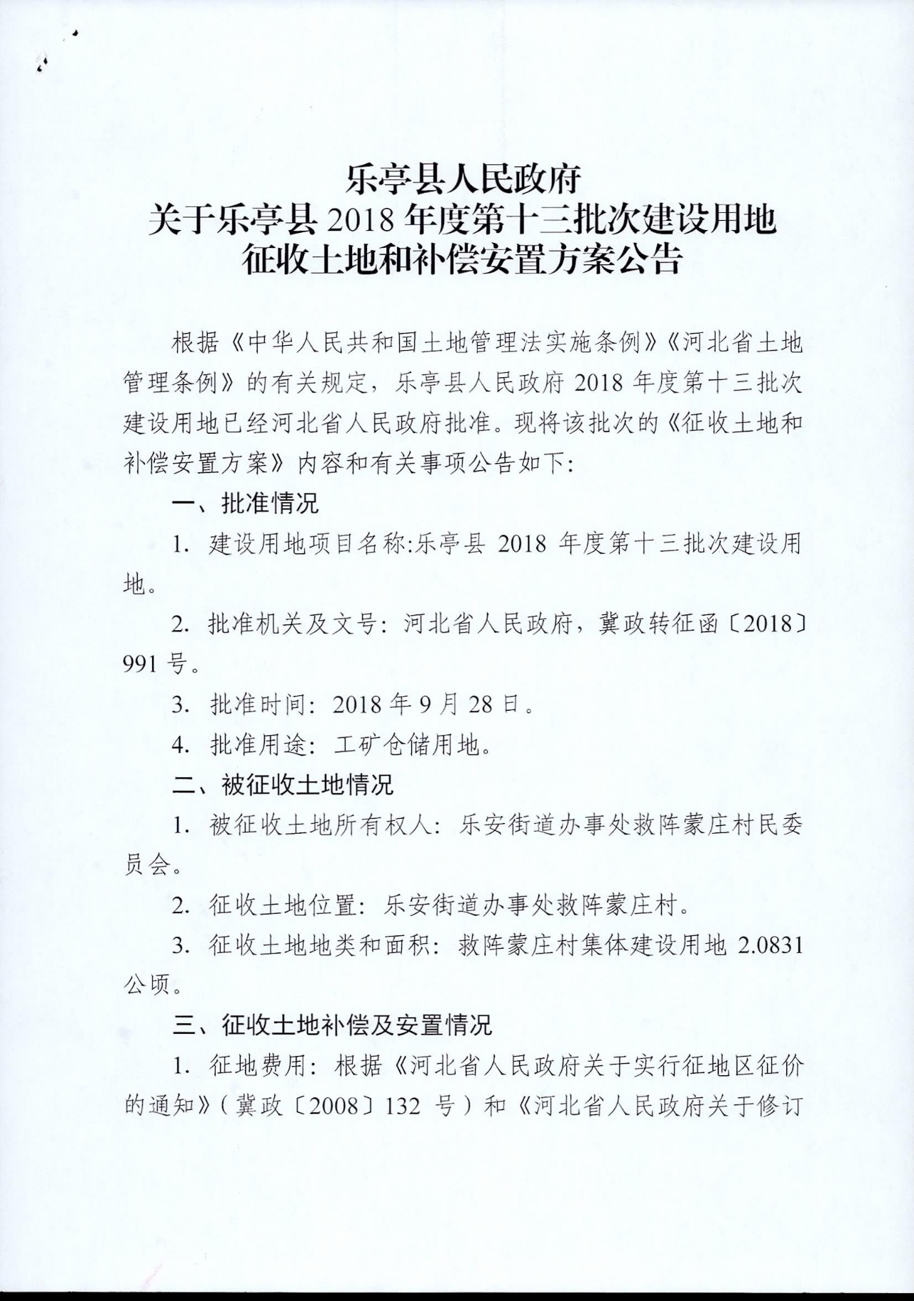
近日,乐亭县人民政府网站发布多则征地告知书拟对乐安街道办事处救阵蒙庄村乐亭镇东高各庄村乐亭镇西棘村、乐亭镇关帝庙村乐亭镇代张庄村部分土地进行征收
乐安街道办事处救阵蒙庄村征收位置:乐安街道办事处救阵蒙庄村征收面积:2.0831公顷批准用途:工矿仓储用地区片价标准:105.9000万元/公顷安置途径:货币安置
623455dec5a93a8a5245a401f3f6da06.jpg

7ed15b6575b5891b84e138b0dfcbe047.jpg

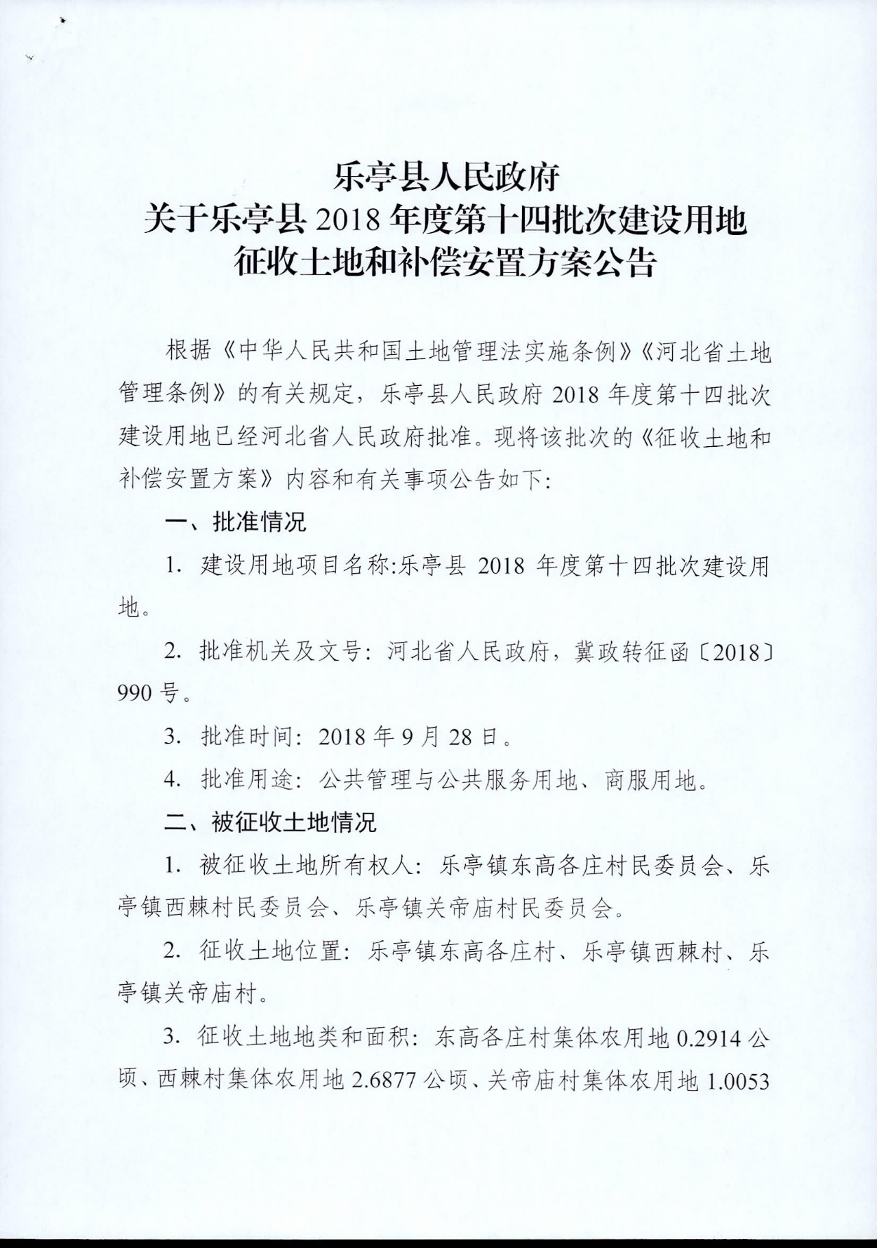
乐亭镇东高各庄村、乐亭镇西棘村、乐亭镇关帝庙村
征收位置:乐亭镇东高各庄村、乐亭镇西棘村、乐亭镇关帝庙村
征收面积:东高各庄村集体农用地0.2914公顷、西棘村集体农用地                            2.6877公顷、关帝庙村集体农用地1.0053公顷批准用途:公共管理与公共服务用地、商服用地区片价标准:105.9000万元/公顷安置途径:货币安置
3a780cc174de9006ce14ce99a89e3453.jpg

876a4daf25381d7223116b3635133a0b.jpg

8c897999d1ecf82933aad52046172e57.jpg

乐亭镇代张庄村
征收范围:乐亭镇代张庄村
征收面积:约0.0660公顷拟开发用途:公共管理与公共服务用地区片价标准:每公顷105.9000万元安置用途:货币安置
c2fc4b45501524210dae2e303712b519.jpg

乐亭镇关帝庙村
征收范围:乐亭镇关帝庙村
征收面积:约0.3386公顷拟开发用途:公共管理与公共服务用地区片价标准:每公顷105.9000万元安置途径:货币安置
9825ff5be1f0886b7a3e5917520b4bb2.jpg
返回列表 使用道具 举报
条评论
您需要登录后才可以回帖 登录 | 立即注册
相关推荐
©2001-2021 唐山信息港 http://www.tsxxg.com冀ICP备2026004523号
首页联系我们客服微信:14369595Comsenz Inc.