唐山这61项证明被取消!事关你的房屋产权、公积金、就医……
唐山信息港 发表于:2019-1-12 10:29 复制链接 看图 发表新帖
阅读数:7035
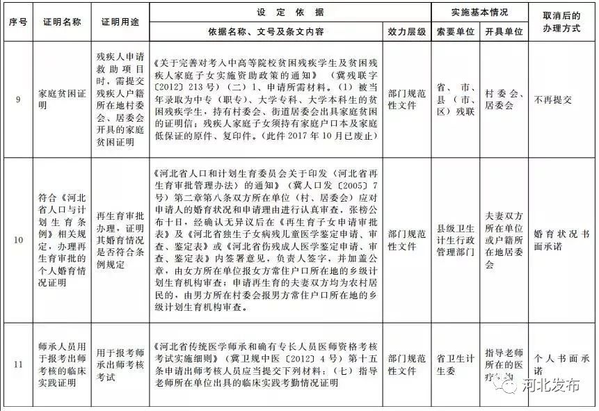
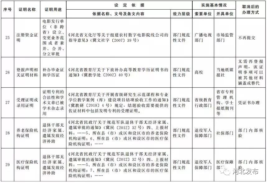
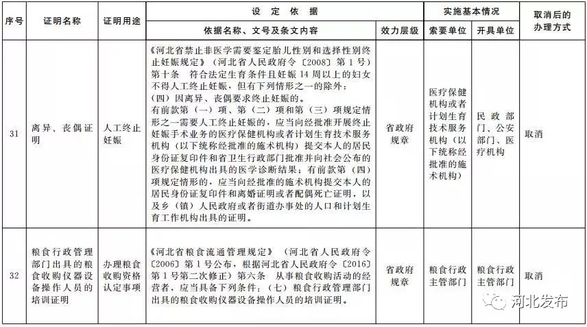
日前,河北省政府办公厅下发《关于公布省级证明事项取消清单的通知》,决定取消现行省政府规章设定的证明事项32项、省政府规范性文件设定的证明事项4项、省政府部门规范性文件设定的证明事项25项,共计61项省级证明事项被取消。
通知要求,对列入取消清单的证明事项,各地各部门不得以任何理由要求公民、法人和其他组织出具。

2c052502fb7936ceec5931473cb2b2b5.jpg

职工及家庭成员因重大疾病造成家庭生活严重困难的,提取公积金时不再需要提供家庭成员关系证明,只需进行书面告知承诺;常住人口在5人及以上的“一户一表”家庭申请多人口用户电价时,不再需要居委会开具的证明;市民就医不再需要提供职工医疗保险证、病历本、职工IC卡等材料……

这些被取消的证明事项的用途大部分和人们日常生活密切相关,今后,大家在办理相关事项时,将会更加方便,快看这61项证明都涉及我们生活中的哪些用途和事项?

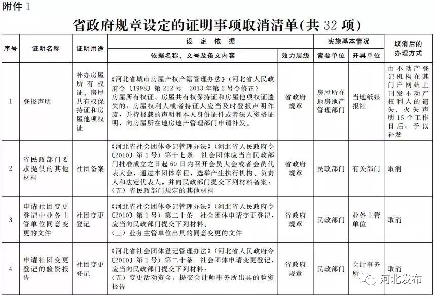
省政府规章设定的证明事项取消清单(共32项)

41765740dd36744b1bea0c973367dd24.jpg

7a33381b88b18964b6ab1064071d5726.jpg

f8009969443d104467365566ef8b3a43.jpg

732102bf67feea123ca4f941d3a13841.jpg

bbb0018517047450f3e74171fb2ed914.jpg

7521673d23d92f6fdf0e31afd7a5e690.jpg

4825a4989010c205bfd3e4058dad9878.jpg

53f1daf60a710218803dc00595bc3de2.jpg

0195db8a654e151464ef641e46beea05.jpg

711919dbeddf73fedf569001d367cf3b.jpg

3112b740b8e8bc81fbc3ab4f1e73cf56.jpg

省政府及其部门规范性文件设定的证明事项取消清单(共29项)

fe5b60250f3b511fda952c1b5edc97f5.jpg

4304353d40777858c102d4b52295a9de.jpg

245530785d2bcf3bdee224b973d375d2.jpg

ef05a97eadea3f665dfde69965887cd7.jpg

ef1d62a72285eb664cedcd1f1faf7ca6.jpg

392e9efa225da111c6fa0d1a82a21850.jpg

4100b444ba9a3cfbd4be26925a9ad2b0.jpg

10ecadd9cea0e1d8cb559568cbb7690b.jpg

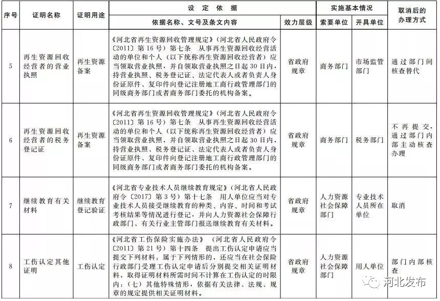
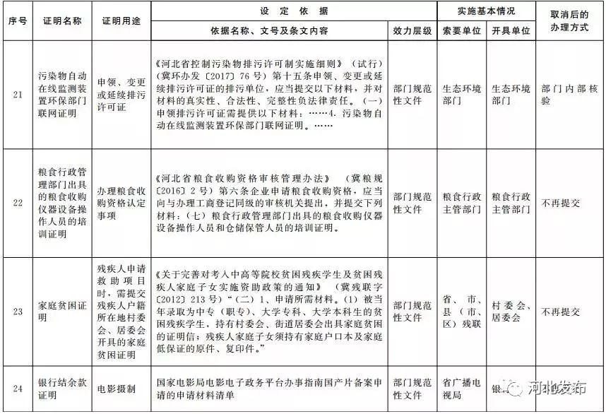
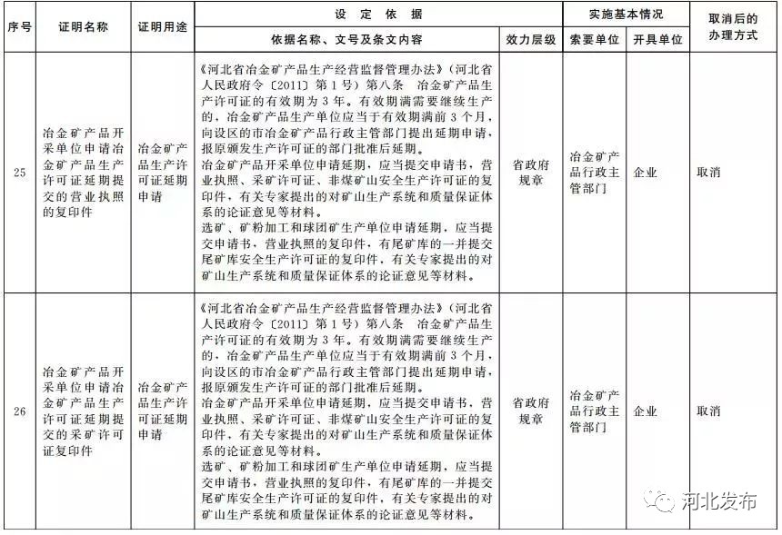
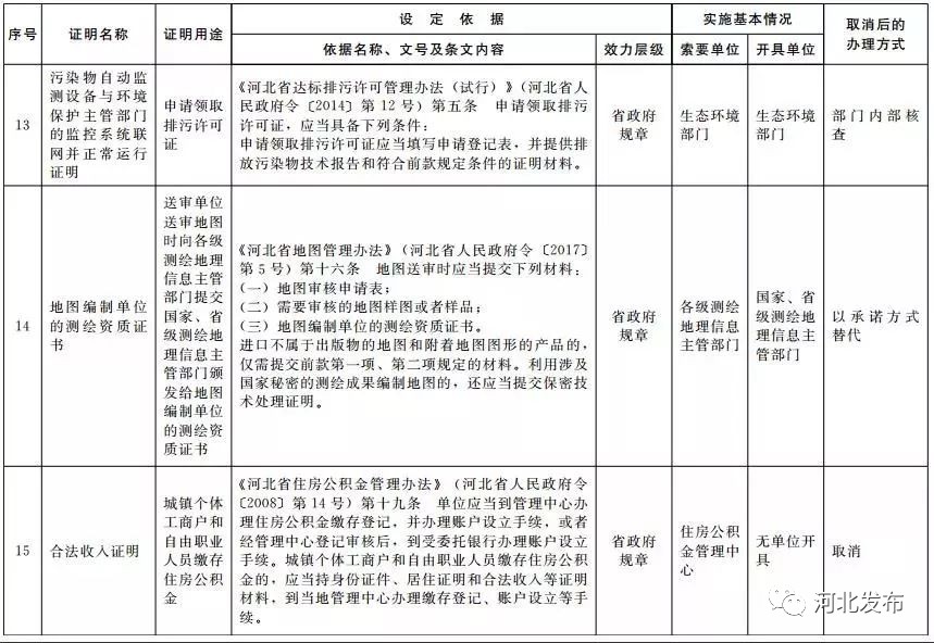
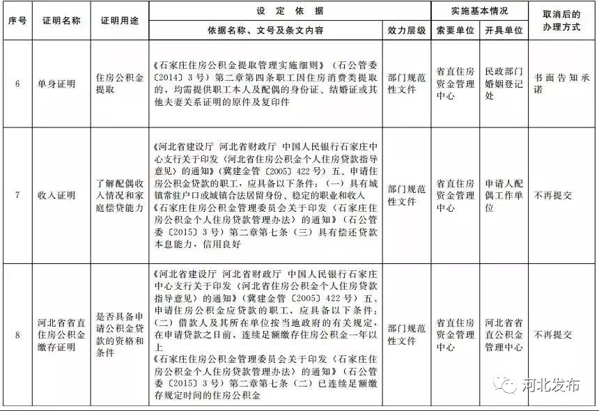
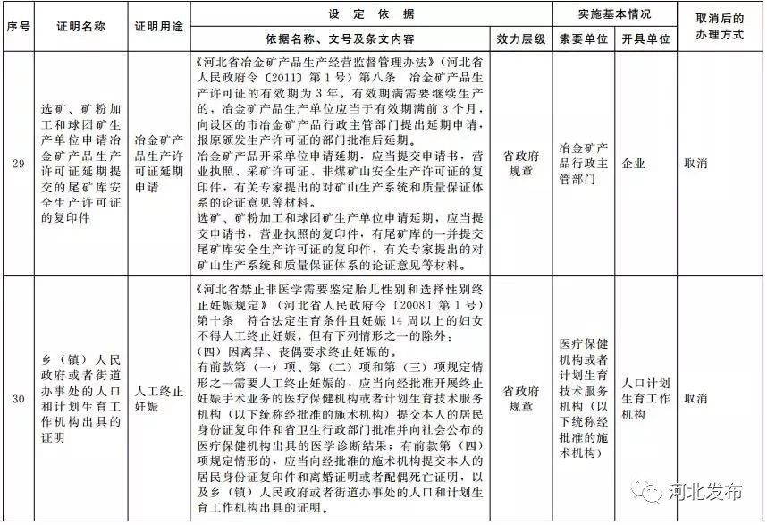
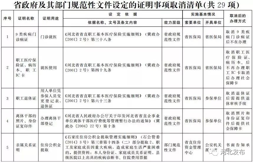
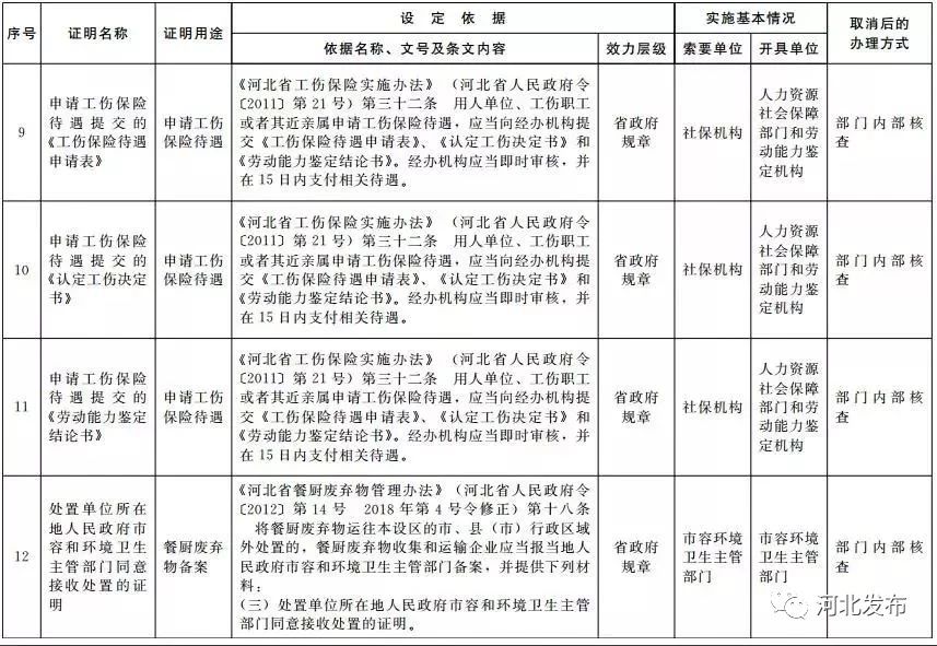
与日常生活密切相关!被取消证明事项都有哪些用途?证明事项的用途大部分和人们日常生活密切相关,包括房屋所有权证补办,继续教育等级验证,工伤认定、保险待遇申请,个体工商户和自由职业者住房公积金缴存,参保人员变更登记、退休手续办理,离休干部登记,公积金贷款申请,残疾人救助申请,再生育审批办理,白内障复明工程参与,丢失作废出生医学证明重新办理,退休干部无经济收入家属、遗属经济补助发放等,涉及房地产管理、民政、商务、人力资源社会保障、医保等多部门。
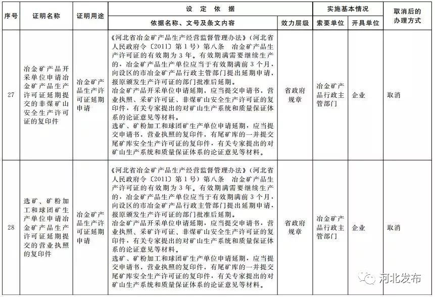
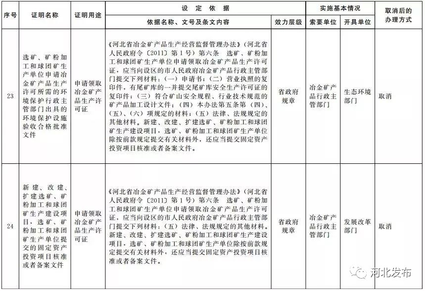
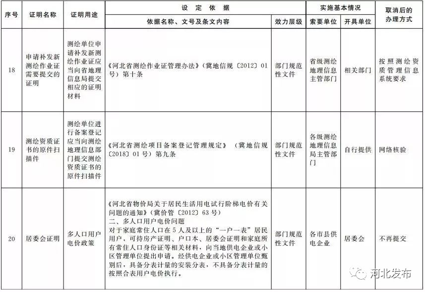
证明事项的用途也包括社团备案、变更登记,再生资源回收经营活动备案,冶金矿产品生产许可证申请、领取、延期,粮食收购资格认定,测绘资质申请等,涉及生态环境、测绘、农业、教育等部门。
取消后如何进行核查?这61项证明事项取消后,近20项证明事项由办理部门在部门内部进行核查或在部门间进行核查。
提取住房公积金时所需的亲属关系证明和单身证明、申请绘制地图时所需的测绘资质证书以申请人承诺的方式替代,再生育审批办理也只需当事人提供婚育状况书面承诺。
补办房屋所有权证的登报声明改为在不动产登记机构门户网站刊发遗失、灭失声明。
申请测绘资质只需按照《测绘资质管理规定》要求,通过测绘资质管理系统提交相关的文件,进行网络核验。
这些规章和规范性文件将修订此次取消的61项证明事项涉及《河北省城市房屋产权产籍管理办法》《河北省工伤保险实施办法》《河北省住房公积金管理办法》《河北省省直职工基本医疗保险实施细则》《河北省出生医学证明管理办法》等多个省政府规章和规范性文件。按照通知,这些规章和规范性文件将按规定程序进行相应修订。

来源:河北新闻网、河北省政府网站、河北发布
返回列表 使用道具 举报
条评论
您需要登录后才可以回帖 登录 | 立即注册
相关推荐
©2001-2021 唐山信息港 http://www.tsxxg.com冀ICP备2026004523号
首页联系我们客服微信:14369595Comsenz Inc.