国企、学校、银行……唐山多家单位招人!求职者速看!
唐山信息港 发表于:2019-3-10 23:52 复制链接 看图 发表新帖
阅读数:5051

1、唐山市人力资源和社会保障局将于近期开展“第九届高层次人才招聘服务月”活动,人才需求统计表公布。

2、华北理工大学轻工学院招聘简章。

3、中国建设银行河北省分行招聘110人,唐山部分地区有岗位。详情如下↓↓↓

▼▼▼

为深入实施“凤凰英才”计划,落实我市“高质量发展突破年”部署,满足用人单位对高层次、紧缺专业人才的需求,唐山市人力资源和社会保障局将于近期开展“第九届高层次人才招聘服务月”活动,具体事宜通知如下:

活动内容及时间

(一)高层次人才精品招聘专场

1.时间:2019年3月13日(星期三)8:30-11:30

2.地点:唐山市民服务中心B区“唐山市人力资源交流大厅”

3.规模:邀请我市有高层次、紧缺专业人才需求的用人单位30余家,组织以研究生为主的200余名相关专业高层次人才参会。

(二)唐山市2019年中关村高层次人才智力引进洽谈会

1.时间:2019年3月21日(星期四)9:00-15:00。

2.地点:北京科技大学工会礼堂(北京市海淀区学院路30号)

3.规模:组织我市30家以上大中型企事业单位参加,邀请北京科技大学、中国矿业大学等北京重点高校500名博硕研究生、紧缺专业本科生到场参会洽谈。

b20c70b9006d5b48e7fe32a147d6455e.jpg

(点击图片放大查看)

▼▼▼

华北理工大学轻工学院招聘简章


华北理工大学轻工学院(原河北理工大学轻工学院)是经河北省政府批准国家教育部确认,由华北理工大学举办的独立学院,是教育部“应用技术大学(学院)联盟”会员。学院开设共计67个本科专业,14个专科专业。


一、招聘岗位:

学前教育专业教师。


二、应聘条件:

1、学期教育专业,有幼儿教师资格证优先,有钢琴,美术等艺术类等级证书优先,有幼儿园工作经验的双师型教师优先。

2、热爱教育事业,有较强的专业能力与专业素养。


三、福利保障

①薪金待遇:按照学院收入分配管理办法执行,薪酬部分包括基本工资、绩效工资、课时津贴和考核奖励四部分(年薪约5-6万)。

②五险一金:养老险、医疗险、失业险、工伤险、生育险、住房公积金。

③福利:带薪寒暑假;年终绩效奖励;年度体检等。


四、简历投递

1、应聘者请将简历直接发至rlzy@qy.ncst.edu.cn,按相应条件须提供:个人简历(简历除个人信息外还需包含个人近期照片;学习及工作简历;取得的各项资质及证书)。邮件请备注姓名+专业+毕业学校+应聘岗位。

2、学院符合条件的人员初审后组织面试、面试合格后组织试讲(试讲的具体时间另行通知)。学院根据面试、试讲、和体检等情况择优录用。

3、联系方式:地址:唐山市丰润区南环东道99号(市内里有通勤车)

▼▼▼

中国建设银行河北省分行

2019年度春季校园招聘


一、招聘机构及人数

中国建设银行河北省分行,招聘110人。


二、招聘岗位及说明

营销服务类岗位:一般从事客户服务、柜面服务及业务营销等工作。

根据人才成长规律,着眼于员工长远发展,录用人员均须在我行基层机构工作两年以上。


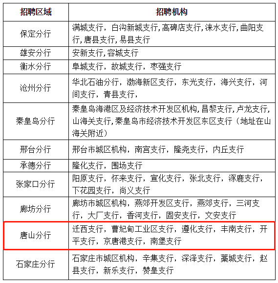
三、工作地点

e1ad654657b4f045c55a42a8badbd318.png

应聘县域机构的人员在县域机构的服务期不少于5年。有招聘计划的县域,本地生源优先。


四、招聘条件

本次招聘在符合《中国建设银行境内分支机构2019年度春季校园招聘公告》中“基本条件”的基础上,还应满足以下要求:

(一)境内高等院校应届毕业生须具有全日制普通高等院校大学本科(含)及以上学历、学位,且在2019年1月至7月之间毕业,报到时取得国家认可的就业报到证、毕业证和学位证。

为满足业务开展需要,我行少量招收境内高等院校2018年应届毕业生。

境外院校归国留学生应当在2018年1月2019年7月之间毕业,并在报到时取得国家教育部出具的学历(学位)认证。

(二)应聘者须为初次就业,未与其他单位建立劳动关系。

(三)具有良好的外语沟通能力,具体要求如下:

1.应聘省会城市城区机构及城市分行城区机构的:

①大学本科毕业生须通过国家大学英语四级(CET4)考试(成绩在425分及以上),或托业(TOEIC)听读公开考试630分及以上,或新托福(TOEFL-IBT)考试75分及以上,或雅思(IELTS)考试5.5分及以上;

②研究生及以上学历毕业生须通过国家大学英语六级(CET6)考试(成绩在425分及以上),或托业(TOEIC)听读公开考试715分及以上,或新托福(TOEFL-IBT)考试85分及以上,或雅思(IELTS)考试6.5分及以上。

2.英语专业毕业生应至少达到专业英语四级(含)以上水平。

3.主修语种为其他外语的,应通过该语种相应的外语水平考试(如专业四级、八级等)。

4.以上外语考试成绩及证书报到时须在有效期内。


五、相关说明

(一)招聘期间,我行将通过网站招聘系统提示、电子邮件等方式与应聘者联系,请保持通信畅通。

(二)中国建设银行有权根据岗位需求变化及报名情况等因素,调整、取消或终止个别岗位的招聘工作,并对本次招聘享有最终解释权。

(三)为践行大行责任,关爱贫困大学生群体,建设银行校园招聘招录过程中在同等条件下优先照顾贫困大学生。贫困大学生应符合以下认定标准之一:1.纳入生源地扶贫办登记在册的贫困家庭名单;2.纳入高等院校贫困生库;3.获得贫困大学生国家励志奖(助)学金;4.生源户籍为国家级贫困县的农村户籍。


六、联系方式

电子邮箱:zhaopin.he@ccb.com


中国建设银行股份有限公司河北省分行

2019年3月5日


来源:唐山发布
返回列表 使用道具 举报
条评论
您需要登录后才可以回帖 登录 | 立即注册
相关推荐
©2001-2021 唐山信息港 http://www.tsxxg.com冀ICP备2026004523号
首页联系我们客服微信:14369595Comsenz Inc.