好消息!公安部取消这些证明事项,以后不用提交了
唐山信息港 发表于:2019-6-20 10:50 复制链接 看图 发表新帖
阅读数:3569
e7424638e0352cab3ed9a0a0e7b5d800.jpg
关于不再要求提供有关规章设定证明事项
和取消有关规范性文件设定证明事项的通知
公法〔2018〕1248号

各省、自治区、直辖市公安厅、局,新疆生产建设兵团公安局:
为深入贯彻党中央、国务院关于深化“放管服”改革的重大决策部署,按照国务院办公厅《关于做好证明事项清理工作的通知》(国办发〔2018〕47号,以下简称《通知》)要求,公安部对有关规章和规范性文件设定的证明事项进行清理。2018年8月,公安部已下发通知,对申请典当特行许可证时提供无犯罪记录证明、相关负责人简历,申请保安服务(培训)许可证时提供有关人员相关工作经验、经历证明、无被刑事处罚、劳动教养、收容教育、强制隔离戒毒证明、无故意犯罪记录证明,会见被收容教育人员时提供家属关系证明,发生自然灾害造成机动车灭失申请注销登记时提交机动车灭失证明等9项证明事项不再要求提供。
现根据《通知》要求,决定对有关规章设定的13项证明事项不再要求提供,对有关规范性文件设定的9项证明事项予以取消。各地接此通知后,请结合本地实际,认真贯彻执行。
附件:1、不再要求提供部门规章设定的证明事项目录

258cabd6d54bb548ed3ff1885b3b926c.jpg


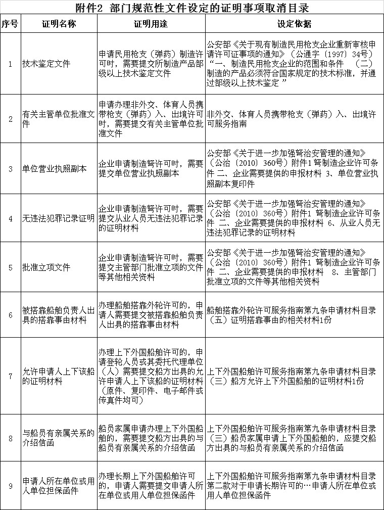
      2、部门规范性文件设定的证明事项取消目录


66479c0beea19549ad997ddca70593c5.jpg



公 安 部2018年11月1日

关于第二批不再要求提供有关规章设定证明事项

和取消有关规范性文件设定证明事项的通知

公法〔2019〕224号



各省、自治区、直辖市公安厅、局,新疆生产建设兵团公安局:
经报部领导批准,公安部决定对第二批有关规章设定的12项证明事项不再要求提供,对有关规范性文件设定的1项证明事项予以取消。请各地接此通知后,认真贯彻执行。

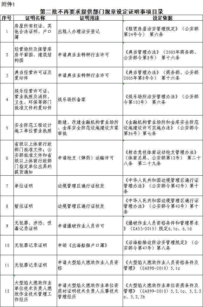
附件:1、第二批不再要求提供部门规章设定证明事项目录

b28ecf181e215ec38c054b1a74380c87.jpg


      2、第二批部门规范性文件设定证明事项取消目录


4eff85fdfede683234187164beb3eaba.jpg



公 安 部


2019年2月18日






返回列表 使用道具 举报
条评论
您需要登录后才可以回帖 登录 | 立即注册
相关推荐
©2001-2021 唐山信息港 http://www.tsxxg.com冀ICP备2026004523号
首页联系我们客服微信:14369595Comsenz Inc.