2020年两次征兵!报名时间、征集对象、报名流程公布
唐山信息港 发表于:2020-1-10 08:02 复制链接 看图 发表新帖
阅读数:4013
今天全国征兵网2020年征兵报名通道正式开启
确定2020年两次征兵报名时间、征集对象、报名流程快来看

全国征兵(男兵)2020年应征报名时间
上半年应征报名:1月10日至2月15日下半年应征报名:4月1日至8月15日


245e32721bb28758c3c57cd93f8f1ca9.png
男兵征集对象范围
高中(含中专、职高、技校)毕业及以上文化程度的青年(含高校在校生),年满18至22周岁(1998年1月1日——2002年12月31日出生);大专及以上文化程度的高校毕业生,年满18至24周岁;初中毕业文化程度青年,年满18至20周岁。男兵报名前须完成兵役登记。
aa5d8c21d2ecf6e848c20106fdf8d121.jpg
△点击图片查看大图

全国征兵(女兵)2020年应征报名时间
上半年应征报名:1月10日至2月15日18时下半年应征报名:6月26日至8月15日18时

94ed4c7bbdcf6cf77cbe4c0474120536.png
女兵招收对象范围
上半年应征报名:普通全日制高校在校生及应届毕业生(含2019届毕业生),年满18至22周岁。下半年应征报名:普通高中应届毕业生(含高校新生)、普通全日制高校在校生及应届毕业生,年满18至22周岁。
3d3a31d3f1a814bed9edfc2b5e9380b7.jpg
△点击图片查看大图
应征报名提示男兵报名前须完成兵役登记
如何进行兵役登记请看具体操作↓↓↓

登录全国征兵网进行兵役登记01开始登录https://www.gfbzb.gov.cn/ ,首页右侧点击兵役登记(男兵)。
f020d86d090c9b38e9a136dde32a1b01.jpg
有些小伙伴看到这么多的菜单就有些懵了,其实不用紧张,如果你是第一次来的男生直接从“兵役登记(男兵)”进入页面就可以了,否则就从“应征报名(男兵)”进入页面。

接下来的界面出现了▼
d13be875c0425c433603a3a5a6f92394.png
在这个页面中,会告知报名时间以及参军的政策说明,建议看后,点击“进行兵役登记”,迈出你军旅生涯的第一步吧!(★已经进行过兵役登记,有参军意向的可直接参加网上应征报名。)
6ca78af344ac850eeb18f90ff46db3fc.png
02登入系统你需要在页面上点击“注册”按钮去注册一个学信网账号后进行登录就行了,有学信网账号的,不需要再注册,直接登录。
4cd098e32ef9785d1ad4b16b05c80613.jpg
注册学信网账号必须实名,一定要用真实姓名和身份证认真填写,兵役机关将对有效信息进行审核。进行注册时,手机号即是账号,请牢记账号、密码。填写后,点击“立即注册” 。
74651606cd4981ad236240874e199949.jpg
注册成功后,点击“立即登录”进行兵役登记。登录系统以后,点击右侧的“开始兵役登记”进行报名工作。

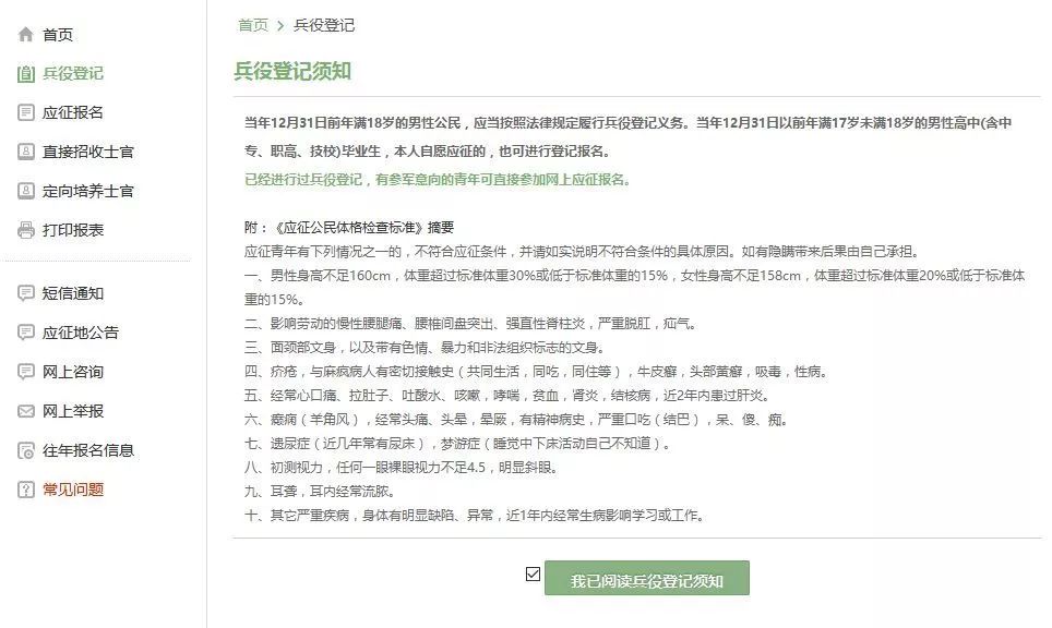
03填写信息开始报名你会发现跟所有的软件安装一样,会让你阅读一大篇的使用说明。小布十分不建议你跟安装软件一样,直接点“确定”。
在这个时候请详细阅读兵役登记须知。了解自己的各方面情况是否达标,这能避免后续工作出现的很多麻烦哦!

cb50236a2e3dd1b7f655fb02a55da07e.jpg
点击“我已阅读兵役登记须知”后,进入兵役登记信息填写页面。填写民族、政治面貌、户籍类型、独生子女、文化程度、学业情况、学校名称、联系电话(本人手机号、家庭电话)、户籍地、家庭住址等信息,点击“提交”后即完成兵役登记。
5e2154e9316996d25f068f27bc3d3167.jpg

若要进行2020年参军报名,请点击“继续进行本年度参军报名” ,完善个人信息。看到左侧那么多菜单也不用紧张,只需按照右侧内容的提示一步步来,是绝对没有错的。点击“打印兵役登记报名表” ,出现以下画面。

10cf52709724487c2382dc21ba1cb0ec.jpg

点击“下载《男性公民兵役登记卡》” ,可见下表“兵役登记报名表”内容。
745e62b95daa6ad7bb4f7d1d00754062.jpg
6ca78af344ac850eeb18f90ff46db3fc.png
68f164985676faa498284e9b0019b6bc.jpg
返回列表 使用道具 举报
条评论
您需要登录后才可以回帖 登录 | 立即注册
相关推荐
©2001-2021 唐山信息港 http://www.tsxxg.com冀ICP备2026004523号
首页联系我们客服微信:14369595Comsenz Inc.