曹妃甸发布通告:严厉打击境外入曹妃甸人员涉疫情违法犯罪行为
唐山信息港 发表于:2020-3-25 09:16 复制链接 看图 发表新帖
阅读数:3633
12184637_258836.jpg
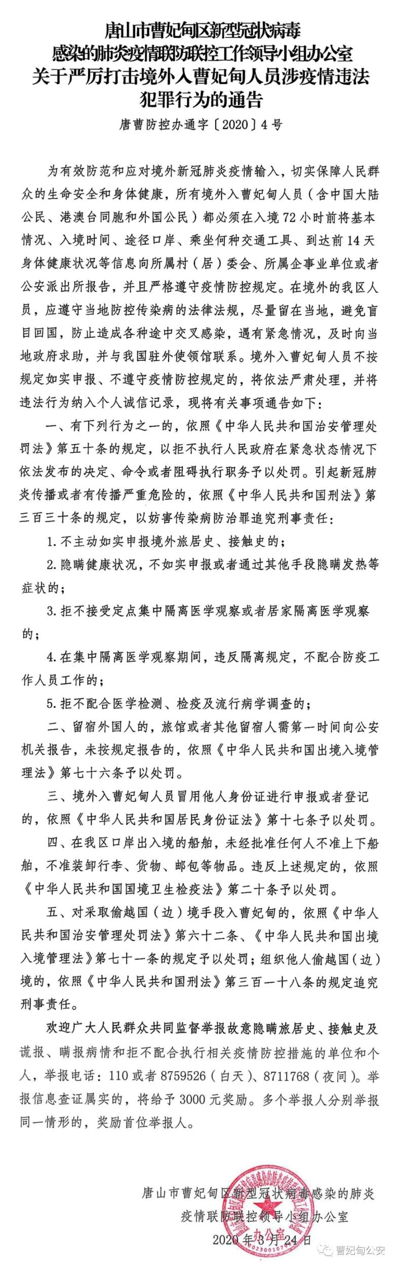
 唐山市曹妃甸区新型冠状病毒
 感染的肺炎疫情联防联控工作领导小组办公室
 关于严厉打击境外入曹妃甸人员涉疫情违法
 犯罪行为的通告
  为有效防范和应对境外新冠肺炎疫情输入,切实保障人民群众的生命安全和身体健康,所有境外入曹妃甸人员(含中国大陆公民、港澳台同胞和外国公民)都必须在入境72小时前将基本情况、入境时间、途径口岸、乘坐何种交通工具、到达前14天身体健康状况等信息向所属村(居)委会、所属企事业单位或者公安派出所报告,并且严格遵守疫情防控规定。在境外的我区人员,应遵守当地防控传染病的法律法规,尽量留在当地,避免盲目回国,防止造成各种途中交叉感染,遇有紧急情况,及时向当地政府求助,并与我国驻外使领馆联系。境外入曹妃甸人员不按规定如实申报、不遵守疫情防控规定的,将依法严肃处理,并将违法行为纳入个人诚信记录,现将有关事项通告如下:
  一、有下列行为之一的,依照《中华人民共和国治安管理处罚法》第五十条的规定,以拒不执行人民政府在紧急状态情况下依法发布的决定、命令或者阻碍执行职务予以处罚。引起新冠肺炎传播或者有传播严重危险的,依照《中华人民共和国刑法》第三百三十条的规定,以妨害传染病防治罪追究刑事责任:
  1、不主动如实申报境外旅居史、接触史的;
  2、隐瞒健康状况,不如实申报或者通过其他手段隐瞒发热等症状的;
  3、拒不接受定点集中隔离医学观察或者居家隔离医学观察的;
  4、在集中隔离医学观察期间,违反隔离规定,不配合防疫工作人员工作的;
  5、拒不配合医学检测、检疫及流行病学调查的;
  二、留宿外国人的,旅馆或者其他留宿人需第一时间向公安机关报告,未按规定报告的,依照《中华人民共和国出境入境管理法》第七十六条予以处罚。
  三、境外入曹妃甸人员冒用他人身份证进行申报或者登记的,依照《中华人民共和国居民身份证法》第十七条予以处罚。
  四、在我区口岸出入境的船舶,未经批准任何人不准上下船舶,不准装卸行李、货物、邮包等物品。违反上述规定的,依照《中华人民共和国国境卫生检疫法》第二十条予以处罚。
  五、对采取偷越国(边)境手段入曹妃甸的,依照《中华人民共和国治安管理处罚法》第六十二条、《中华人民共和国出境入境管理法》第七十一条的规定予以处罚;组织他人偷越国(边)境的,依照《中华人民共和国刑法》第三百一十八条的规定追究刑事责任。

  欢迎广大人民群众共同监督举报故意隐瞒旅居史、接触史及谎报、瞒报病情和拒不配合执行相关疫情防控措施的单位和个人,举报电话:110或者8759526(白天)、8711768(夜间)。举报信息查证属实的,将给予3000元奖励。多个举报人分别举报同一情形的,奖励首位举报人。
2020年3月24日
返回列表 使用道具 举报
条评论
您需要登录后才可以回帖 登录 | 立即注册
相关推荐
©2001-2021 唐山信息港 http://www.tsxxg.com冀ICP备2026004523号
首页联系我们客服微信:14369595Comsenz Inc.