重要消息,返唐人员必看!
唐山信息港 发表于:2020-4-11 02:13 复制链接 看图 发表新帖
阅读数:3470
迁安市
关于加强离鄂离汉及中风险地区
返迁来迁人员疫情防控工作的通告
为严防疫情反弹,切实保障全市群众身体健康和生命安全,现就加强离鄂离汉及中风险地区返迁来迁人员疫情防控工作有关事宜通告如下:
1.离鄂离汉返迁来迁人员应持有全国共享的健康码“绿码”或由当地医疗卫生机构开具的有效健康证明。持有“红码”“黄码”或无有效健康证明的人员暂缓返迁来迁,一经发现立即安全转运至市集中隔离医学观察场所隔离观察14天,并落实核酸和抗体检测措施。对有发热等症状的离鄂离汉人员,立即由120救护车安全转运至发热门诊进行甄别诊治。
2.离鄂离汉返迁来迁人员,应至少提前3天主动向目的地社区(农村)、用人单位或宾馆酒店等,报告本人及随行人员姓名、抵迁时间、交通方式、健康状况和联系方式等信息。返迁来迁后,按照属地管理原则,全部第一时间落实集中隔离措施,开展2次核酸检测和1次血清特异性IgM抗体检测,检测结果均为阴性的,方可正常流动,并需配合做好14天医学随访、健康监测等措施。对迟报瞒报或拒不配合的,将依法追究其法律责任。
3.来自中风险地区人员,全部实行14天集中隔离医学观察,并进行2次核酸检测、1次抗体检测,检测结果均为阴性,且隔离期满无异常后,方可正常流动。
4.全市城乡居民要互相监督,如发现有离鄂离汉及中风险地区返迁来迁人员未向所在社区(村)、所属单位报告情况的,请及时向疫情防控组举报,举报电话:7976405(时间8:30-12:00,13:30-17:30);7689933(时间12:00-13:30,17:30-次日8:30)。
迁安市新冠肺炎疫情防控
工作领导小组办公室
2020年4月10日
丰润区
关于加强外来人员精准管控的通告
为切实加强对离鄂离汉及国内其他中风险地区和境外来丰人员的管理,现将有关情况通告如下:

一、离鄂离汉及其他中风险地区来丰人员
1、离鄂离汉来丰人员要至少提前3天主动向目的地村(居)、用人单位等报告信息,村(居)、用人单位要建立包联制度,每天与离鄂离汉来丰人员保持联系并录音,包联人要精准掌握离鄂离汉人员来丰时间、交通方式、健康状况、随行人数等信息,逐一建档立卡,并上报区防控办。离鄂离汉来丰人员应持有全国共享的健康码“绿码”或由当地医疗卫生机构开具的有效健康证明。鼓励各地及用工单位对持有“绿码”的离鄂离汉来丰人员,采取“点对点、一站式”的办法集中精准接送,确保安全有序返岗。
2、湖北省(武汉市)低风险地区持绿码来丰人员,暂时落实集中隔离措施,进行2次核酸、1次抗体检测。湖北省(武汉市)的来丰无码人员,由包联人通知其提前到当地医疗机构开具有效健康证明,到丰后暂时落实集中隔离,经2次核酸、1次抗体检测。上述两类人员检测结果均为阴性的不实施隔离措施,纳入村(居)管理,落实“两检测两报告”制度。核酸检测为阳性的,要按确诊病例第一时间落实转运收治、流调隔离等措施。
3、国内疫情中风险地区来丰人员,不论个人健康码级别,一律实施集中隔离医学观察7天,同时进行2次核酸、1次抗体检测,检测结果均为阴性的,集中隔离期满后,再实施居家医学观察7天。不具备居家隔离医学观察条件的,仍采取集中隔离7天措施。
4、对持有“黄码”、“红码”或无有效健康证明的湖北人员,由包联人通知其暂缓返丰,如自行返回,将立即安全转运至集中隔离点隔离观察14天,费用自理;其他地区持黄码或红码的来丰人员,参照国内疫情中风险地区来丰人员管理。
5、湖北省外其他低风险地区来丰无码人员,老年人、儿童因手机问题确实无法申领健康码的,与出发地联系,开具健康证明;出现健康码无法互认情况的,指导其申领国家政务平台“防疫健康信息码”或办理“河北健康码”,通过文字信息对其健康状态进行判断。健康状态显示低风险的,可正常活动,中风险或高风险的,集中观察、检测。

二、境外来丰人员
一律实施集中隔离医学观察14天,同时进行2次核酸、1次抗体检测。如在入境地集中隔离天数不足14天的,或未进行2次核酸、1次抗体检测的,返丰后按照前述标准予以补足。集中隔离期满后,再实施居家医学观察7天。不具备居家隔离医学观察条件的,仍采取集中隔离7天措施。
注:集中隔离期满实施居家隔离的,被隔离人必须具备单独居住的条件,由属地乡街在居住地显著位置张贴居家医学隔离观察告知书。如只有一套房屋,被隔离人需与家人同住,即便有单独的隔离房间及独立的卫生设施,为保障其家人和其他人的健康安全,需将共同居住人同时隔离,张贴居家留观户提示牌。不具备上述条件的,仍集中隔离7天。

三、外来人员接返问题
湖北省(武汉市)及其他中风险地区或持红码黄码来丰人员,因均需要落实隔离措施,由属地乡街及时安排120车辆接返,直接落实居家或集中隔离,不得由家人从机场或车站自行接回。对自驾方式返回人员,由属地乡街安排车辆到高速口引导其至集中隔离点,落实隔离措施。

全区广大人民群众对发现的违反疫情防控措施的来丰人员,请及时拨打举报电话(0315-5155305)。举报信息查证属实的,将给予200-1000元奖励。多个举报人分别举报同一情形的,奖励首位举报人。
唐山市丰润区新冠肺炎疫情防控
工作领导小组办公室
2020年4月9日
遵化市
致全市境外来(返)遵人员家属的一封信
尊敬的境外来(返)遵人员及家人朋友们:

目前,我市疫情防控工作取得阶段性胜利,群众生产生活秩序正在有序恢复,但是境外新冠肺炎疫情形势严峻,一些国家和地区新增确诊和疑似病例快速增长,疫情蔓延势头加剧,我国输入病例明显增多。为有效避免境外输入性病例导致的疫情传播和扩散,保障您和家人的健康、安全,我们向您温馨提示:

所有境外有意来(返)遵人员,家属必须认真填写《确定入境回遵人员防疫提示单》,入境后及时主动与我市境外来(返)遵疫情防控工作专班进行沟通联系,境外来(返)遵人员一律实施集中医学隔离观察14天,同时进行2次核酸、1次抗体检测。如在入境地集中隔离天数不足14天的,或未进行2次核酸、1次抗体检测的,来(返)遵后按照前述标准补足。集中隔离期满后,再实施居家医学观察7天。

境外来(返)遵人员集中隔离医学观察期间相关费用,参照《河北省应对新型冠状病毒感染肺炎疫情工作领导小组关于入境来冀人员新冠肺炎医疗费用和隔离医学观察费用支付有关事宜的通知》文件要求执行。食宿费用按照“公平、合理、经济、适度”的基本原则,对境外来(返)遵人员集中隔离医学观察期间收取食宿费用(食宿费用嘉华宾馆按每人每天140元、星程宾馆按每人每天170元收费,收费标准计算方法:住宿费按宾馆每月征用费用/房间数/30天+餐费每人每天60元,住宿费由嘉华宾馆、星程宾馆收取、餐费国际饭店收取,并开具正式发票)。入境来(返)遵人员新冠肺炎输入病例医疗费用支付严格按照省医疗保障局、省财政厅、省卫生健康委《关于转发〈国家医疗保障局财政部国家卫生健康委关于境外回国人员新冠肺炎输入病例医疗费用支付有关问题的通知〉的通知》(冀医保字[2020]12号)规定执行;外籍人员参加医保的医疗费用支付执行医保政策规定,未参加医保的医疗费用由个人负担。入境来(返)遵人员按照国家和省疫情防控有关规定接受核酸检测,个人免费。(包括正在隔离人员,收费以3月30日后隔离天数计费,以上要求可根据国家、省、唐山市相关规定和疫情防控形势变化适时进行调整)

当前,疫情防控仍处于紧要关头,配合做好疫情防控有效抑制病毒传播关乎您的家人、朋友乃至全市人民的健康,请您与境外亲人做好沟通联系,积极配合、自觉遵守我市针对疫情防控的有关要求和相关规定,共筑生命安全屏障。
遵化市新冠肺炎疫情防控
工作领导小组办公室
2020年4月7日
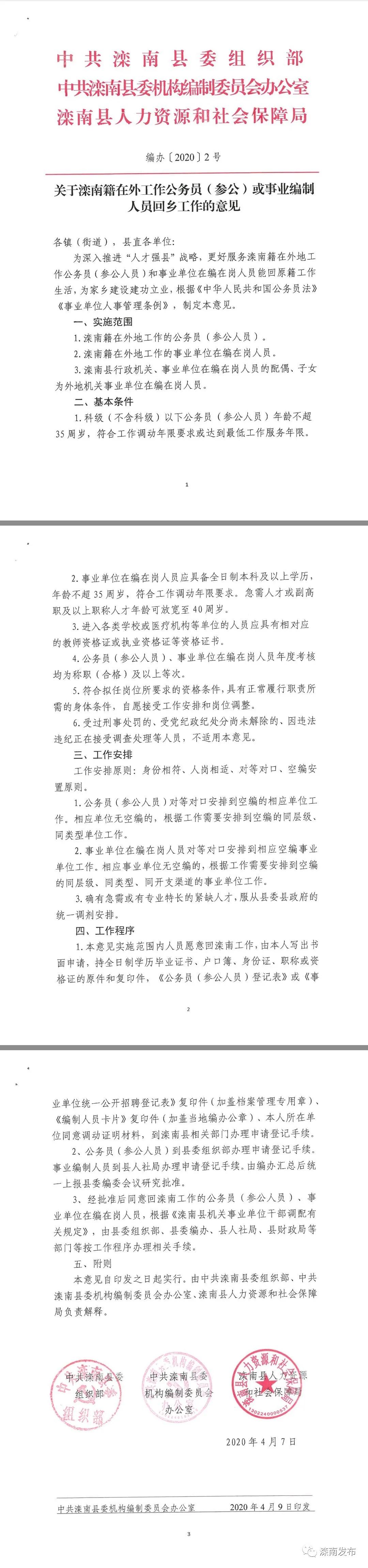
滦南县
20200411022117.jpg
返回列表 使用道具 举报
条评论
您需要登录后才可以回帖 登录 | 立即注册
相关推荐
©2001-2021 唐山信息港 http://www.tsxxg.com冀ICP备2026004523号
首页联系我们客服微信:14369595Comsenz Inc.