路北、路南最新征地告知书!中心区一小区将改造!
唐山信息港 发表于:2020-4-16 14:57 复制链接 看图 发表新帖
阅读数:5241
路北区
fbfa2f5e2339d8ff45eb5bd945e7ec62.png
采购内容:祥和里二老旧小区改造-楼顶防水、楼道粉刷
采购预算:1621305.4元
项目实施地点:唐山市路北区
资金来源:财政资金项目
实施期限:60日历天
b706a71754ca626f605a2b7f4ca139b0.png
项目名称:祥和里二老旧小区改造-路面翻修工程
建设地点:祥和里小区
建设规模:祥和里二老旧小区改造-路面翻修工程等内容
合同估算价:3353299.88元
计划工期:60日历天
征收位置:位于东至刘火新庄村土地,南至刘火新庄村土地,西至刘火新庄村土地,北至刘火新庄村土地
开发用途:住宅用地
38860b979656befbac39422e1219fe98.png
征收位置:位于东至娘娘庙村土地,南至娘娘庙村土地,西至娘娘庙村土地,北至娘娘庙村土地
开发用途:公共管理与服务用地
55d837a617058da3642db9e1d0730038.png
征收位置:位于东至前新庄村土地,南至前新庄村土地,西至前新庄村土地,北至前新庄村土地
开发用途:工矿仓储用地
67024b2b39850cdaa112b4e10177add3.png
征收位置:位于东至大官庄村土地,南至大官庄村土地,西至大官庄村土地,北至大官庄村土地
开发用途:住宅用地
a615fae16ca426e1a2e05bc9a3263dfd.png
征收位置:位于东至果园乡集体土地,南至果园乡集体土地,西至果园乡集体土地,北至果园乡集体土地
开发用途:住宅用地
8f9937a46353332859f9f2d77c506607.png
征收位置:位于东至小崔庄村土地,南至小崔庄村土地,西至小崔庄村土地,北至小崔庄村土地
开发用途:工矿仓储用地
ba2a6efc33bdaa7306a94340e63064b0.png
征收位置:位于东至小林村土地,南至林庄村土地,西至林庄村土地,北至林村土地
开发用途:住宅用地
b469ecc5b349cd2ea334f317e794d169.png
征收位置:位于东至薛庄村土地,南至薛庄村土地,西至薛庄村土地,北至薛庄村土地
开发用途:住宅用地
beb8b175518524dfe3b465d02b8afc7b.png

路南区
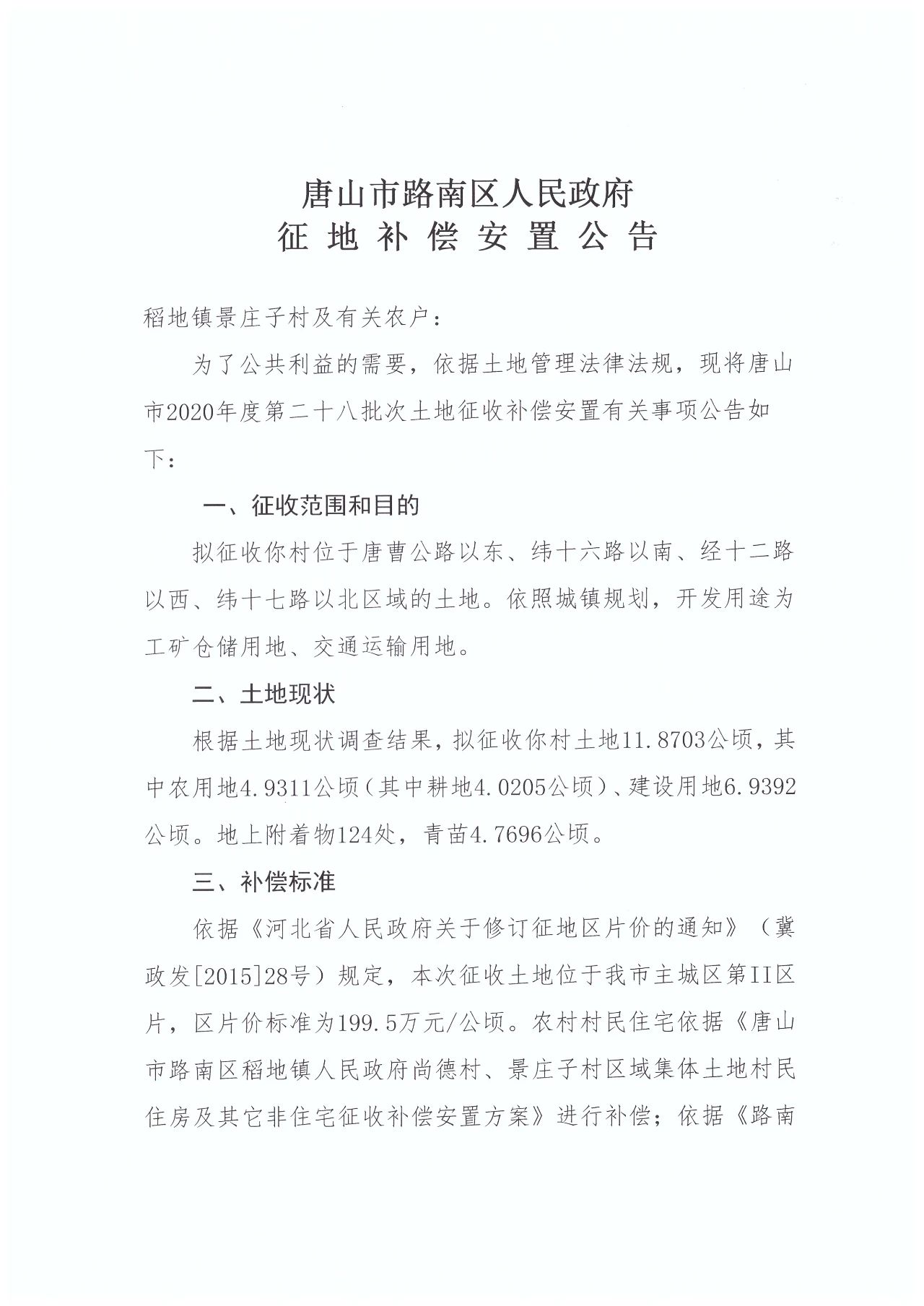
征收位置:位于唐曹公路以东、纬十六路以南、经十二路以西、纬十七路以北区域的土地
开发用途:工矿仓储用地、交通运输用地征收面积:约11.8703公顷
区片价标准:每公顷199.5万元
安置途径:货币安置、房屋置换
3a8ead352b51ea890dbb154e2f3afc1d.jpg
e1db15ef10fb8eec67e73f202dcdf1f2.jpg
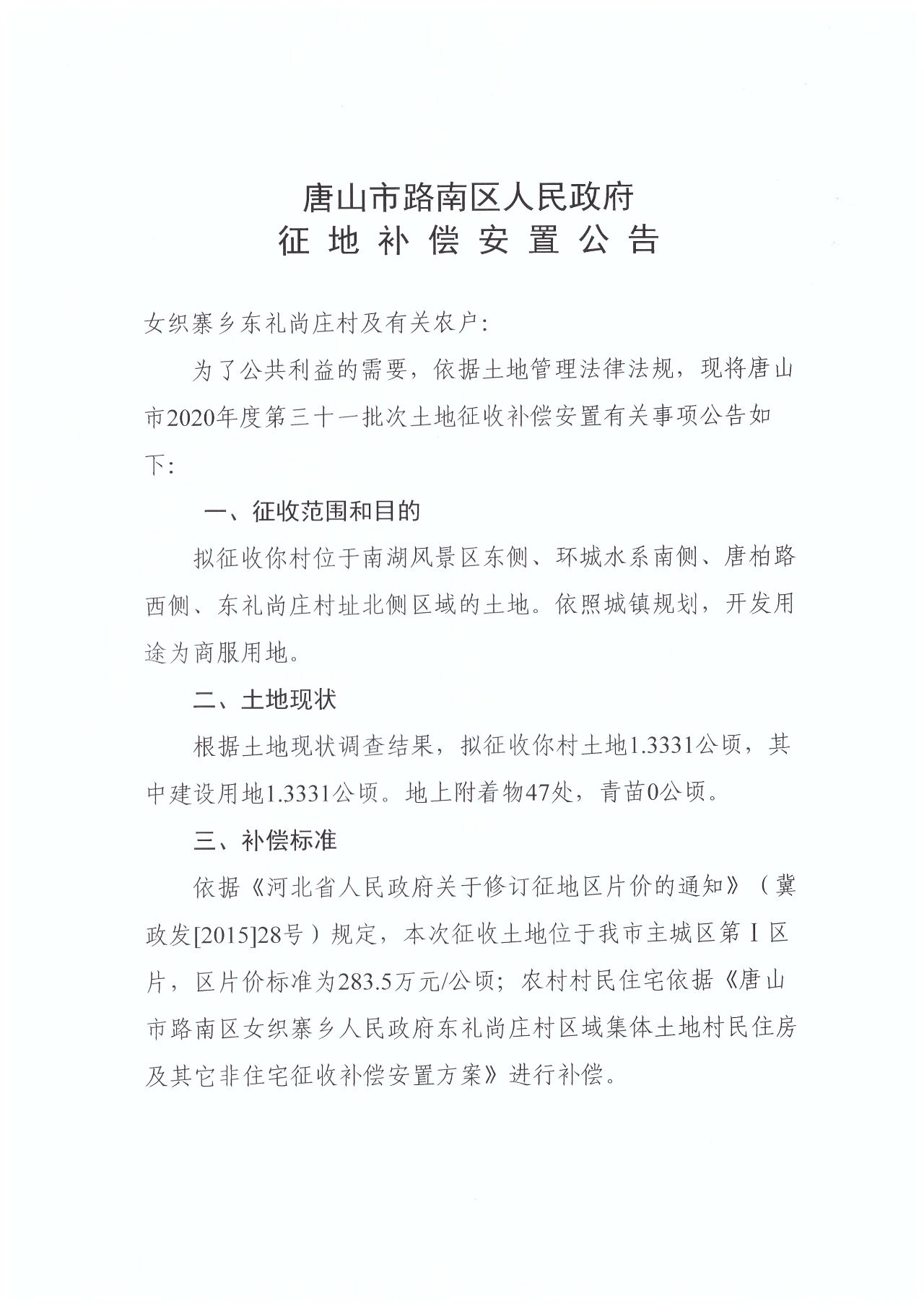
征收位置:位于南湖风景区东侧、环城水系南侧、唐柏路西侧、东礼尚庄村北侧区域的土地
开发用途:商服用地征收面积:约1.3331公顷
区片价标准:每公顷283.5万元
安置途径:货币安置、房屋置换安置
64040d7dd33f181ad47caf7b6e579f4c.jpg
a988777895f516677b186f2cb7b3d1e4.jpg
返回列表 使用道具 举报
条评论
您需要登录后才可以回帖 登录 | 立即注册
相关推荐
©2001-2021 唐山信息港 http://www.tsxxg.com冀ICP备2026004523号
首页联系我们客服微信:14369595Comsenz Inc.