关于印发《唐山市失信被执行人联合惩戒措施—事项清单》的通知
唐山信息港 发表于:2020-4-20 10:54 复制链接 看图 发表新帖
阅读数:4066
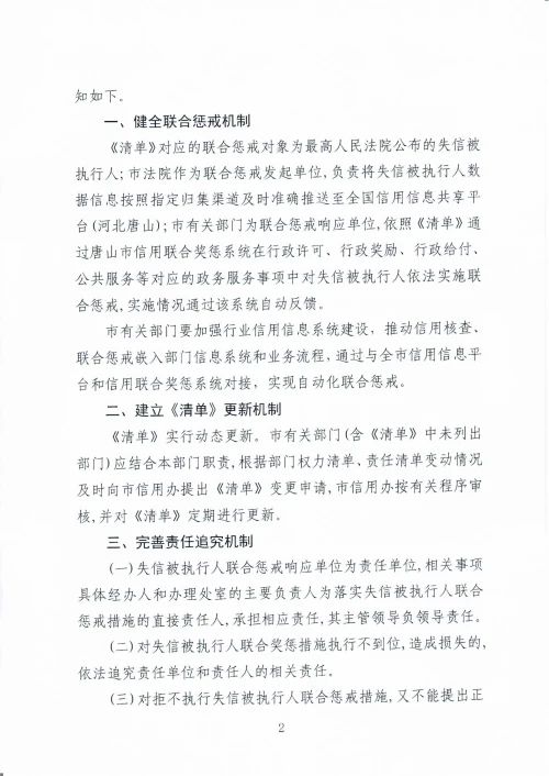
日前,唐山市信用办发布关于印发《唐山市失信被执行人联合惩戒措施—事项清单》的通知,详情如下:
b63299e166e502254dfcd03ffd33e815.jpg
227abbf9b73108c80d34ef108be4ff19.jpg
a13209cc00169f071997bd9085e5e210.jpg
重点提要
  市政协
  惩戒措施:失信被执行人为个人的,换届时,不再继续提名市政协委员

  市委组织部(市公务员局)
  惩戒措施:失信被执行人为个人的,限制其担任国有独资公司、国有资本控股公司董事、监事、高级管理人员,以及国有资本参股公司有股权方派出或推荐的董事、监事、高级管理人员;已担任相关职务的,按照有关程序依法免去其职务
  限制招录(聘)失信被执行人为公务员或事业单位工作人员,在职公务员或事业单位工作人员被确定为失信被执行人的,失信情况应作为其评先、评优、晋职晋级的参考

  市军分区政治部
  惩戒措施:失信被执行人为个人的,将其失信情况作为入伍服役和现役、预备役军官评先、评优、晋职晋级的重要参考

  市教育局
  惩戒措施:限制失信被执行人和被执行人的法定代表人、影响债务履行的直接责任人员、实际控制人以其财产支付子女就读高收费私立学校

  市公安局
  惩戒措施:依法查询失信被执行人身份、出入境证件信息及车辆信息,协助查封、扣押失信被执行人名下的车辆,协助查找、控制下落不明的失信被执行人,限制失信被执行人出境
  限制失信被执行人及失信执行人的法定代表人,影响债务履行的直接责任人员、实际控制人住宿星级以上宾馆、酒店及其他高等级、高消费宾馆、酒店;限制在夜总会、高尔夫球场消费

  市民政局
  惩戒措施:协助查询失信被执行人的婚姻登记信息
来源:唐山市信用办
返回列表 使用道具 举报
条评论
您需要登录后才可以回帖 登录 | 立即注册
相关推荐
©2001-2021 唐山信息港 http://www.tsxxg.com冀ICP备2026004523号
首页联系我们客服微信:14369595Comsenz Inc.