唐山32家钢企6月份限产计划出炉!
唐山信息港 发表于:2020-6-1 11:43 复制链接 看图 发表新帖
阅读数:3728
  日前,唐山印发32家钢企6月份限产。
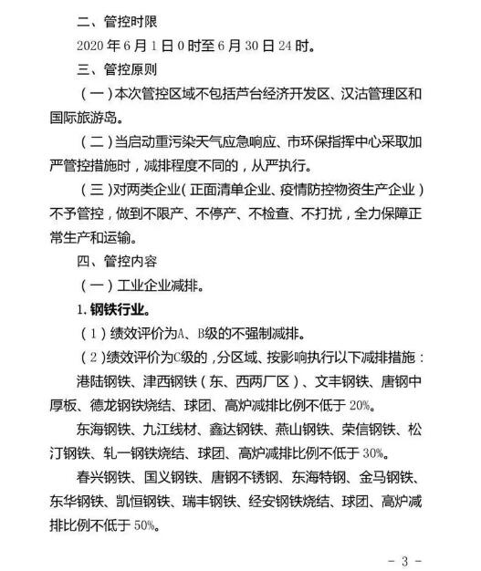
  管控时限:2020年6月1日0时至6月30日24时。
  钢铁行业:
  (1)绩效评价为A、B级的不强制减排。
  (2)绩效评价为C级的,分区域、按影响执行以下减排措施: 港陆钢铁、津西钢铁(东、西两厂区)、文丰钢铁、唐钢中厚板、德龙钢铁烧结、球团、高炉减排比例不低于20%。东海钢铁、九江线材、鑫达钢铁、燕山钢铁、荣信钢铁、松汀钢铁、轧一钢铁烧结、球团、高炉减排比例不低于30%。春兴钢铁、国义钢铁、唐钢不锈钢、东海特钢、金马钢铁、东华钢铁、凯恒钢铁、瑞丰钢铁、经安钢铁烧结、球团、高炉减排比例不低于50%。
6372660137197319994672403.jpeg
6372660137200203182915740.jpeg
6372660137201004018686495.jpg
返回列表 使用道具 举报
条评论
您需要登录后才可以回帖 登录 | 立即注册
相关推荐
©2001-2021 唐山信息港 http://www.tsxxg.com冀ICP备2026004523号
首页联系我们客服微信:14369595Comsenz Inc.