开平区城区19条道路更名命名方案征求意见
唐山信息港 发表于:2020-7-16 00:35 复制链接 看图 发表新帖
阅读数:3575
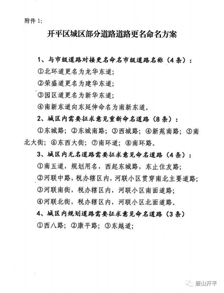
7月15日,唐山开平微信公众号发布《开平区城区部分道路更名命名方案征求意见》,内容显示,新华道、南新道、龙华道、建华道四条市区主干道已延伸至开平。另有19条道路更名命名,现向社会公开征求意见,详情如下:
开平区城区部分道路更名命名方案征求意见
广大市民朋友:
您们好!
为适应城市管理和人民群众生产生活需要,本着遵循历史、尊重文化、好找易记的原则,根据《河北省地名管理规定》《唐山市地名管理条例》的有关规定,区民政局对城区部分道路提出了道路更名命名方案,其中道路更名4条,征集命名15条。现向社会公开征求意见,请您提出宝贵意见,同时对城区其他道路命名有什么意见和建议一并征集,我们将综合反馈的意见对道路更名命名方案进行完善。非常感谢广大市民朋友对我区道路更名命名工作的关心和支持。
征集时间:2020年7月15日至2020年8月15日
联 系 人: 陈美霖、谭彬
联系电话:区民政局地名办:0315-3161230
邮箱:kp8730058@163.com
唐山市开平区民政局
2020年7月15日
aadeb73356e2b7426ab158e82a34b666.png
3e2f1976f8f1c67feecd662e9322d980.png
7724919ad409ff96abfd99dbbb640f00.png
e072de82cfb8249cc946dea85796a35a.png
来源:唐山开平
返回列表 使用道具 举报
条评论
您需要登录后才可以回帖 登录 | 立即注册
相关推荐
©2001-2021 唐山信息港 http://www.tsxxg.com冀ICP备2026004523号
首页联系我们客服微信:14369595Comsenz Inc.