唐山公布关于不动产登记收费的减免标准
唐山信息港 发表于:2020-7-20 15:14 复制链接 看图 发表新帖
阅读数:4989
唐山市不动产登记中心
关于不动产登记收费的减免标准
20200720152118.png
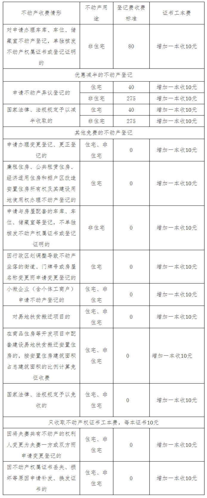
  为进一步减轻社会负担,激发市场活力,根据《国家发展改革委、财政部关于不动产登记收费标准等有关问题的通知》(发改价格规[2016]2559号)《财政部、国家发展改革委关于不动产登记收费有关政策问题的通知》(财税[2016]79号)《财政部、国家税务总局关于免征易地扶贫搬迁有关政府性基金和行政事业性收费政策的通知》(财税[2019]53号)《财政部、国家发展改革委关于减免部分行政事业性收费有关政策的通知》(财税[2019]45号)文件要求,现将不动产登记收费减免标准公布如下:
12211293_625274.png
返回列表 使用道具 举报
条评论
您需要登录后才可以回帖 登录 | 立即注册
相关推荐
©2001-2021 唐山信息港 http://www.tsxxg.com冀ICP备2026004523号
首页联系我们客服微信:14369595Comsenz Inc.