唐山玉田县多个乡镇发布最新征地补偿安置公告
唐山信息港 发表于:2020-7-21 00:44 复制链接 看图 发表新帖
阅读数:5159
  7月20日,玉田县人民政府发布多则《征地补偿安置公告》,涉及玉田县多个乡镇。详情如下:
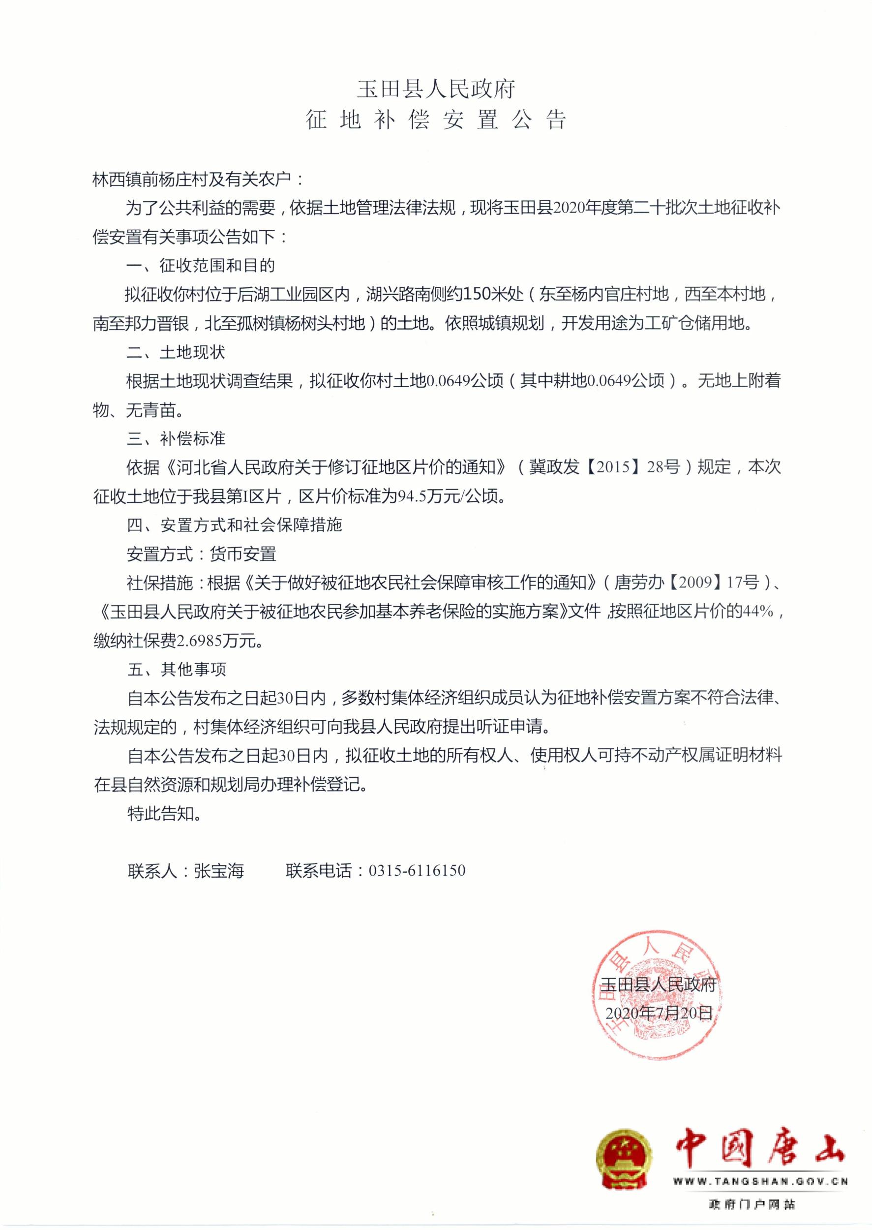
林西镇前杨庄村
  征收范围:位于后湖工业园区内,湖兴路南侧约150米处(东至杨内官庄村地,西至本村地,南至邦力晋银,北至孤树镇杨树头村地)的土地
  开发用途:工矿仓储用地
  土地面积:0.0649公顷
  区片价标准:94.5万元/公顷
  安置方式:货币安置
12211406_698156.jpg
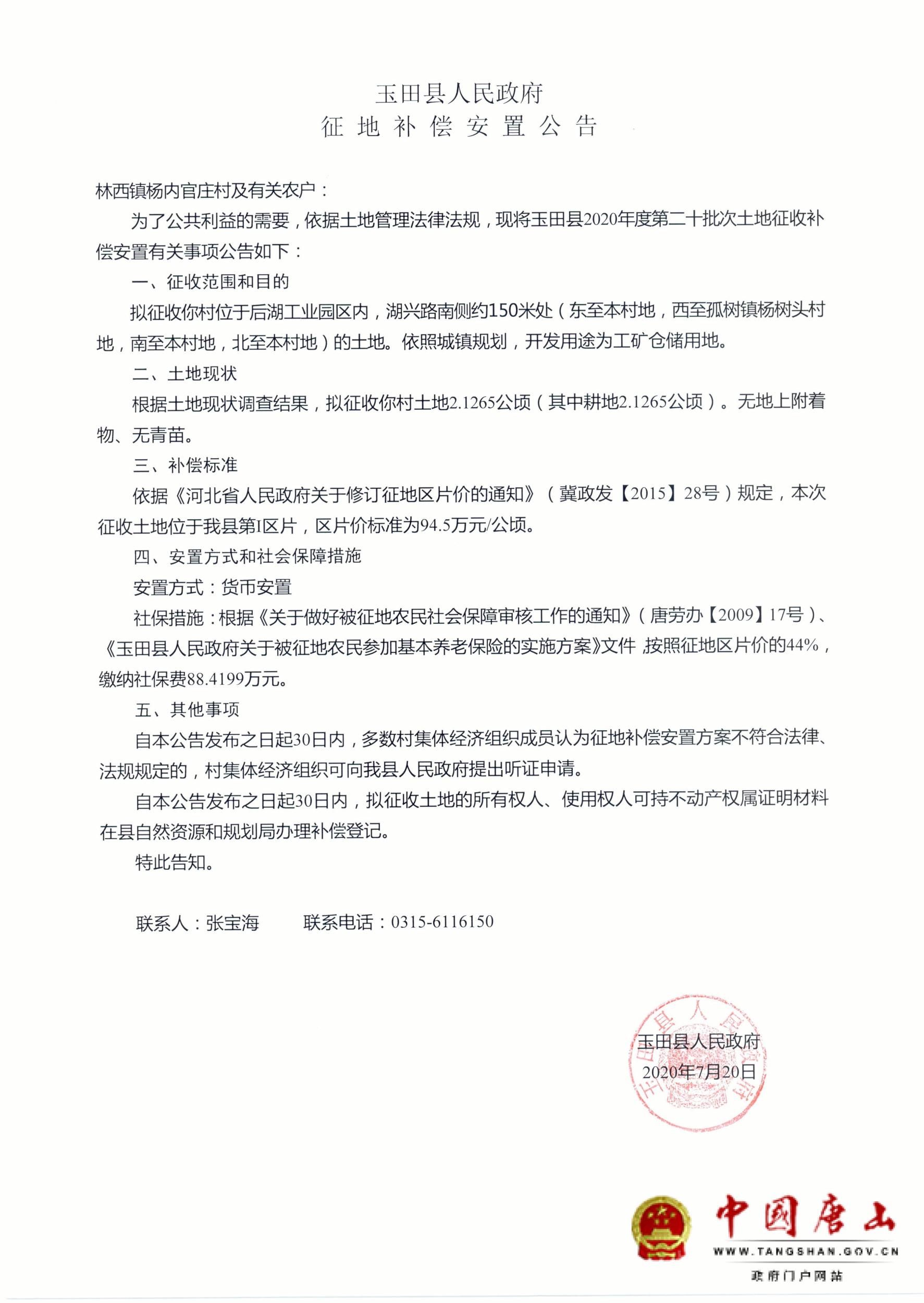
林西镇杨内官庄村
  征收范围:位于后湖工业园区内,湖兴路南侧约150米处(东至本村地,西至孤树镇杨树头村地,南至本村地,北至本村地)的土地
  开发用途:工矿仓储用地
  土地面积:2.1265公顷
  区片价标准:94.5万元/公顷
  安置方式:货币安置
12211407_225231.jpg
孤树镇杨树头村
  征收范围:位于后湖工业园区内,湖兴路南侧约150米处(东至林西镇杨内官庄村地,西至本村地,南至林西镇前杨庄村地,北至本村地)的土地
  开发用途:工矿仓储用地
  土地面积:1.5133公顷
  区片价标准:94.5万元/公顷
  安置方式:货币安置
12211409_792203.jpg
陈家铺乡陈家铺村
  征收范围:位于河北唐山国家农业科技园区内,玉石路东侧约20米处(东至园区道,西至距玉石路约20米处,南至本村地,北至园区道)的土地
  开发用途:商服用地、工矿仓储用地
  土地面积:10.9745公顷
  区片价标准:94.5万元/公顷
  安置方式:货币安置
12211410_085483.jpg
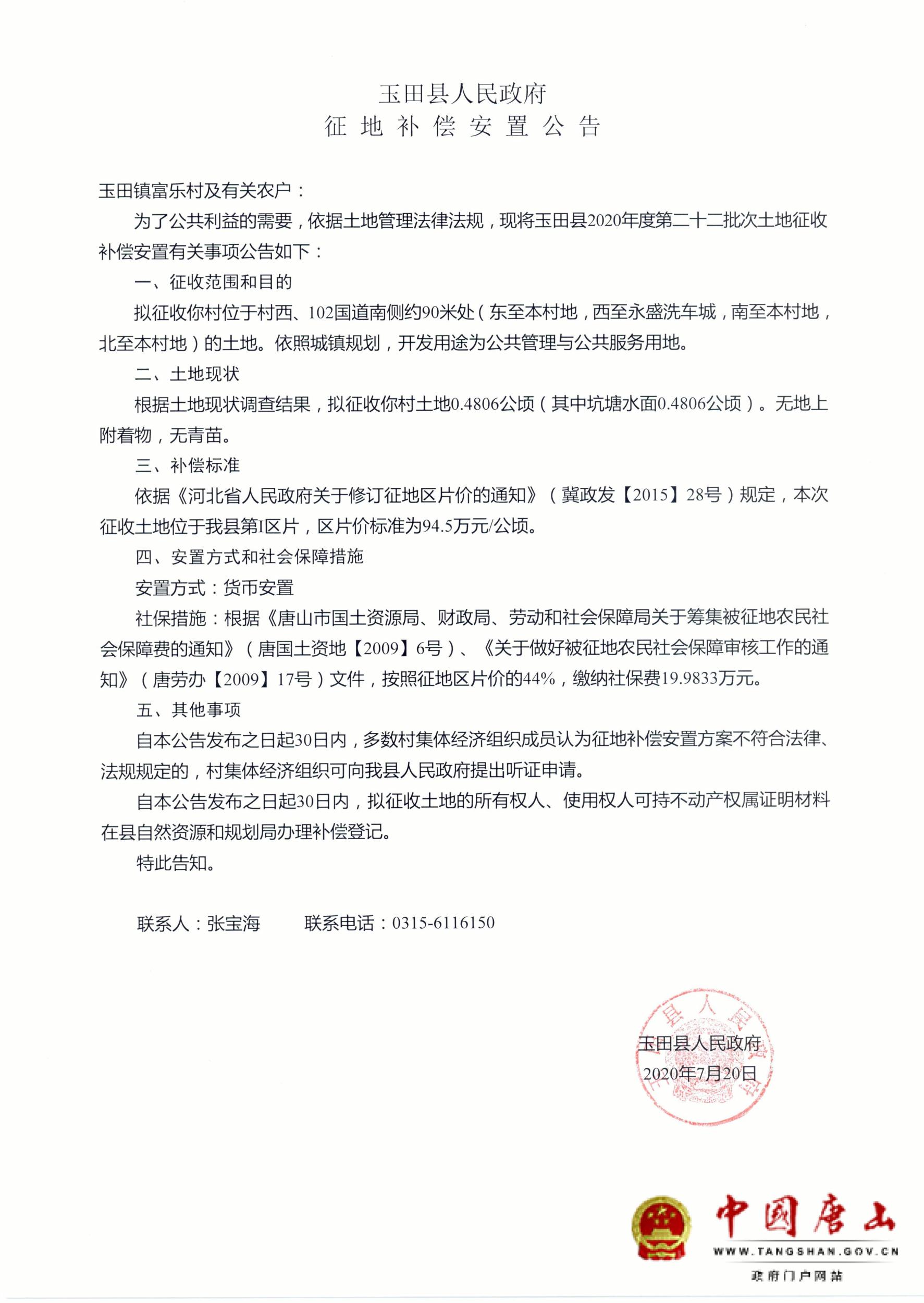
玉田镇富乐村
  征收范围:位于村西、102国道南侧约90米处(东至本村地,西至永盛洗车城,南至本村地,北至本村地)的土地
  开发用途:公共管理与公共服务用地
  土地面积:0.4806公顷
  区片价标准:94.5万元/公顷
  安置方式:货币安置
12211411_884577.jpg
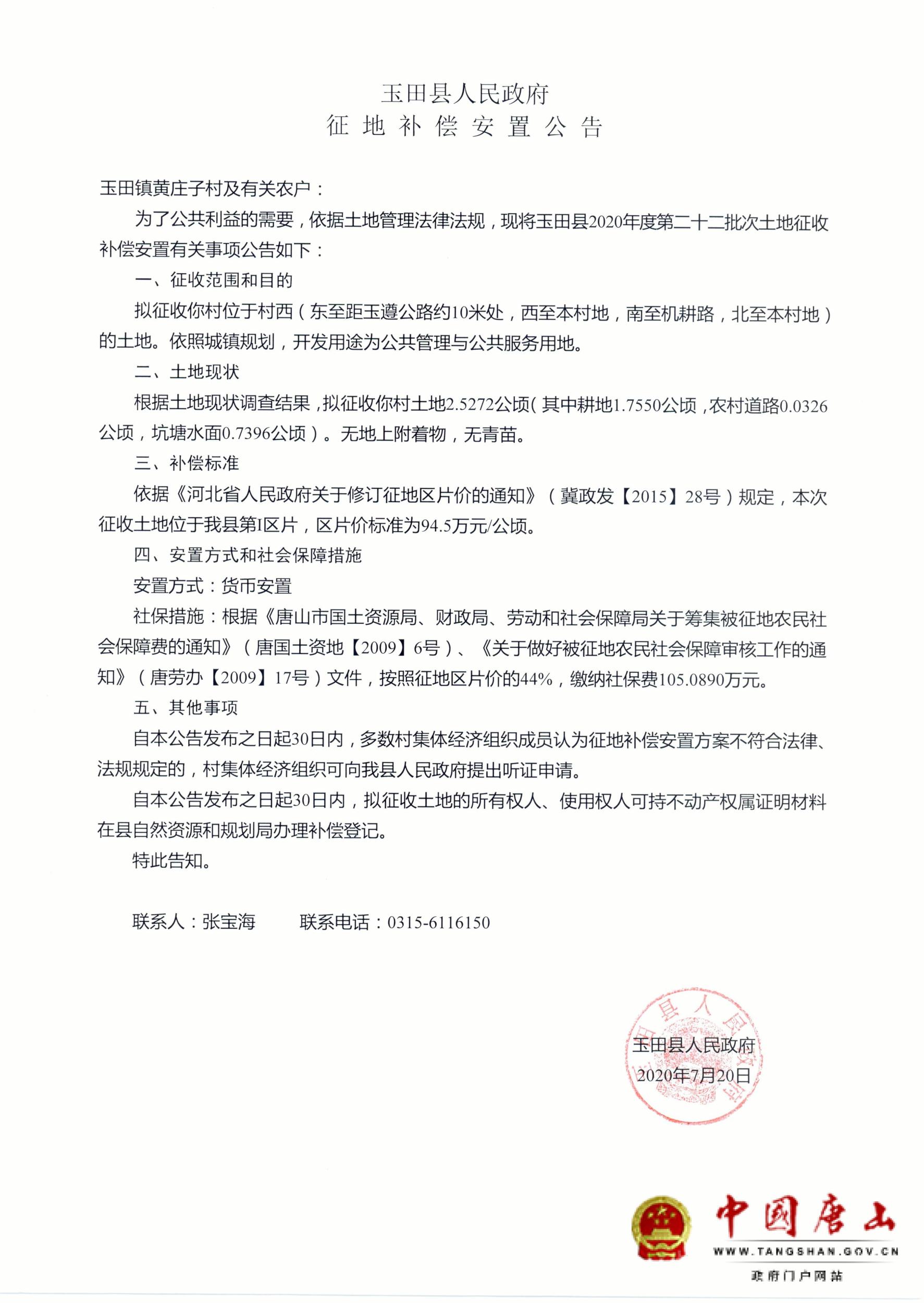
玉田镇黄庄子村
  征收范围:位于村西(东至距玉遵公路约10米处,西至本村地,南至机耕路,北至本村地)的土地
  开发用途:公共管理与公共服务用地
  土地面积:2.5272公顷
  区片价标准:94.5万元/公顷
  安置方式:货币安置
12211412_870395.jpg
陈家铺乡王生铺村
  征收范围:位于河北唐山国家农业科技园区内,玉石路东侧约130米处(东至本村地,西至距玉石路约130米处,南至盛川果蔬,北至唐山天康饲料有限公司)的土地
  开发用途:工矿仓储用地
  土地面积:0.7379公顷
  区片价标准:94.5万元/公顷
  安置方式:货币安置
12211413_055975.jpg
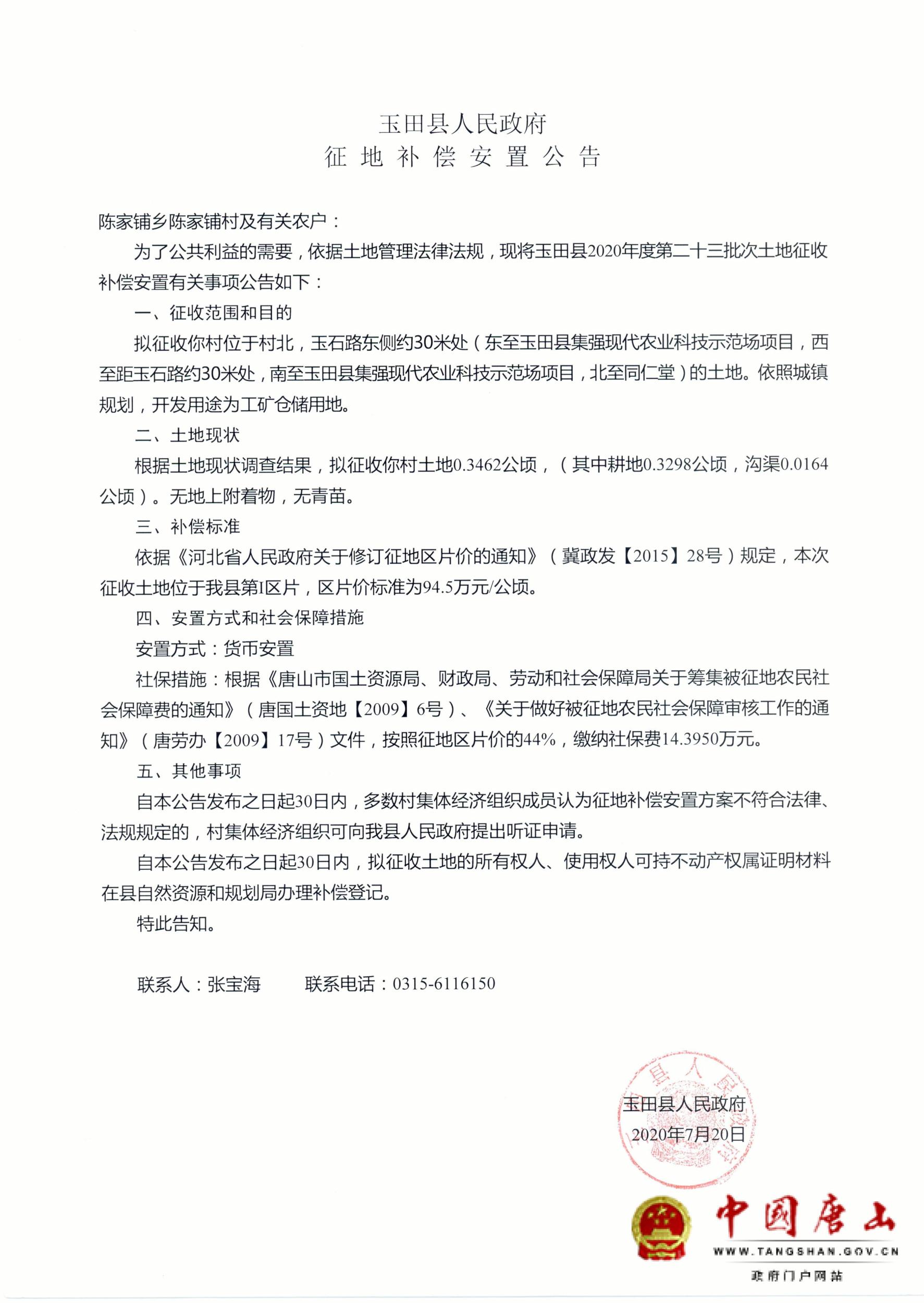
陈家铺乡陈家铺村
  征收范围:位于村北,玉石路东侧约30米处(东至玉田县集强现代农业科技示范场项目,西至距玉石路约30米处,南至玉田县集强现代农业科技示范场项目,北至同仁堂)的土地
  开发用途:工矿仓储用地
  土地面积:0.3462公顷
  区片价标准:94.5万元/公顷
  安置方式:货币安置
12211415_931165.jpg
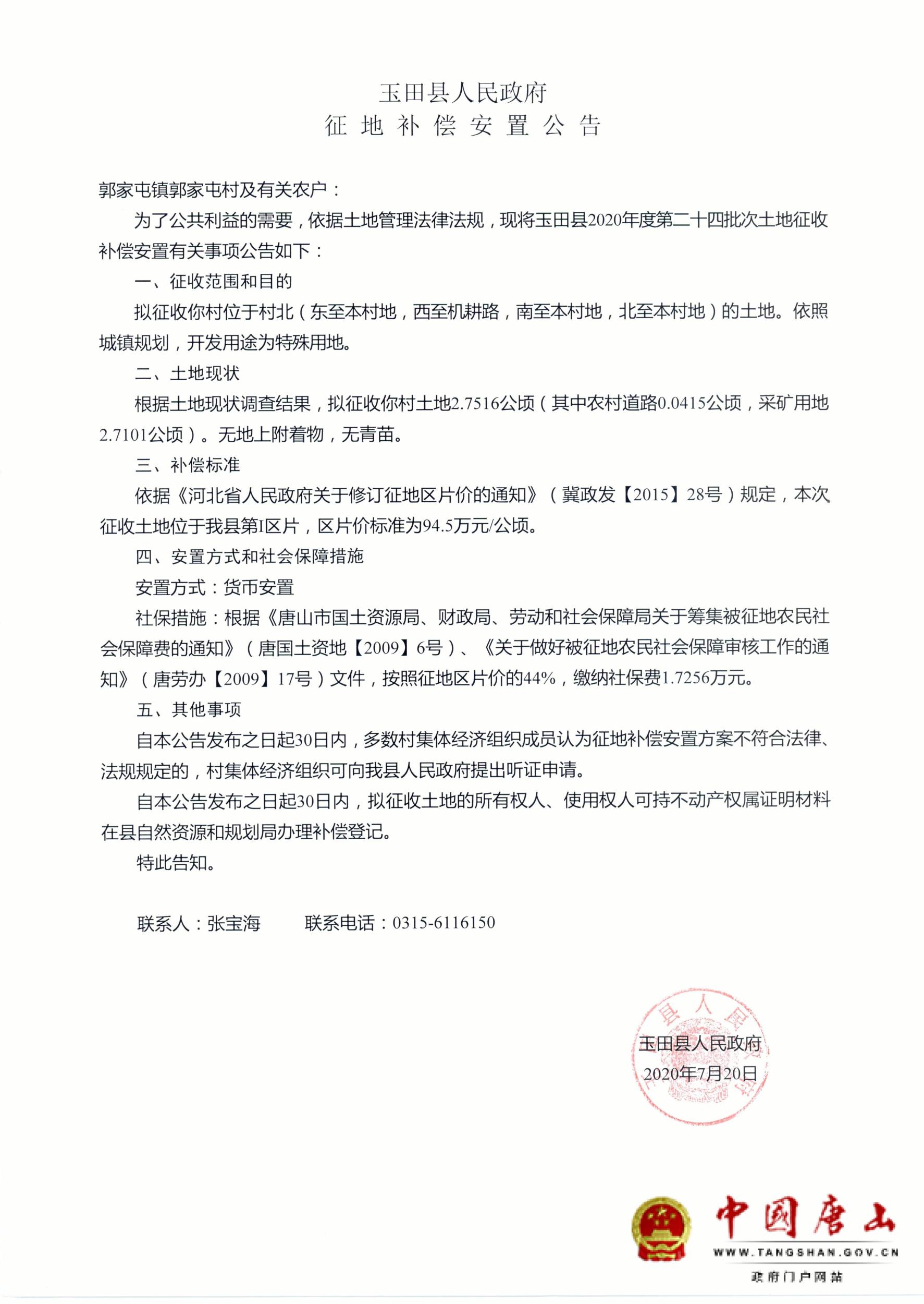
郭家屯镇郭家屯村
  征收范围:位于村北(东至本村地,西至机耕路,南至本村地,北至本村地)的土地
  开发用途:特殊用地
  土地面积:2.7516公顷
  区片价标准:94.5万元/公顷
  安置方式:货币安置
12211416_196313.jpg
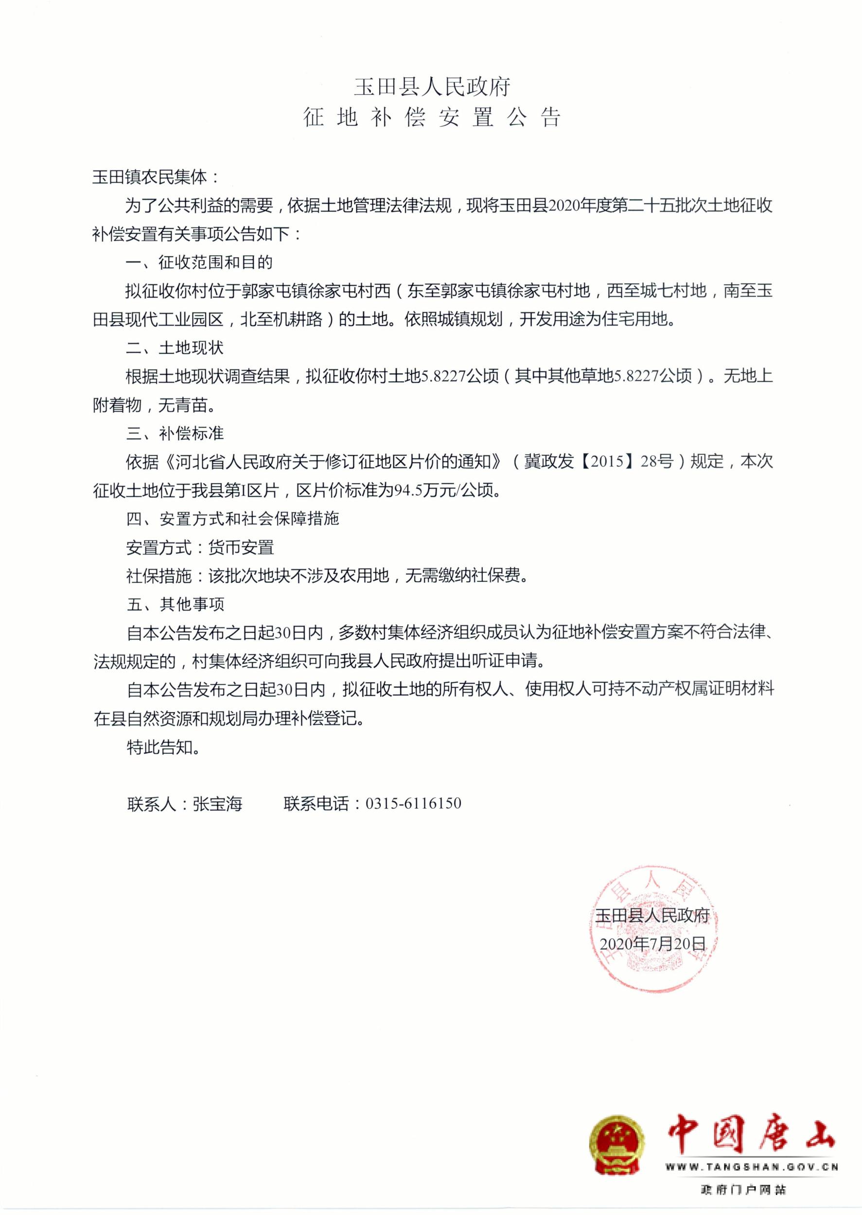
玉田镇
  征收范围:位于郭家屯镇徐家屯村西(东至郭家屯镇徐家屯村地,西至城七村地,南至玉田县现代工业园区,北至机耕路)的土地
  开发用途:住宅用地
  土地面积:5.8227公顷
  区片价标准:94.5万元/公顷
  安置方式:货币安置
12211418_973298.jpg
返回列表 使用道具 举报
条评论
您需要登录后才可以回帖 登录 | 立即注册
相关推荐
©2001-2021 唐山信息港 http://www.tsxxg.com冀ICP备2026004523号
首页联系我们客服微信:14369595Comsenz Inc.