唐山市民服务中心多项服务调整为“不打烊”服务方式!
唐山信息港 发表于:2020-7-24 18:05 复制链接 看图 发表新帖
阅读数:3896
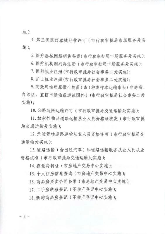
       日前,唐山市政务服务管理办公室印发通知,调整唐山市政务服务中心“不打烊”事项服务方式,决定将不动产登记中心4项、路南区税务局2项、住宅专项维修资金2项、市公交公司1项、中国银行(唐山分行营业部)1项事项由一般事项调整为高频事项;将唐山邮政公司1项事项由高频事项调整为一般事项;将市行政审批局5项热点事项调整为一般事项。对高频事项、热点事项全部采取值班服务和预约服务相结合的服务方式;对一般事项全部实施预约服务,无预约办理事项可不再安排人员值班。详情如下:
bc92e0856efc5c903120d181b05718a4.jpg
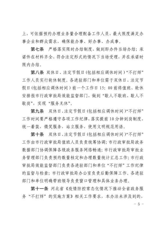
81082897bc56d032340e763af4a09ee2.jpg
2ff8fd67a053c1ba3393465269e22238.jpg
9d12a49b0a3db974edad77a0cbf36244.jpg
1c098c53ea7310a7220cf5ee093123cf.jpg
fe06f8c4d72b1c5a85c7862deb734389.jpg
b8b49104ca48369656f5694188f3b4e9.jpg
f8790e5ae1add9b7be192e4a71b76b0e.jpg
e4b6f15e7e4bb910da8d011ac22dccf0.jpg
fc1d72e4bda49ad97af8d7aa62e33ee2.jpg
814bed20f0bd83d0758a0f40e5586cfb.jpg
775a2d2ce32deff90efff8f2ee73e6db.jpg
2020年7月23日
来源:唐山市行政审批局
返回列表 使用道具 举报
条评论
您需要登录后才可以回帖 登录 | 立即注册
相关推荐
©2001-2021 唐山信息港 http://www.tsxxg.com冀ICP备2026004523号
首页联系我们客服微信:14369595Comsenz Inc.