路南区多批次征收土地和安置方案公告
唐山信息港 发表于:2020-7-26 21:48 复制链接 看图 发表新帖
阅读数:5253
2020年度第28批次征收土地和安置方案公告
征收范围:位于唐曹公路以东、规划纬十六路以南、规划纬十七路以北、规划经十二路以西区域
征地面积:约17.7963公顷
开发用途:工矿仓储用地、交通运输用地
f8fc3a54bf45353edee765d6d795ecd5.jpg
4825c07af91f026a8ceaf659f55bdac7.jpg
2020年度第29批次征收土地和安置方案公告
征收范围:位于经十二路以东、纬十六以南、纬十路以西、纬十七路以北区域
征地面积:约20.4699公顷
开发用途:工矿仓储用地
a8b3c48a67f4209d66146dd985a6c583.jpg
d8d66452db13b49fe3e1e0370c0c05ae.jpg
2020年度第31批次征收土地和安置方案公告
征收范围:位于南湖风景区东侧、环城水系南侧、唐柏路西侧、东礼尚庄村址北侧区域
征地面积:约1.3331公顷
开发用途:商服用地、交通用地
0cfff773d642dd6642adcab1a9581714.jpg
9cd896337cb77aa2ae4009866fc10b99.jpg
2016年度实施第33批次
征收土地和安置方案公告
征收范围:
1号地块位于205国道以西、规划文化南北街以东区域,
2号地块位于西礼尚庄东侧、205国道西侧、环城水系南侧、河南路北侧区域;
3号地块位于唐柏路东侧、环城水系南侧、205国道西侧区域
征地面积:约1.7253公顷
开发用途:交通运输用地
bff972779750adda9287ab5722415d51.jpg
f306a45256aa0ad840508332b2fa685f.jpg
2015年度实施第38批次
征收土地和安置方案公告
征收范围:位于205国道以西、檀庄村以东、规划河南路以南、规划纬十路以北区域
征地面积:约8.9775公顷
开发用途:住宅用地
05a471fe432276cd89942559a47eef69.jpg
04573cfd3d2db3bfdd7244739410aad9.jpg
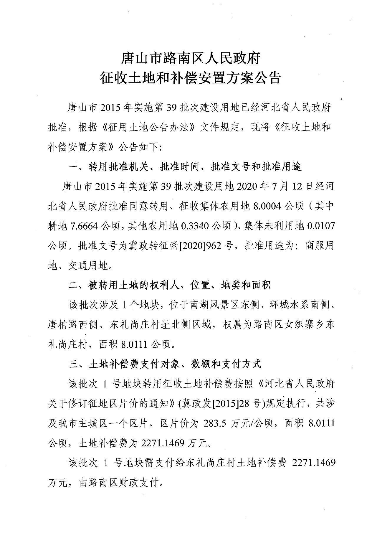
2015年度实施第39批次征收土地和安置方案公告
征收范围:位于南湖风景区东侧、环城水系南侧、唐柏路西侧、东礼尚庄村址北侧区域
征地面积:约8.0111公顷
开发用途:商服用地、交通用地
17e5a5d72ee7f7d533bdfa090594d788.jpg
4cf96fe515c756c9f3d09cd71758ab00.jpg
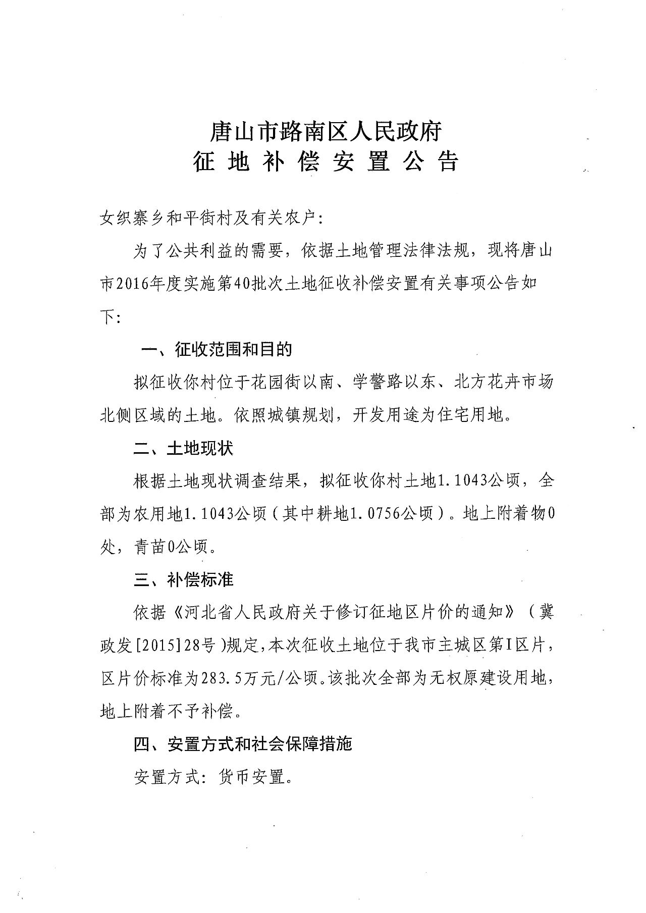
2016年实施第40批次补偿安置公告
征收范围:位于花园街以南、学警路以东、北方花卉市场北侧区域的土地
征地面积:约1.1043公顷
开发用途:住宅用地
cfd28bb58f5ed5b44acfb9b00eafb021.jpg
2c6b05ceb5acd339aa79ee0e9ecfe0b6.jpg
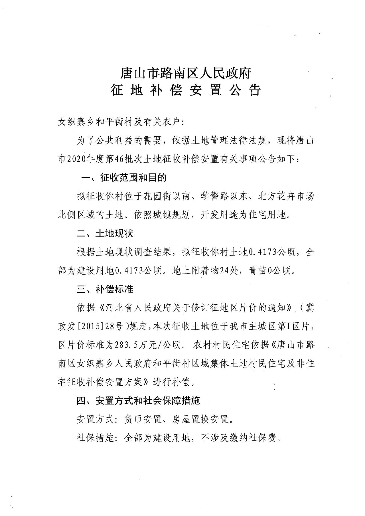
2016年实施第46批次补偿安置公告
征收范围:位于花园街以南、学警路以东、北方花卉市场北侧区域的土地
征地面积:约0.4173公顷
开发用途:住宅用地
230f45579aad635545c485b5f96cee54.jpg
ceaf8255d1927e5254f502cb2c0a4fe5.jpg
返回列表 使用道具 举报
条评论
您需要登录后才可以回帖 登录 | 立即注册
相关推荐
©2001-2021 唐山信息港 http://www.tsxxg.com冀ICP备2026004523号
首页联系我们客服微信:14369595Comsenz Inc.