路南区关于重型柴油车污染治理通知
唐山信息港 发表于:2020-8-4 14:43 复制链接 看图 发表新帖
阅读数:3790
路南区关于重型柴油车污染治理通知
女织寨乡、稻地镇人民政府,各街道办事处,各相关单位:

按照《唐山市重型柴油车污染治理工作方案》(唐生态环保领办〔2020〕45号)要求,对具备条件的国三排放标准专项作业车(不含消防车、救护车、危化品运输车)进行深度治理,实现与生态环境部门联网,不具备治理条件的按期完成淘汰。经治理验收合格并持续达标排放的车辆,可以继续在唐山全市范围内使用3年,三年内不受高排放柴油货车禁用区限制,进入企业也不受“国4及以下重型柴油车禁止进入”的限制,未按要求进行治理或治理不达标的车辆,纳入公安电子警察违法抓拍和生态环境“黑名单”,严格车辆检验标准和程序,加强对未按要求治理的车辆检验过程溯源检查。

各乡镇街要及时对辖区名单内车辆摸清底数,通知到治理车辆的单位和个人,并明确专职负责人开展此项工作,及时掌握治理进度。各治理车辆单位和个人要高度重视,积极推进车辆治理工作,确保在20日前完成任务。

区生态办联系人:孙程伟   联系方式:5265879
治理单位:河北华特汽车部件有限公司
联系人:王铮   联系方式:15232761123
唐山市路南区生态环境保护委员会办公室

2020年 8月3日

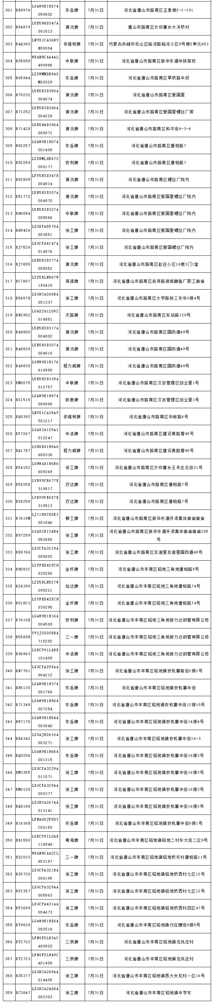
路南区重型柴油车排放治理清单
1796c867-32f5-47a9-8f9a-96ca44c39fc6.png
4bc7086c-0335-4805-82a7-e4723878ef20.png
3532b68e-b1fb-4b74-89aa-569a285425e2.png
返回列表 使用道具 举报
条评论
您需要登录后才可以回帖 登录 | 立即注册
相关推荐
©2001-2021 唐山信息港 http://www.tsxxg.com冀ICP备2026004523号
首页联系我们客服微信:14369595Comsenz Inc.