唐山迁安市小学、初中招生(转学)今起开始报名!划片方案
唐山信息港 发表于:2020-8-4 15:20 复制链接 看图 发表新帖
阅读数:7304
迁安市2020年城区义务教育阶段学校
招生、转学公告

一、公告及资料准备
1、划片方案详见《迁安市人民政府调整城区小学初中划片实施方案》。
2、家长报名需要准备的材料详见《中小学招生、转学需提交材料》。

二、报名流程
1、报名阶段(8月4日—8月8日)
学生家长登录微信公众号“迁安招生”,进行网上报名。
2、初审阶段(8月4日—8月9日)
学校审核学生基本情况,审核网上填写信息是否和原件照片内容相符。
3、联合审核(8月10日—8月21日)
学校将报名信息按照联合审核的要求,分别报送相关单位进行审核。
4、入户调查阶段(8月11日—8月16日)
5、招生、转学结果公示阶段(8月22日—8月24日)
6、发放录取通知书阶段(8月25日)
7、遗留问题处理阶段(8月25日—8月26日)

三、特别提醒
1、学生家长登录微信,关注“迁安招生”公众号,进行网上报名。
2、今年城区中小学招生、转学工作在网上同时进行,家长一定要选择正确的报名入口:
一年级报名请选择“公办小学招生”,民安小区的学生点击“公办小学招生”,选择“迁安市睿德学校”报名;
七年级报名请选择“公办初中招生”;
二至六年级学生转学请选择“公办小学转学”;
八至九年级学生转学请选择“公办初中转学”。
3、一个微信号只可以给一个孩子进行报名。
4、上传资料必须保证真实有效,上传照片必须清晰齐全。
在招生过程中填报虚假信息、提供虚假材料,伪造相关证件、发票、合同等材料,一经查实,取消该生在相关学校入学资格,列入“义务教育阶段诚信记录”,情节严重的提交公安部门处理。
5、小学招生年龄:截止到2020年8月31日满6周岁(2014年8月31日前出生,含8月31日)。
6、按一手房、二手房类报名的,需要实际居住。
7、购买二手房的交易日期为2020年8月1日(含)之前。
8、监护人为经商、进城务工人员的,要求务工地点在城区,2019年8月至2020年7月在迁安市人力和社会资源保障局缴纳社保累计满6个月,缴纳日期为2020年8月5日(含)之前。
9、用祖父母(外祖父母)房产信息报名的要求父母名下在迁安城区内没有房产、祖孙三代在一起居住;孩子户口或监护人户口至少一方必须在祖父母(外祖父母)户口上。
10、2020年教育局将继续实行一房一家庭的学位锁定制度。
11、各校将对上年度已入学的学生进行学位资格复审,以后逐年审核。

迁安市人民政府
调整城区小学初中划片实施方案

为深入贯彻落实市委、市政府决策部署,持续推动义务教育均衡、高质量发展,进一步充分满足城区小学、初中适龄学生教育需求,经过实地调研和广泛论证,结合城区现有教育资源和生源布局情况,本着公平公正、实事求是的原则,对我市城区小学、初中的划片方案进行如下调整:

一、城区小学
(一)迁安市第一实验小学划片范围:
滨湖东路与永顺街延长线交汇处至永顺街与阜安大路交汇处以南,永顺街与阜安大路交汇处至阜安大路与兴安大街交汇处以东,阜安大路与兴安大街交汇处至兴安大街与福地巷交汇处以南,兴安大街与福地巷交汇处至福地巷延长线与惠宁大街交汇处以西,福地巷延长线与惠宁大街交汇处至惠宁大街与燕山大路交汇处以南,惠宁大街与燕山大路交汇处至燕山大路与惠民大街交汇处以西,燕山大路与惠民大街交汇处至惠民大街与阜安大路交汇处以北,惠民大街与阜安大路交汇处至阜安大路与惠兴大街交汇处以西,阜安大路与惠兴大街交汇处至惠兴大街与滨湖东路交汇处以北,惠兴大街与滨湖东路交汇处至滨湖东路与永顺街延长线交汇处以东区域。

补充说明:
1.此区域内的时代花园小区属于迁安市第二实验小学划片范围。
2.此区域内的颐景园小区、颐秀园小区、绿色家园小区根据自愿原则,可自行选择迁安市第一实验小学或迁安市第五实验小学就读。
3.此区域外的碧桂园小区、香巴拉小区根据自愿原则,可自行选择迁安市第一实验小学或迁安市第六实验小学就读。

(二)迁安市第二实验小学划片范围:
福地巷与兴安大街交汇处至兴安大街与丰乐大路交汇处以南,兴安大街与丰乐大路交汇处至丰乐大路与惠宁大街交汇处以西,丰乐大路与惠宁大街交汇处至惠宁大街与丰安大路交汇处以西以北,惠宁大街与丰安大路交汇处至丰安大路与丰庆路交汇处以南以西,丰安大路与丰庆路交汇处至丰庆路与钢城大街交汇处以西,丰庆路与钢城大街交汇处至钢城大街与燕山大路交汇处以北,钢城大街与燕山大路交汇处至燕山大路与惠宁大街交汇处以东,燕山大路与惠宁大街交汇处至惠宁大街与福地巷延长线交汇处以北,惠宁大街与福地巷延长线交汇处至福地巷与兴安大街交汇处以东区域。

补充说明:
1.此区域外的时代花园小区属于迁安市第二实验小学划片范围。
2.此区域外的丰惠小区根据自愿原则,可自行选择迁安市第二实验小学或迁安市第四实验小学就读。
3.此区域内的万生小区、燕山小区根据自愿原则,可自行选择迁安市第二实验小学或迁安市第六实验小学就读。

(三)迁安市第三实验小学划片范围:
昌盛路与祺光大街交汇处至祺光大街与兴安大街延长线交汇处以南,祺光大街与兴安大街延长线至兴安大街与昌盛路交汇处以西以北,兴安大街与昌盛路交汇处至昌盛路与祺光大街交汇处以东区域。

补充说明:
1.此区域外的燕经小区、荷风御景小区、万嘉商贸园、官立口村属于迁安市第三实验小学划片范围。
2.此区域内的马岗子村属于迁安市第四实验小学划片范围。
3.此区域内的兴安大街路北阙庄小区中有阙庄户口的学生到迁安市第四实验小学就读。

(四)迁安市第四实验小学划片范围:
丰乐大路与兴安大街交汇处至兴安大街与长城大路交汇处以南,兴安大街与长城大路交汇处至长城大路与兆康街交汇处以西,长城大路与兆康街交汇处至兆康街与丰安大路交汇处以北,兆康街与丰安大路交汇处至丰安大路与惠宁大街交汇处以东,丰安大路与惠宁大街交汇处至惠宁大街与丰乐大路交汇处以南,惠宁大街与丰乐大路交汇处至丰乐大路与兴安大街交汇处以东区域。

补充说明:
1.此区域外的热电厂家属院、富达园小区、谌新庄村、汤新庄村、马岗子村、毛家洼村、张尹庄村、尹庄村、胡各庄村、郭庄村、菅庄村、烧锅庄村、五里岗村属于迁安市第四实验小学划片范围。
2.此区域外的兴安大街路北阈庄小区中有阙庄户口的学生到迁安市第四实验小学就读。
3.此区域外的石牌庄村、小兰庄村、小贾庄村、蔡庄村、大贾庄村、石李桥村、前石李桥村根据自愿原则,可自行选择迁安市第四实验小学或迁安市第六实验小学就读。
4.此区域内的丰惠小区根据自愿原则,可自行选择迁安市第四实验小学或迁安市第二实验小学就读。

(五)迁安市第五实验小学划片范围:
滨湖东路与祺光大街交汇处至祺光大街与昌盛大路交汇处以南,祺光大街与昌盛大路交汇处至昌盛大路与兴安大街交汇处以西,昌盛大路与兴安大街交汇处至兴安大街与阜安大路交汇处以北,兴安大街与阜安大路交汇处至阜安大路与永顺街交汇处以西,阜安大路与永顺街交汇处至永顺街延长线与滨湖东路交汇处以北,永顺街延长线与滨湖东路交汇处至滨湖东路与祺光大街交汇处以东区域。

补充说明:
1.此区域外的黄台湖1-5号岛、万嘉国际家居建材城、鑫旺家园属于迁安市第五实验小学划片范围。
2.此区域外的颐景园小区、颐秀园小区、绿色家园小区根据自愿原则,可自行选择迁安市第五实验小学或迁安市第一实验小学就读。
(六)迁安市第六实验小学划片范围:
和平路与惠民大街交汇处至惠民大街与燕山大路交汇处以南,惠民大街与燕山大路交汇处至燕山大路与钢城大街交汇处以东,燕山大路与钢城大街交汇处至钢城大街与丰庆路交汇处以南,钢城大街与丰庆路交汇处至丰庆路与兆康街交汇处以东,丰庆路与兆康街交汇处至兆康街与长城大路交汇处以南,兆康街与长城大路交汇处至长城大路与惠昌大街交汇处以西,长城大路与惠昌大街交汇处至惠昌大街与燕山大路交汇处以北,惠昌大街与燕山大路交汇处至燕山大路与惠兴大街交汇处以东,燕山大路与惠兴大街交汇处至惠兴大街与和平路交汇处以北,惠兴大街与和平路交汇处至和平路与惠民大街交汇处以东区域。

补充说明:
1.此区域外的于家村、圣居花园小区属于迁安市第六实验小学划片范围。
2.此区域外的石牌庄村、小兰庄村、小贾庄村、蔡庄村、大贾庄村、石李桥村、前石李桥村根据自愿原则,可自行选择迁安市第四实验小学或迁安市第六实验小学就读。
3.此区域外的万生小区、燕山小区根据自愿原则,可自行选择迁安市第六实验小学或迁安市第二实验小学就读。
4.此区域内的碧桂园小区、香巴拉小区根据自愿原则,可自行选择迁安市第六实验小学或迁安市第一实验小学就读。
(七)迁安市第七实验小学划片范围:
滨湖东路与惠兴大街延长线交汇处至惠兴大街与丰喜路交汇处以南,惠兴大街与丰喜路交汇处至丰喜路延长线与滨湖东路交汇处以西,丰喜路延长线与滨湖东路交汇处至滨湖东路与惠兴大街延长线交汇处以北以东区域。
(八)迁安市第八实验小学划片范围:
湖景花苑、民祥小区、民和社区属于迁安市第八实验小学划片范围。
(九)迁安市睿德学校小学划片范围:
民安小区属于迁安市睿德学校小学划片范围。

二、城区初中
(一)迁安镇第一初级中学划片范围:
滨湖东路与祺光大街交汇处至祺光大街与长城大路交汇处以南,祺光大街与长城大路交汇处至长城大路与明珠大街交汇处以西,长城大路与明珠大街交汇处至明珠大街与丰乐大路交汇处以北,明珠大街与丰乐大路交汇处至丰乐大路与惠宁大街交汇处以西,丰乐大路与惠宁大街交汇处至惠宁大街与燕山大路交汇处以西以北,惠宁大街与燕山大路交汇处至燕山大路与兴安大街交汇处以东,燕山大路与兴安大街交汇处至兴安大街与阜安大路交汇处以北,兴安大街与阜安大路交汇处至阜安大路与花园街交汇处以东,阜安大路与花园街交汇处至花园街与万嘉路交汇处以北,花园街与万嘉路交汇处至万嘉路与祺福大街交汇处以东,万嘉路与祺福大街交汇处至祺福大街延长线与滨湖东路交汇处以北,祺福大街延长线与滨湖东路交汇处至滨湖东路与祺光大街交汇处以东区域。

补充说明:
1.此区域外的万嘉国际家居建材城、鑫旺家园、民和社区、吉兰庄村、三里营村、新寨村、福利院、官立口村、燕经小区、荷风御景小区、万嘉商贸园、谌新庄村、汤新庄村、富达园小区、热电厂家属院、毛家洼村、张尹庄村、尹庄村、郭庄村属于迁安镇第一初级中学划片范围。
2.明珠大街东段延长线以北胡各庄村区域属于迁安镇第一初级中学划片范围,以南胡各庄村区域属于迁安市第三初级中学划片范围。
3.示意图上1516区域内的学生根据自愿原则,可自行选择去迁安镇第一初级中学或迁安镇第二初级中学就读。

(二)迁安镇第二初级中学划片范围:
滨湖东路与祺福大街延长线交汇处至祺福大街与万嘉路交汇处以南,祺福大街与万嘉路交汇处至万嘉路与花园街交汇处以西,万嘉路与花园街交汇处至花园街与阜安大路交汇处以南,花园街与阜安大路交汇处至阜安大路与兴安大街交汇处以西,阜安大路与兴安大街交汇处至兴安大街与燕山大路交汇处以南,兴安大街与燕山大路交汇处至燕山大路与惠宁大街交汇处以西,燕山大路与惠宁大街交汇处至惠宁大街与丰安大路交汇处以南,惠宁大街与丰安大路交汇处至丰安大路与惠泉大街交汇处以西,丰安大路与惠泉大街交汇处至惠泉大街与燕山大路交汇处以西以北,惠泉大街与燕山大路交汇处至燕山大路与滨湖东路交汇处以西,燕山大路与滨湖东路交汇处至滨湖东路与祺福大街延长线交汇处以东区域。

补充说明:
1.此区域外的黄台湖1-5号岛、湖景花苑、民祥小区属于迁安镇第二初级中学划片范围。
2.示意图上1516区域内的学生根据自愿原则,可自行选择去迁安镇第二初级中学或迁安镇第一初级中学就读。
3.示意图上2314区域内的学生根据自愿原则,可自行选择去迁安镇第二初级中学或迁安市第三初级中学就读。

(三)迁安市第三初级中学划片范围:
长城大路与明珠大街交汇处至明珠大街与丰乐大路交汇处以南,明珠大街与丰乐大路交汇处至丰乐大路与惠宁大街交汇处以东,丰乐大路与惠宁大街交汇处至惠宁大街与丰安大路交汇处以南,惠宁大街与丰安大路交汇处至丰安大路与惠泉大街交汇处以东,丰安大路与惠泉大街交汇处至惠泉大街与燕山大路交汇处以南,惠泉大街与燕山大路交汇处至燕山大路与滨湖东路交汇处以东,燕山大路与滨湖东路交汇处至滨湖东路与长城大路交汇处以北,滨湖东路与长城大路交汇处至长城大路与明珠大街交汇处以西区域。

补充说明:
1.此区域外的菅庄村、烧锅庄村、五里岗村、石牌庄村、小兰庄村、小贾庄村、蔡庄村、大贾庄村、石李桥村、前石李桥村、圣居花园小区、于家村、庞庄村、石新庄村、三李庄村、商庄村属于迁安市第三初级中学划片范围。
2.明珠大街东段延长线以北胡各庄村区域属于迁安镇第一初级中学划片范围,以南胡各庄村区域属于迁安市第三初级中学划片范围。
3.示意图上2314区域内的学生根据自愿原则,可自行选择去迁安市第三初级中学或迁安镇第二初级中学就读。
迁安市人民政府
2020年7月28日

中小学招生、转学需提交材料
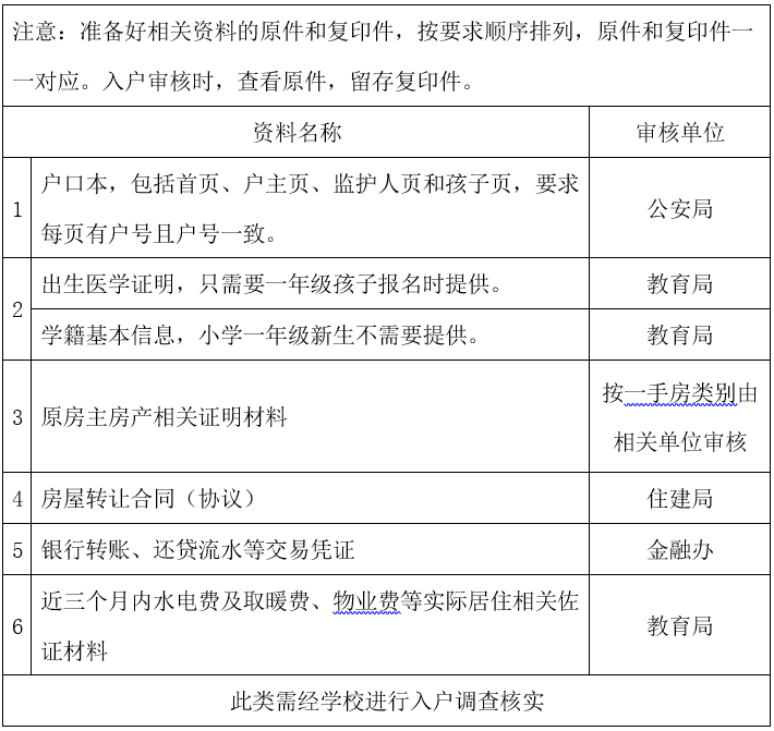
一、监护人购买一手房的需提供资料如下
4b39d969d72c5a3e2633af7a3c293eeb.png
d144b0629c4cb402f9ea84dacecf7f17.png
426b3c076b5b0d08a0ba2585ada7c79d.png
853e49b0cb5359b3a800ae8f98ee40e9.png
0e6d35d2230d341fe4861f919362dc07.png
d20d48da5dc9e838420b48af5dfc6416.png
8afed439059ed56a53190dc6a4dd3662.png
6ff962cf90a6170f8d8be8857ac04f13.png
c28fb10f31ad64b4535e4eeddf7a33d4.png
二、监护人购买二手房未办理过户手续的须提供资料如下
278a001bc51b854d0bf9ec9f02295698.png
ae785b23ac21f8408164a2cec2376b1f.png
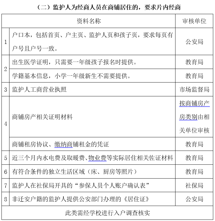
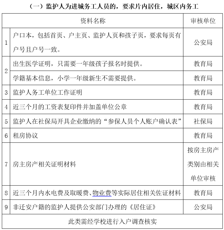
三、监护人为经商、进城务工人员的需提供资料如下
7b84cedac30764088806a445c9ffb634.png
742111a066be0bbbe1c51c316dd1013c.png
20421f279f348ee35eb840e9cdde2c1e.png
435fe555c64d6be648f951b4665020a4.png
898fbd27c506c3188a3f2385081f954c.png
城区小学划片示意图
4d885441d92a2450042947eab186162b.jpg
城区初中划片示意图
25f41ed1706db676f1916bc8cd8cb71f.jpg
迁安市2020年秋季招生转学咨询、举报电话
fff24f0e57104a32703b9ec821674406.png
来源:迁安招生
返回列表 使用道具 举报
条评论
您需要登录后才可以回帖 登录 | 立即注册
相关推荐
©2001-2021 唐山信息港 http://www.tsxxg.com冀ICP备2026004523号
首页联系我们客服微信:14369595Comsenz Inc.