征地!涉及唐山丰润区与玉田县13个村庄!
唐山信息港 发表于:2020-8-19 20:56 复制链接 看图 发表新帖
阅读数:6067
1、丰润区人民政府发布征地启动公告以及多则征地补偿安置公告。
2、玉田县人民政府发布四则征地启动公告。
丰润区
征地启动公告
01.白官屯镇白官屯村
征收范围:位于东至:白官屯村地、西至:白官屯村地、南至:白官屯村地、北至:白官屯村地
征地面积:约0.3333公顷
开发用途:医疗卫生用地
cdd4735225ed82a443e22d7006ce2c48.jpg
征地补偿安置公告
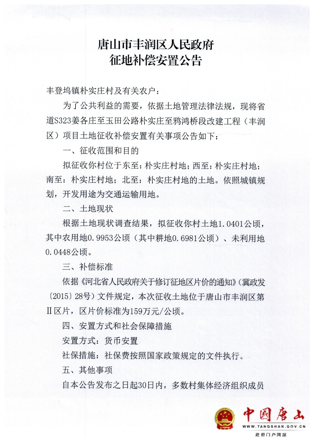
01.丰登坞镇朴实庄村
征收范围:位于东至:朴实庄村地;西至:朴实庄村地;南至:朴实庄村地;北至:朴实庄村地的土地
开发用途:交通运输用地
征地面积:1.0401公顷
补偿标准:本次征收土地位于唐山市丰润区第Ⅱ区片,区片价标准为159万元/公顷
安置方式:货币安置
社保措施:社保费按照国家政策规定的文件执行
43ab5dc1182d7fa71c19332ede2e7378.jpg
550718df7365af2b6ef122dff1895e70.jpg
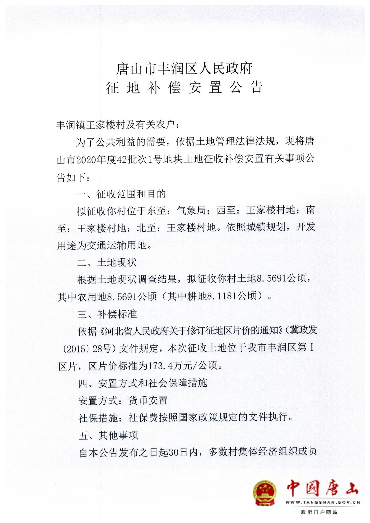
02.丰润镇王家楼村
征收范围:位于东至:气象局;西至:王家楼村地;南至:王家楼村地;北至:王家楼村地
开发用途:交通运输用地
征地面积:8.5691公顷
补偿标准:本次征收土地位于我市丰润区第Ⅰ区片,区片价标准为173.4万元/公顷
安置方式:货币安置
社保措施:社保费按照国家政策规定的文件执行
8768e1f577d1a68ff061abb825f07769.jpg
c6f752e994120b0d4ce0f1c33eab5e42.jpg
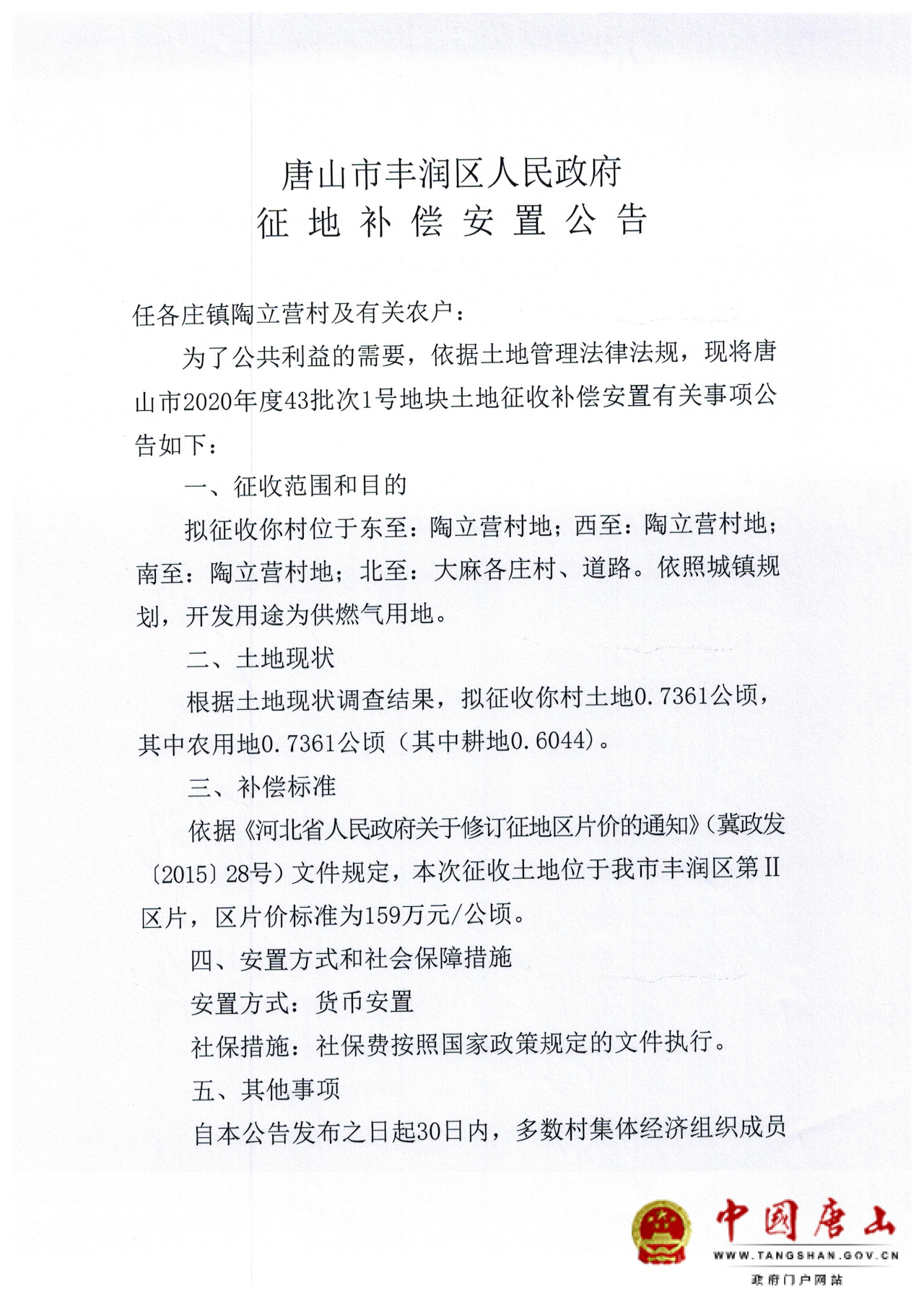
03任各庄镇陶立营村
征收范围:位于东至:陶立营村地;西至:陶立营村地;南至:陶立营村地;北至:大麻各庄村、道路
开发用途:供燃气用地
征地面积:0.7361公顷
补偿标准:本次征收土地位于我市丰润区第Ⅱ区片,区片价标准为159万元/公顷
安置方式:货币安置社保措施:社保费按照国家政策规定的文件执行
4fe13944662d7d06b598a9bdf165e8db.jpg
5a117d12e61c4deee537a25b203ab899.jpg
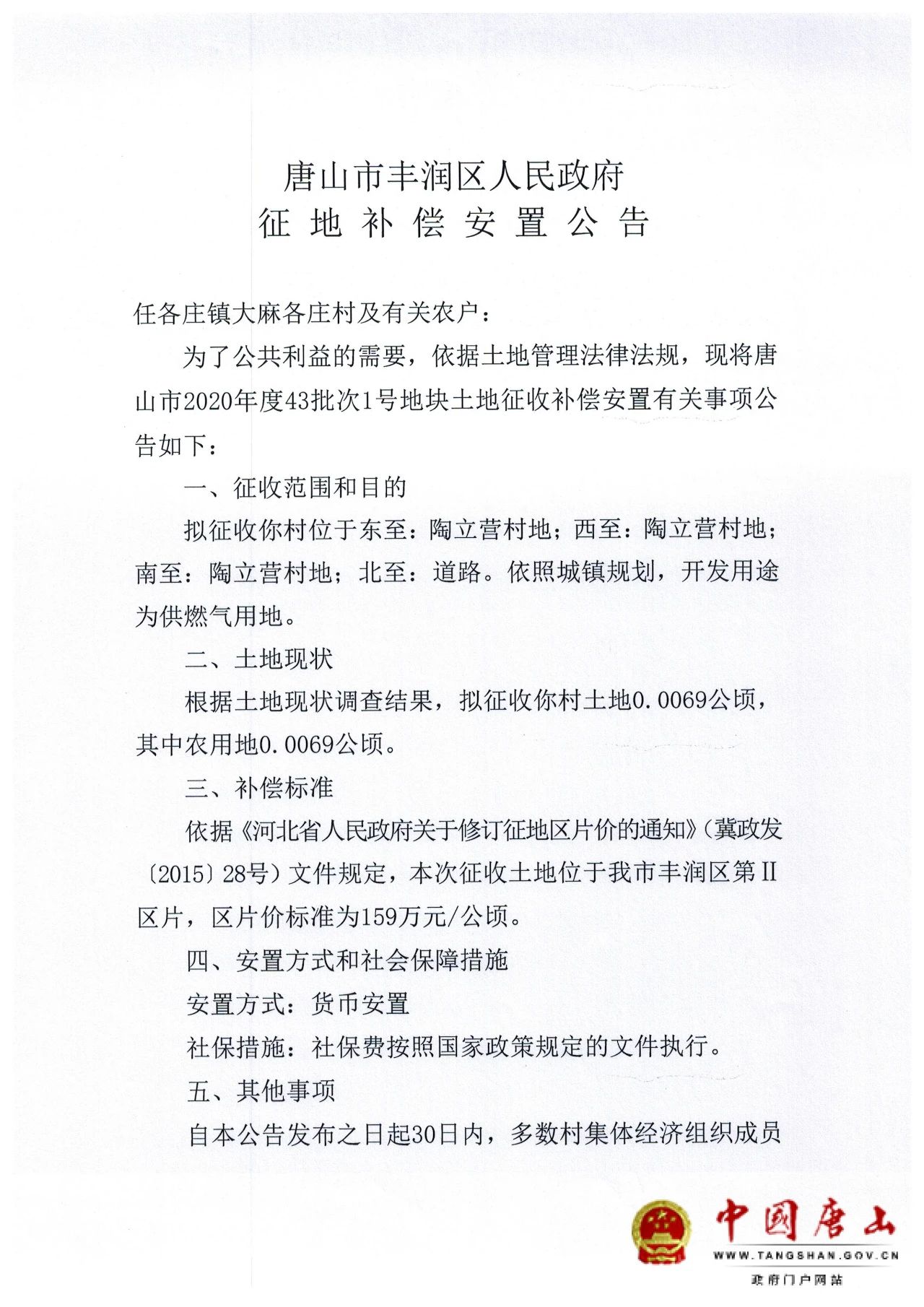
04任各庄镇大麻各庄村征收范围:位于东至:陶立营村地;西至:陶立营村地;南至:陶立营村地;北至:道路
开发用途:供燃气用地征地面积:0.0069公顷
补偿标准:本次征收土地位于我市丰润区第Ⅱ区片,区片价标准为159万元/公顷
安置方式:货币安置
社保措施:社保费按照国家政策规定的文件执行
8e314513c7488cc4597a95933bab8910.jpg
e65f80f5855471b2833ed52f39dcdd0b.jpg
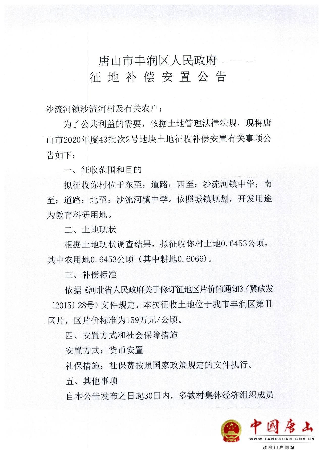
05沙流河镇沙流河村
征收范围:位于东至:道路;西至:沙流河镇中学;南至:道路;北至:沙流河镇中学开发用途:教育科研用地
征地面积:0.6453公顷
补偿标准:本次征收土地位于我市丰润区第Ⅱ区片,区片价标准为159万元/公顷
安置方式:货币安置
社保措施:社保费按照国家政策规定的文件执行
f3a88623ad70b37836da673a5ac83bdd.jpg
06b87223d86f25d8a3a8caabf68f493d.jpg
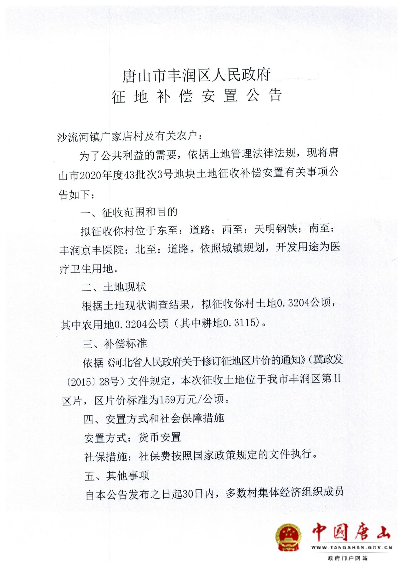
06沙流河镇广家店村
征收范围:位于东至:道路;西至:天明钢铁;南至:丰润京丰医院;北至:道路
开发用途:医疗卫生用地征地面积:0.3204公顷
补偿标准:本次征收土地位于我市丰润区第Ⅱ区片,区片价标准为159万元/公顷
安置方式:货币安置
社保措施:社保费按照国家政策规定的文件执行
70fd2ce60f5d68c3f203e2f6d241204c.jpg
c68b4a46e19ac0b85648ae53afa0cfff.jpg
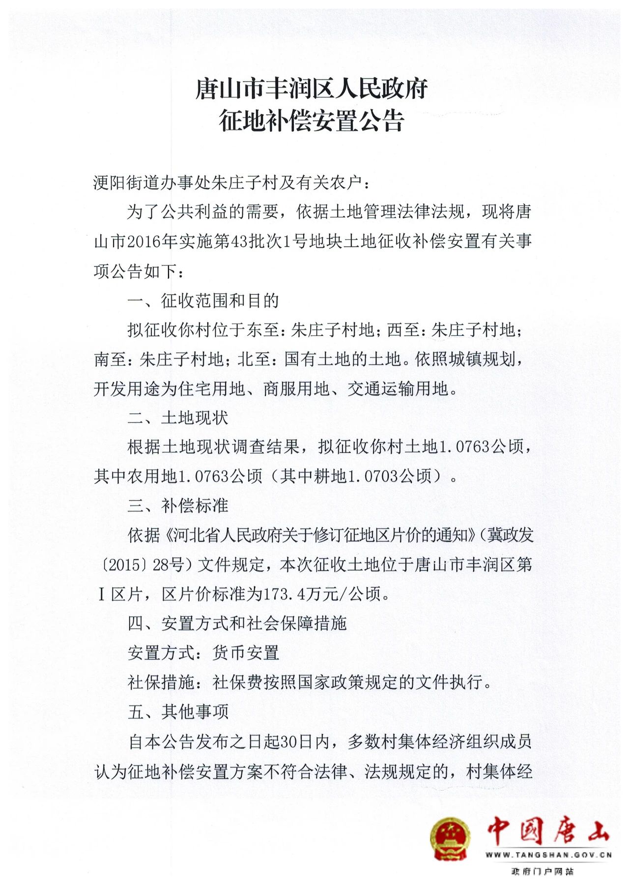
07.浭阳街道办事处朱庄子村
征收范围:位于东至:朱庄子村地;西至:朱庄子村地;南至:朱庄子村地;北至:国有土地的土地
开发用途:住宅用地、商服用地、交通运输用地
征地面积:1.0763公顷
补偿标准:本次征收土地位于唐山市丰润区第I区片,区片价标准为173.4万元/公顷
安置方式:货币安置
社保措施:社保费按照国家政策规定的文件执行
a444941ab5e3ab7684fdbf257f4cd234.jpg
ca95d87012a32c3d34a58e39cb031652.jpg
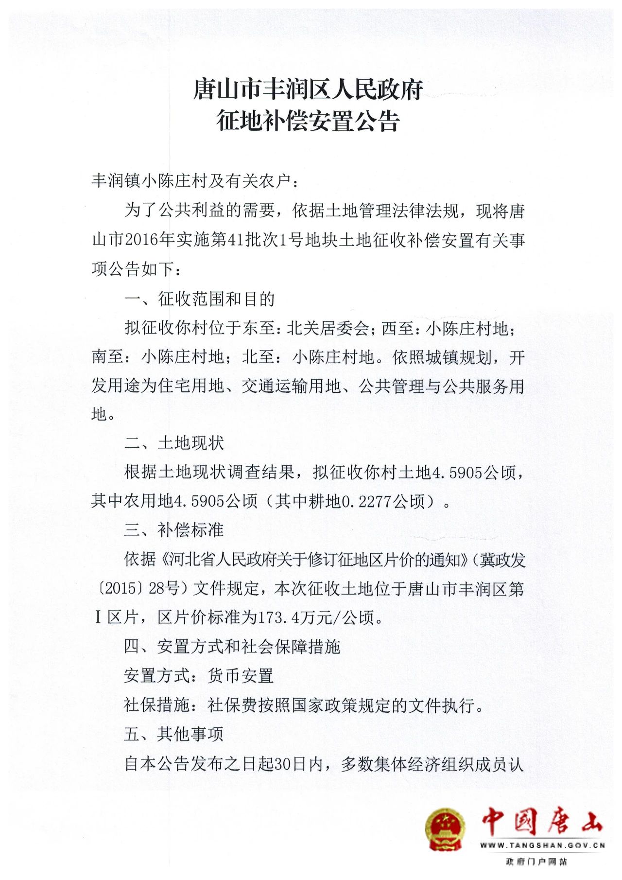
08.丰润镇小陈庄村
征收范围:位于东至:北关居委会;西至:小陈庄村地;南至:小陈庄村地;北至:小陈庄村地
开发用途:住宅用地、交通运输用地、公共管理与公共服务用地
征地面积:4.5905公顷
补偿标准:本次征收土地位于唐山市丰润区第I区片,区片价标准为173.4万元/公顷
安置方式:货币安置
社保措施:社保费按照国家政策规定的文件执行
4f46f6d6f700e9e21c1058985effc82f.jpg
d3ab036146143744e1e19aa7918553b5.jpg

玉田县
01.玉田镇南关村
征收范围:位于村南(东至路,西至金路通,南至金玉农产品市场,北至富贵家园小区)的土地
征地面积:约10.0088公顷
开发用途:商服用地
e4a6c53bbdf5559d5aefc7f5c7ac08a5.jpg
02.林西镇后杨庄村
征收范围:位于后湖工业园区内,腾飞路南侧(东至内官庄村地,西至本村地,南至本村地,北至内官庄村地)的土地
征地面积:约1.2334公顷
开发用途:工矿仓储用地
443bae1dd15b89f2fa047f56216bb9cc.jpg
03.玉田镇黄庄子村
征收范围:位于村西(东至距玉遵公路约10米处,西至本村地,南至本村地,北至本村地)的土地
征地面积:约2.3093公顷
开发用途:公共管理与公共服务用地
13fbc3927a4eabd972b4b6b734ab7c4b.jpg
04.窝洛沽镇西定府庄村
征收范围:位于村南(东至本村地,西至本村地,南至本村地,北至本村地)的土地
征地面积:约2.6380公顷
开发用途:商服用地
26d2676aacb9033b8247abe1d5dc3ee7.jpg
来源:丰润区人民政府 玉田县人民政府
返回列表 使用道具 举报
条评论
您需要登录后才可以回帖 登录 | 立即注册
相关推荐
©2001-2021 唐山信息港 http://www.tsxxg.com冀ICP备2026004523号
首页联系我们客服微信:14369595Comsenz Inc.