唐山路南区与古冶区发布多则征地补偿安置公告!
唐山信息港 发表于:2020-8-25 07:20 复制链接 看图 发表新帖
阅读数:5298
近日,路南区人民政府、古冶区人民政府网站发布多则征地补偿安置公告,详情如下↓↓↓
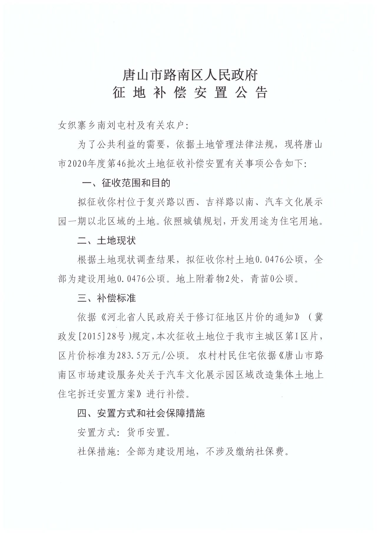
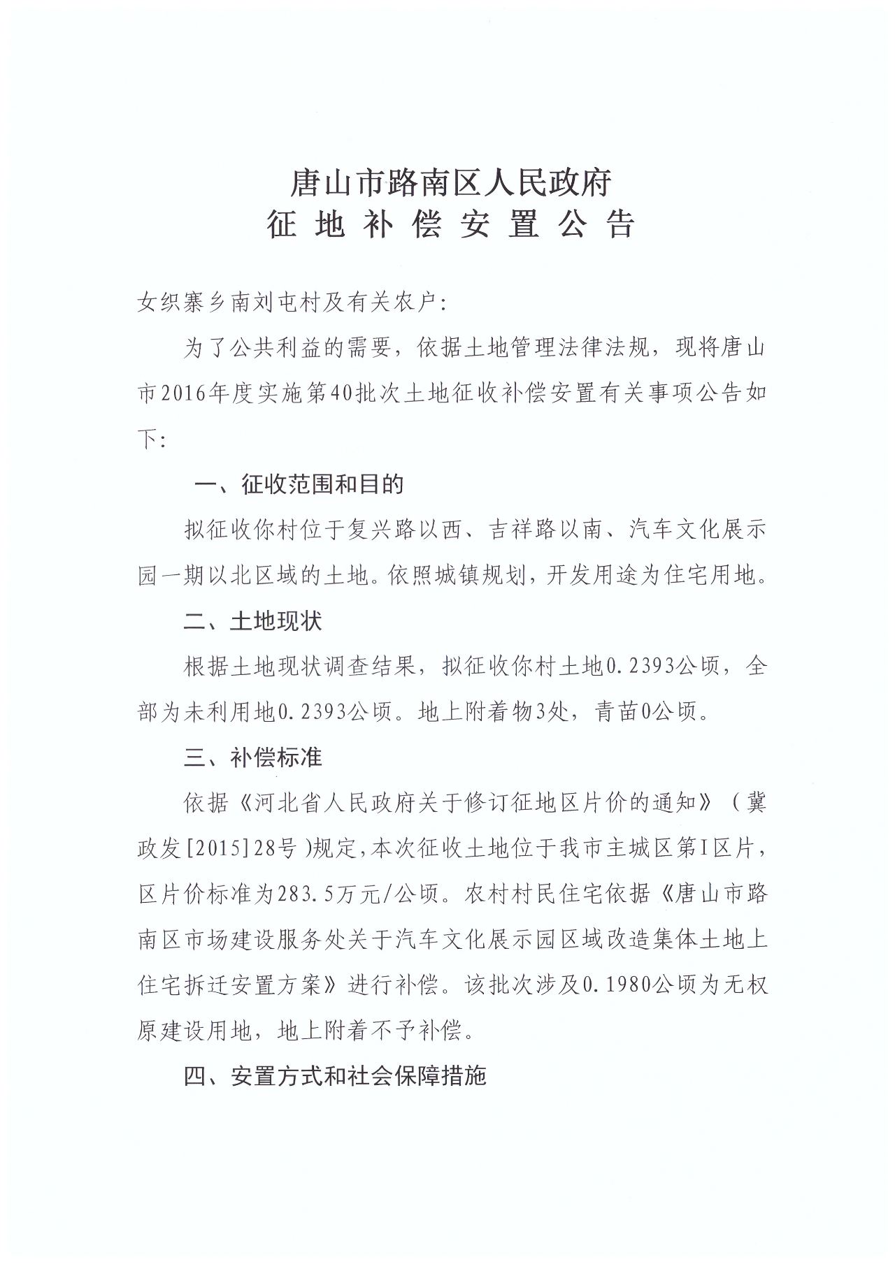
路南区女织寨乡南刘屯村
01征收范围:位于复兴路以西、吉祥路以南、汽车文化展示园一期以北区域的土地
开发用途:住宅用地征
地面积:0.2393公顷
补偿标准:本次征收土地位于我市主城区第I区片,区片价标准为283.5万元/公顷
安置方式:货币安置、实物置换安置
社保措施:全部为未利用地,不涉及缴纳社保费
da7743990e53f9c2aa21437d2c0b41d6.jpg
5ab1c79d11b14e2789343d691596f4cd.jpg
02征收范围:位于复兴路以西、吉祥路以南、汽车文化展示园一期以北区域的土地
开发用途:住宅用地征地面积:0.0476公顷
补偿标准:本次征收土地位于我市主城区第I区片,区片价标准为283.5万元/公顷
安置方式:货币安置社保措施:全部为建设用地,不涉及缴纳社保费
83e919cb71694b04a73fa118f754c82e.jpg
2df34f6df725aac481df3e4591a8ab1f.jpg
唐山市路南区人民政府公告
2020年第10号

根据城市建设总体规划,拟对大里路市场改造区域燕京南北街以东,国防道以南,大里路以西,燕京健身公园北侧小区道路以北区域内非住宅进行征收。为规范房屋征收与补偿活动,切实保证在征收、补偿活动过程中被征收人利益,进一步扩大公众参与,保障公众的知情权、参与权、建议权,根据《国有土地上房屋征收与补偿条例》等有关法规、文件规定,现将《大里路市场改造区域国有土地上房屋(非住宅)征收补偿方案》(征求意见稿)予以公布,征求公众意见。公众可根据行政区划向所在街道办事处反馈意见。
(一)征求意见期限:2020年8月21日至2020年9月20日。

(二)三种反馈意见方式:1.通过电子邮件将意见发送至:lunanyouyi@163.com,标题注明“征收补偿方案征求意见”,内容中注明建议人及联系电话;2.直接到友谊街道办事处向工作人员反馈书面意见(办公时间:工作日上午8:30-11:30、下午2:30-5:30);3.通过信函方式将意见寄至:友谊街道办事处,地址:国防道55-6号,信中注明建议人姓名及联系电话,并在信封上标题注明“征收补偿方案征求意见”。

(三)工作人员及联系方式:
友谊街道办事处联系人:侯悦
联系电话:15713058328。
路南区房屋征收中心监督电话:3725580  3727160
唐山市路南区人民政府
2020年8月21日

关于路南区大里路市场改造区域
国有土地上房屋(非住宅)征收补偿方案

根据城市建设总体规划,对路南区大里路市场进行改造建设。依据国务院《国有土地上房屋征收与补偿条例》和省、市有关规定,结合该区域实际,制定本补偿方案。
一、征收范围
燕京南北街以东,国防道以南,大里路以西,燕京健身公园北侧小区道路以北,按市规划部门划定征收红线范围内国有土地上的非住宅及其附属房屋、附属物。该区域经初步调查共涉及非住宅22户(以最终确定户数为准)。

二、签约期限
以公告的签约时限为准。

三、补偿对象
国有土地上单位、个人的房屋所有权人。

四、征收补偿
(一)被征收房屋的价值补偿;
(二)因征收房屋造成的搬迁、临时安置的补偿;
(三)因征收房屋造成停产停业损失的补偿。

五、征收补偿方式
实行货币补偿、产权调换两种补偿方式,由被征收人自行选择两种方式之一。
(一)货币补偿方式
根据被征收房屋的区位、土地性质、用途、结构、建筑面积、新旧程度等因素,国有土地使用证、房屋所有权证(以下简称“两证”)齐全的,由具有相应资质的房地产价格评估机构按照不低于房屋征收决定下达之日类似房地产市场价格,对被征收房屋的房地产评估作价,予以补偿。以货币形式一次性补偿给被征收人,被征收人自行安置。
(二)产权调换方式
被征收人选择房屋产权调换的,由征收人提供用于产权调换的房屋,并与被征收人计算、结清被征收房屋价值与用于产权调换房屋价值的差价。
(三)以上补偿方式均包含对土地使用权的补偿。

六、其他补偿及发放方法
(一)附属物补偿
1、制式太阳能拆移费每台300元;
2、有线电视移机费每末端510元;
3、电话移机费每部160元;
4、空调拆装费每台200元;
5、网络宽带服务费每套240元。
除以上规定外,房屋普通装饰装修(水泥地面,屋面抹白,木制、铝合金、塑钢单层门窗)不另作评估,包含在房屋评估作价中;超过普通装修标准的部分及附属房屋、附属物,另行评估作价给予货币补偿。
(二)搬迁补助费
1、按被征收房屋产权登记面积每平方米每次15元计算,选择货币补偿的发放一次;选择产权调换方式的发放两次。
2、大型机器设备给予拆卸、运输、安装费(按评估价格予以补偿)。
3、成品、半成品、货物、小型工具类的设备按吨/公里、人工给予补偿费(按评估价格予以补偿)。
(三)停产停业损失补偿费
给予被征收人停产停业损失补偿的,应当符合下列条件:有合法、有效工商营业执照、且营业执照上载明的营业场所为被征收房屋;税务登记齐全、在征收区域有实际经营行为且依法纳税。
1、商业用房按被征收房屋产权登记建筑面积每平方米每月给予60元的停产停业损失补偿费,也可根据当地税务部门确定的经营者上年度所在行业月平均税后利润额给予补偿,补偿期限为6个月。
2、企业生产用房或利用其他用房作商业经营的,按被征收房屋产权登记建筑面积每平方米每月给予40元的停产停业损失补偿费,也可根据当地税务部门确定的经营者上年度所在行业月平均税后利润额给予补偿,补偿期限为6个月。
3、已停产停业的企业,按企业上年度在社会保障机构登记的缴纳养老保险金的职工人数和金额,一次性补偿12个月。
4、征收房屋造成停产停业的职工月生活补助费,按当地社会平均工资标准计算;其停产停业职工数量以生产经营者在征收决定发布前12个月缴纳社会保险的月平均人数计算;发放停产停业生活补助费期限按6个月计算;如存在多厂区(公司)经营等特殊情况,需经相关部门认定后给予补偿。
(四)临时安置补偿费
商业用房按被征收房屋产权登记面积每平方米每月35元计算,办公用房、工业用房按被征收房屋产权登记面积每平方米每月25元计算。选择货币补偿的一次性发放6个月;选择产权调换方式的,临时安置补偿费发放至调换用房达到入住条件为止。调换用房达到交付使用条件,因被征收人原因不办理安置手续的,停发临时安置补助费。过渡方式为自行过渡。
(五)搬迁补偿费、装饰装修补偿费、停产停业损失补偿费发放办法
搬迁补偿费、装饰装修补偿费和停产停业损失补偿费由被征收人签订征收补偿协议后领取。涉及租赁的,由被征收人与承租人协商,凭征收补偿协议及被征收人与承租人协商一致的协议领取。

七、认定
(一)未经登记的房屋,由市、区人民政府组织资规、城管、住建等有关部门进行认定。
经认定为合法建筑的,按照认定结果区分情况进行评估,予以相应补偿;认定为未超过批准期限的临时建筑,按照重置价格和剩余期限给予适当补偿;认定为违法建筑、超过批准期限的临时建筑不予补偿。
(二)未经登记的土地,由市、区人民政府组织资规等有关部门进行勘测、核实后进行认定。
(三)房屋征收范围确定后,不得在房屋征收范围内实施新建、扩建、改建房屋和改变房屋用途等不当增加补偿费用的行为。违反规定实施的,不予补偿。

八、产权调换地点
友谊天地

九、其他规定
(一)签订征收补偿协议时,房屋产权人(含共有权人)、法定代表人应持房屋所有权证、土地使用证、营业执照、组织机构代码证、身份证、结婚证,不动产权利及其他事项登记信息(抵押、查封等)原件到场签字、盖章;产权人(含共有权人)、法定代表人因故不能到场的,可由委托代理人持授权委托书、本人身份证及上述证件到场签字。征收补偿协议签订后,房屋产权人(法定代表人)或委托代理人须将“两证”的原件交给房屋征收部门,房屋征收部门按有关规定办理土地、房产注销手续。
(二)选择产权调换方式的,调换用房为完全产权。
(三)被征收房屋调换后需缴纳的契税,共用部位、公共设施设备维修基金等费用按唐山市有关部门规定执行。
(四)调换用房交付使用时间是指用于调换的安置用房达到交付使用条件时,征收人通知被征收人的时间。
(五)被征收房屋用途、建筑面积、土地使用性质、土地面积原则上以房屋所有权证(2008年7月1日后,以房屋登记簿为准)、国有土地使用证登记为准,有争议的,由相关部门予以确认。
(六)征收设有抵押权的房屋,依照有关法律法规执行。
(七)征收有纠纷的房地产,由相关部门将房地产有关事宜作证据保全,相关权利人与相关部门先签订征收补偿协议,补偿费先行提存,先行征收,待纠纷解决后发放。
(八)被征收人搬迁腾空房屋经验收合格后,不得擅自拆除建筑物、构筑物、已作价补偿的装饰装修及相关设施,擅自拆除的,由被征收人承担一切责任。
(九)本区域征收范围内,已由有关部门(单位)给予货币补偿、安置或已有补偿安置方案的,不再列入本补偿方案。

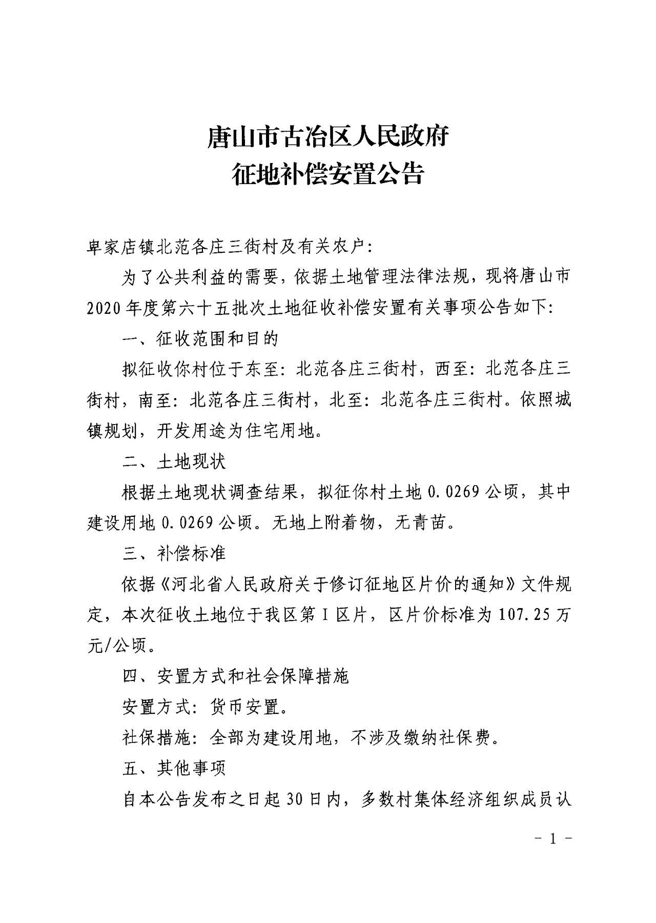
唐山市2020年度五十八批次土地征收补偿安置有关事项公告
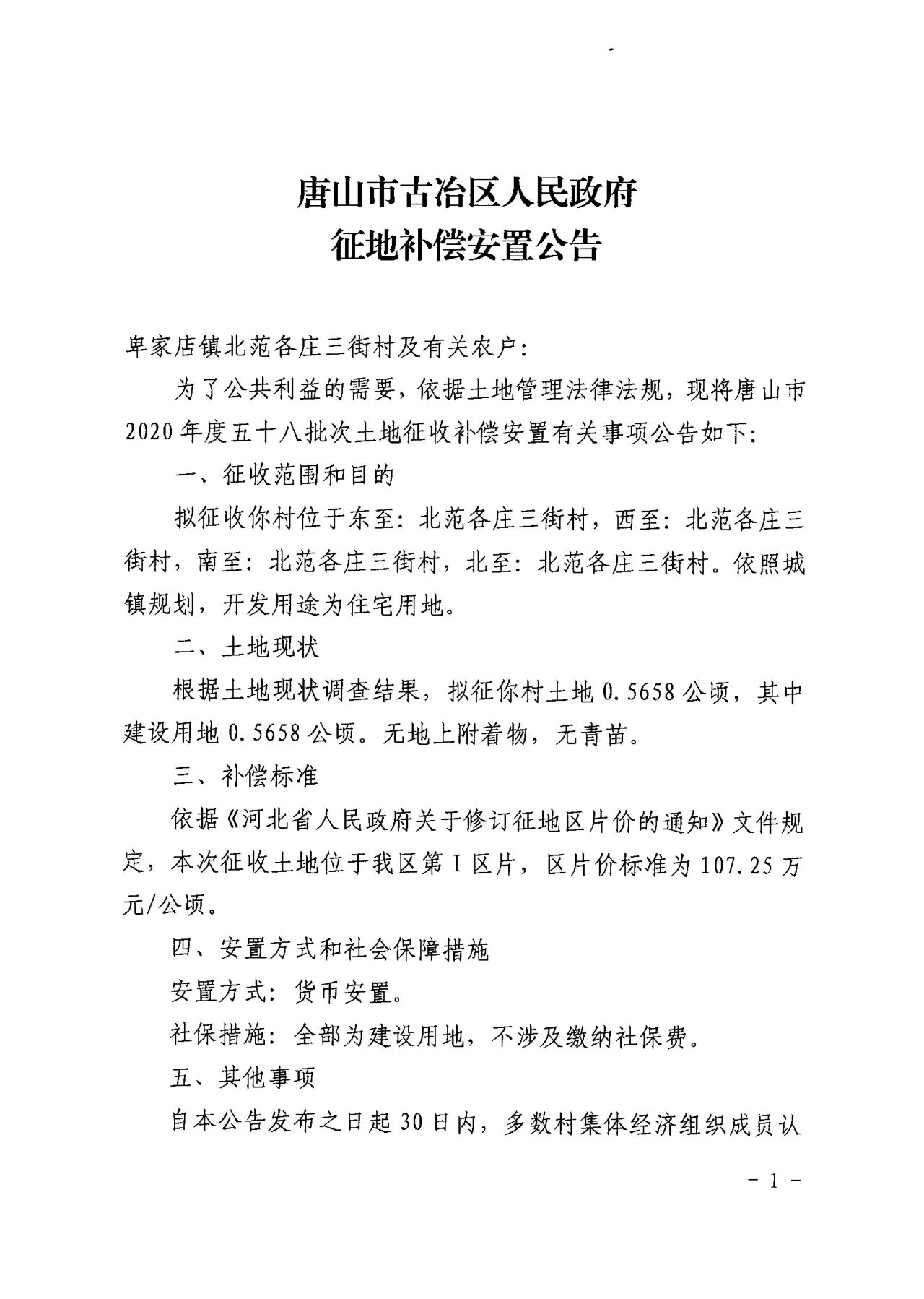
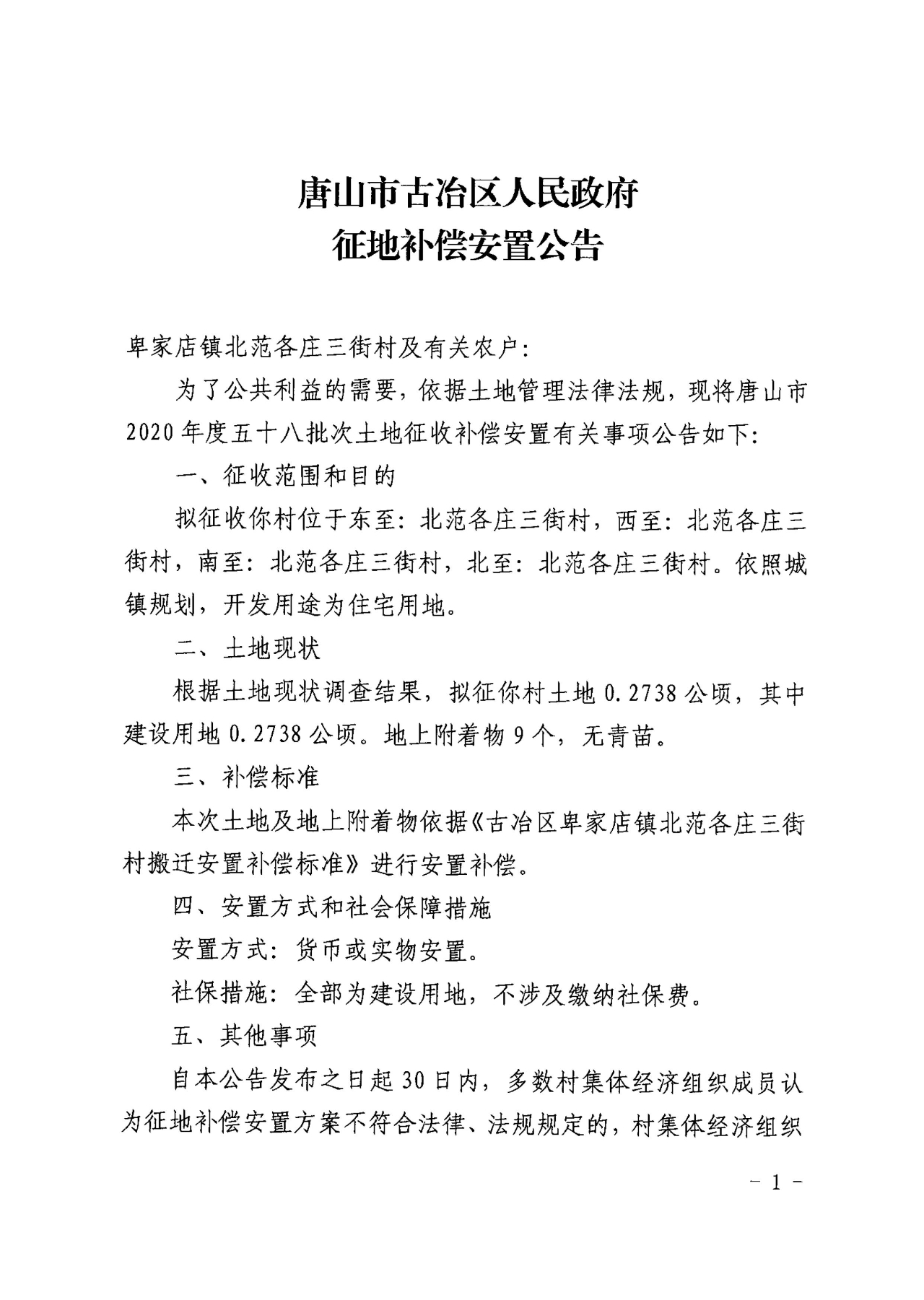
古冶区卑家店镇北范各庄三街村
01征收范围:位于东至:北范各庄三街村,西至:北范各庄三街村,南至:北范各庄三街村,北至:北范各庄三街村
开发用途:住宅用地
征地面积:0.5658公顷
补偿标准:本次征收土地位于我区第Ⅰ区片,区片价标准为107.25万元/公顷
安置方式:货币安置
社保措施:全部为建设用地,不涉及缴纳社保费
7095e4eb0c50782c945bf0e907f87a2f.jpg
e6f57846485d062a80abc694bdaefbb1.jpg
02征收范围:位于东至:北范各庄三街村,西至:北范各庄三街村,南至:北范各庄三街村,北至:北范各庄三街村
开发用途:住宅用地征地面积:0.2738公顷
补偿标准:本次土地及地上附着物依据《古冶区卑家店镇北范各庄三街村搬迁安置补偿标准》进行安置补偿
安置方式:货币或实物安置
社保措施:全部为建设用地,不涉及缴纳社保费
8a94700b9e52907695661aed5c76f1dc.jpg
247bc7c826972dc2b2ae45f7dcbd4eae.jpg
03征收范围:位于东至:北范各庄三街村,西至:北范各庄三街村,南至:北范各庄三街村,北至:北范各庄三街村
开发用途:住宅用地
征地面积:1.9625公顷
补偿标准:本次土地及地上附着物依据《古冶区卑家店镇北范各庄三街村搬迁安置补偿标准》进行安置补偿
安置方式:货币或实物安置
社保措施:全部为建设用地,不涉及缴纳社保费
f15f3682f73e361a3bb364f86575c3a4.jpg
40816cfe56b0df2ddbc103e16a24f4a0.jpg
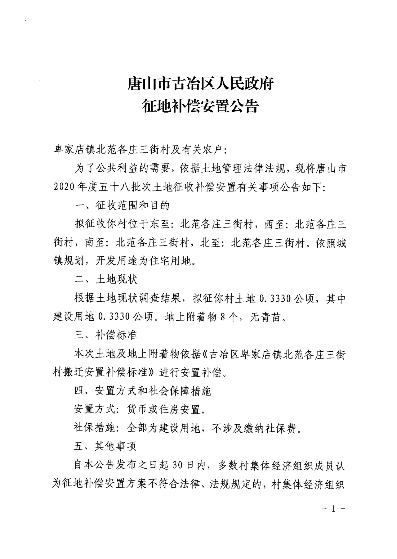
04征收范围:位于东至:北范各庄三街村,西至:北范各庄三街村,南至:北范各庄三街村,北至:北范各庄三街村
开发用途:住宅用地
征地面积:0.3330公顷
补偿标准:本次土地及地上附着物依据《古冶区卑家店镇北范各庄三街村搬迁安置补偿标准》进行安置补偿
安置方式:货币或住房安置
社保措施:全部为建设用地,不涉及缴纳社保费
fcc02bb7118fa0a081365ebfb0a393c4.jpg
f58cce550d741e0702d8979323ef218a.jpg
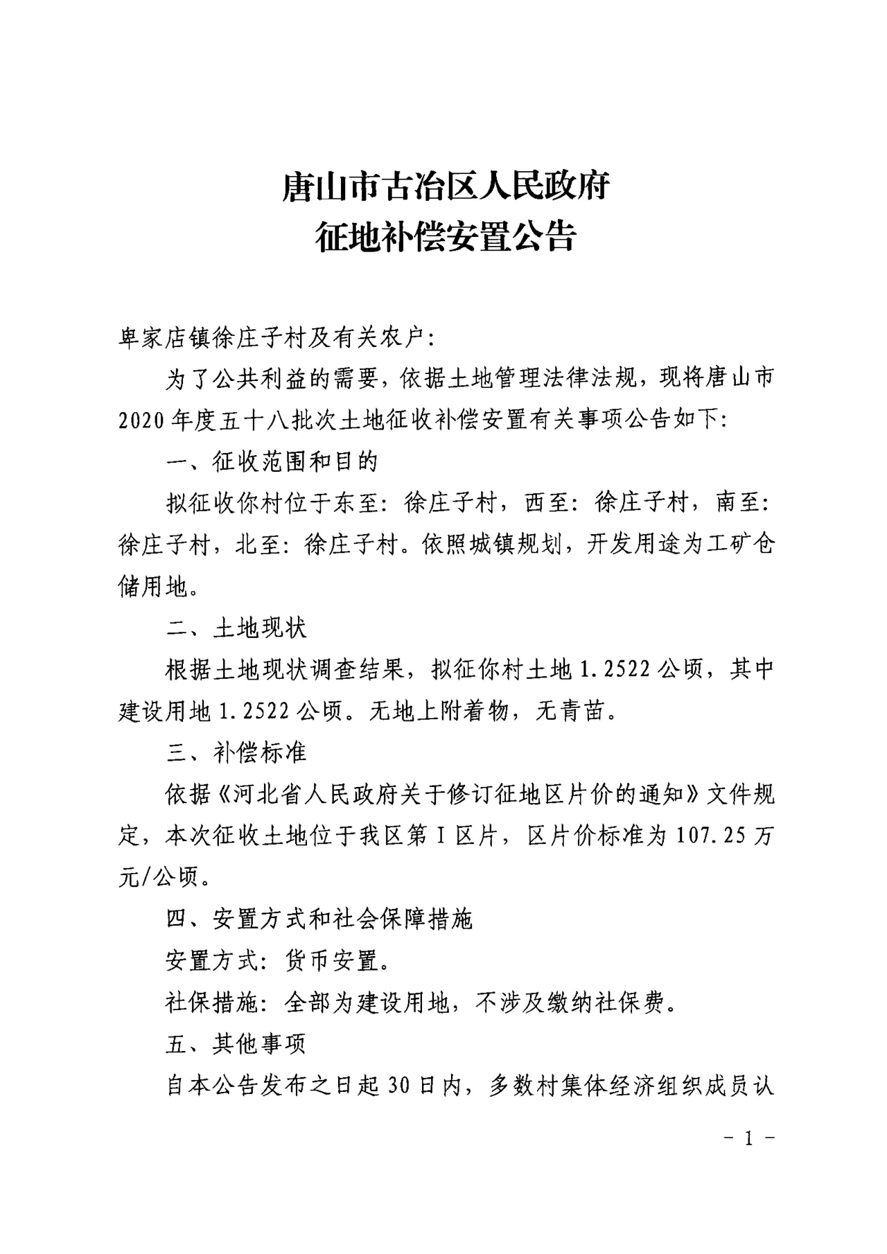
古冶区卑家店镇徐庄子村
征收范围:位于东至:徐庄子村,西至:徐庄子村,南至:徐庄子村,北至:徐庄子村
开发用途:工矿仓储用地
征地面积:1.2522公顷补偿标准:本次征收土地位于我区第Ⅰ区片,区片价标准为107.25万元/公顷
安置方式:货币安置
社保措施:全部为建设用地,不涉及缴纳社保费
5b40e3061081d5e3a8ef2895b6887fc8.jpg
b52a0ff70704aafa0005c64127965da3.jpg
唐山市2020年度六十五批次土地征收补偿安置有关事项公告
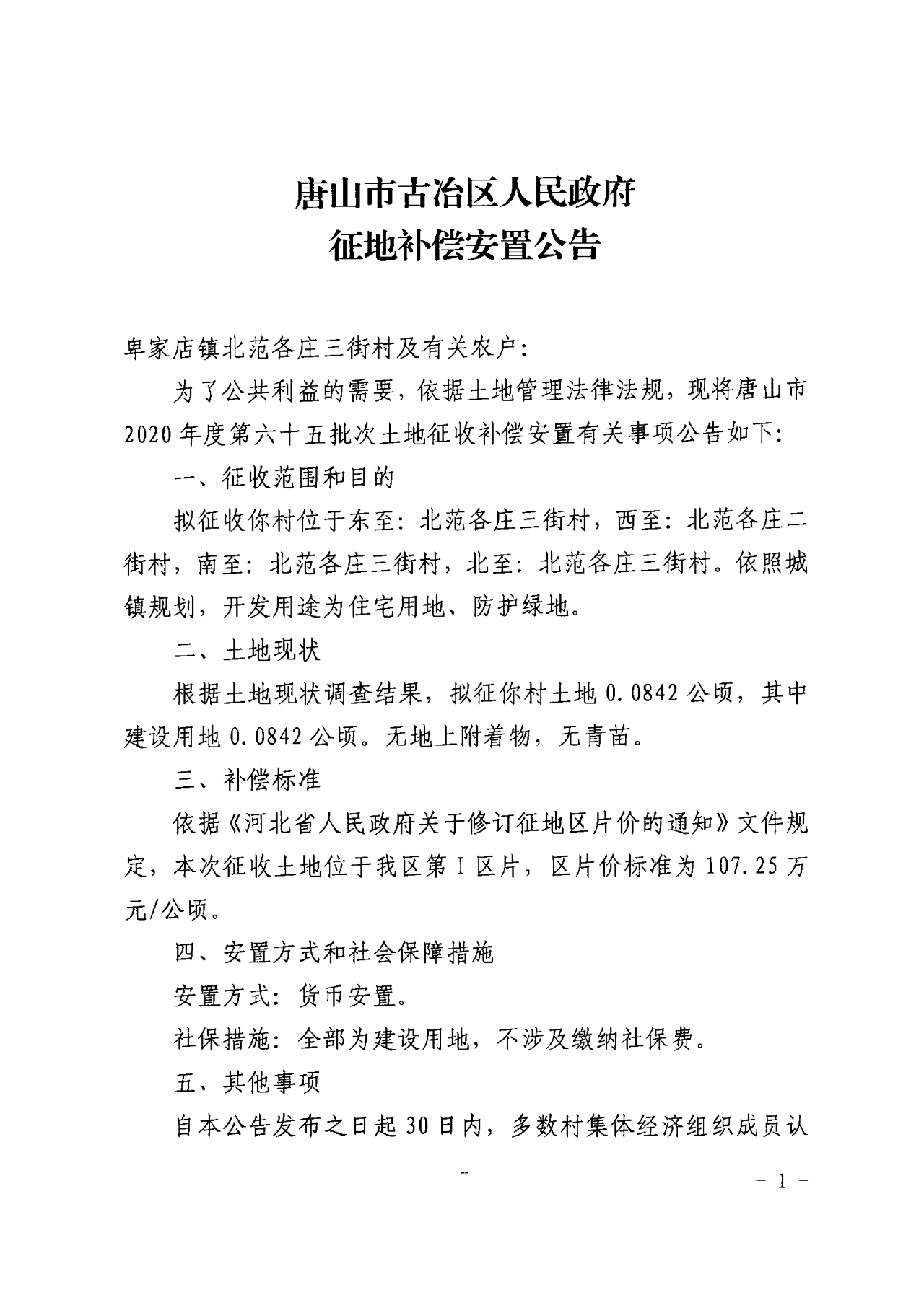
古冶区卑家店镇北范各庄三街村

01征收范围:位于东至:北范各庄三街村,西至:北范各庄三街村,南至:北范各庄三街村,北至:北范各庄三街村
开发用途:住宅用地
征地面积:0.0269公顷
补偿标准:本次征收土地位于我区第Ⅰ区片,区片价标准为107.25万元/公顷
安置方式:货币安置
社保措施:全部为建设用地,不涉及缴纳社保费
b59c3e2c673a95f9d7809910bc7d65bb.jpg
e8bb6a1265b3c9b265ae5d47c6076b6d.jpg
02征收范围:位于东至:北范各庄三街村,西至:北范各庄二街村,南至:北范各庄三街村,北至:北范各庄三街村
开发用途:住宅用地、防护绿地征地面积:0.0842公顷
补偿标准:本次征收土地位于我区第Ⅰ区片,区片价标准为107.25万元/公顷
安置方式:货币安置
社保措施:全部为建设用地,不涉及缴纳社保费
3439963ac131ef8f2be4e2a0dc4c99ed.jpg
59aaf83f594c2a6309872d7e99c2e333.jpg

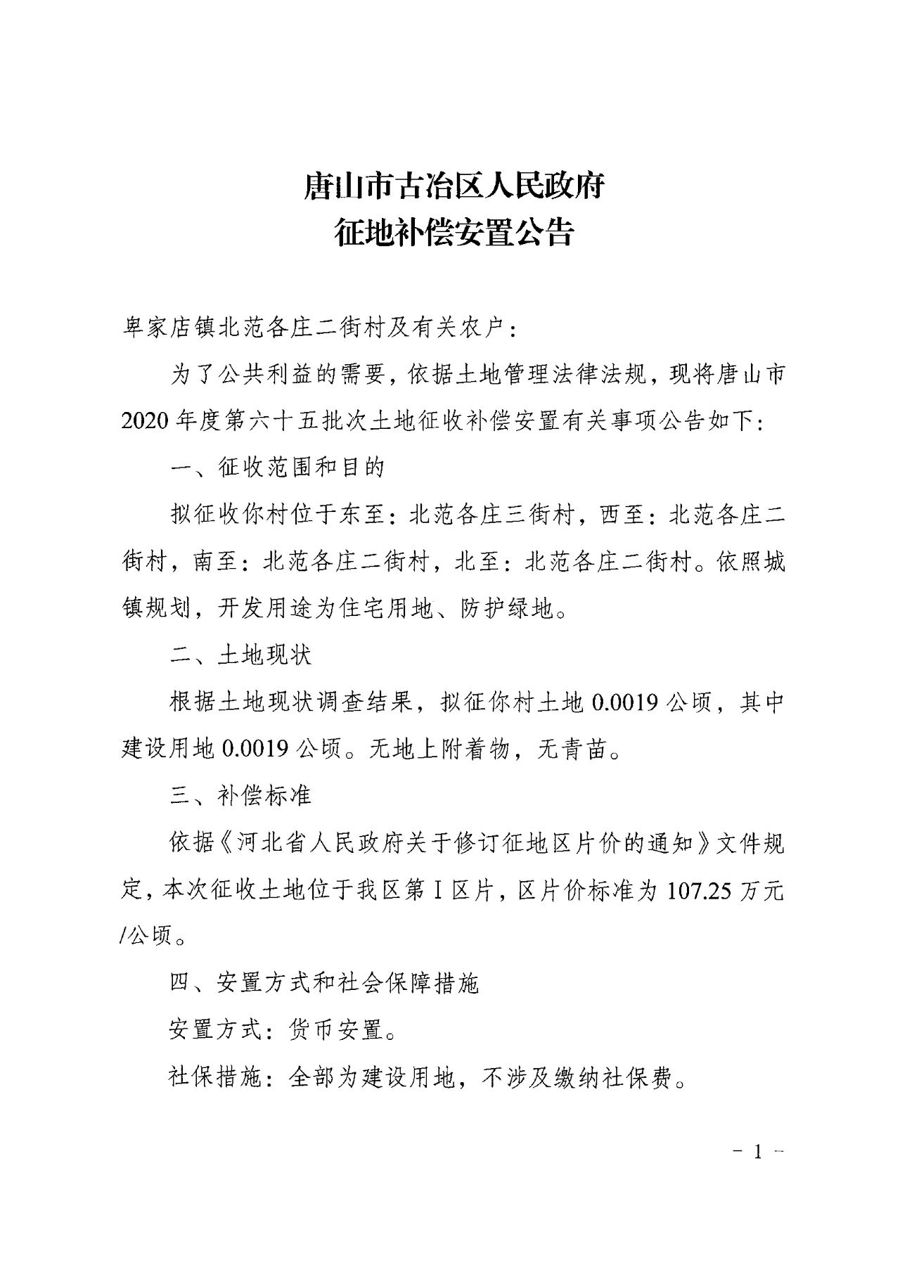
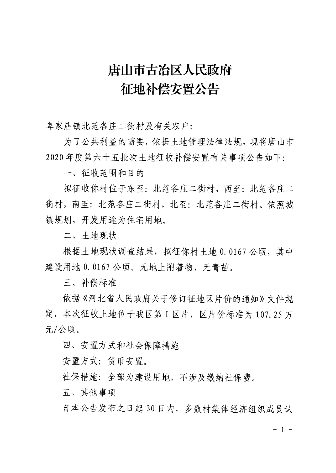
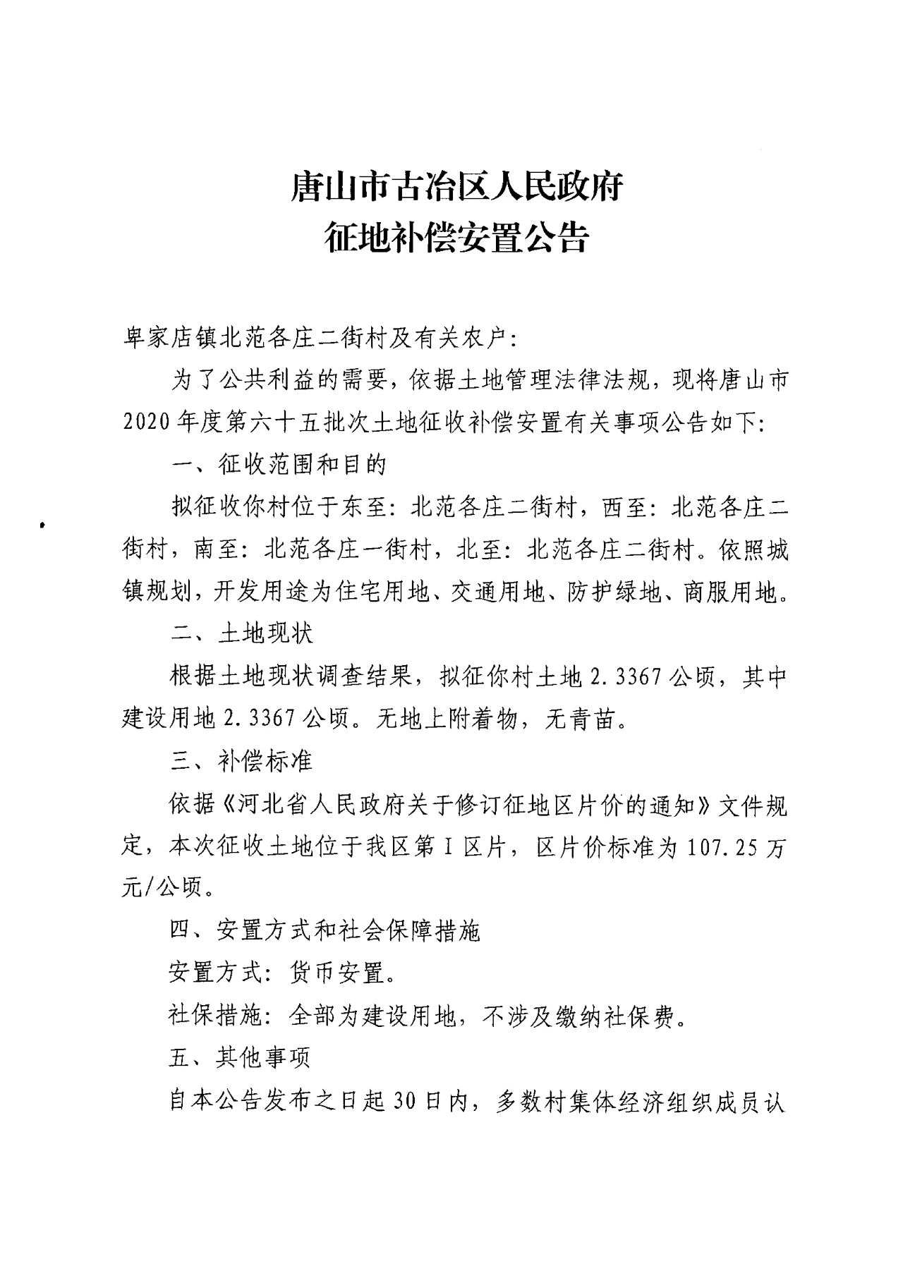
卑家店镇北范各庄二街村

01征收范围:位于东至:北范各庄二街村,西至:北范各庄二街村,南至:北范各庄二街村,北至:北范各庄二街村
开发用途:住宅用地征地面积:0.0167公顷
补偿标准:本次征收土地位于我区第Ⅰ区片,区片价标准为107.25万元/公顷
安置方式:货币安置
社保措施:全部为建设用地,不涉及缴纳社保费
05ecf88cf129b33dddbd3e7def2563ec.jpg
e131a373fa70264fc693c084568718a3.jpg
02征收范围:位于东至:北范各庄三街村,西至:北范各庄二街村,南至:北范各庄二街村,北至:北范各庄二街村
开发用途:住宅用地、防护绿地
征地面积:0.0019公顷
补偿标准:本次征收土地位于我区第Ⅰ区片,区片价标准为107.25万元/公顷
安置方式:货币安置
社保措施:全部为建设用地,不涉及缴纳社保费
2a8bed22a5334292d9ce52c12e122d1c.jpg
da8bad286b1584cf3c2c119bc582ad68.jpg
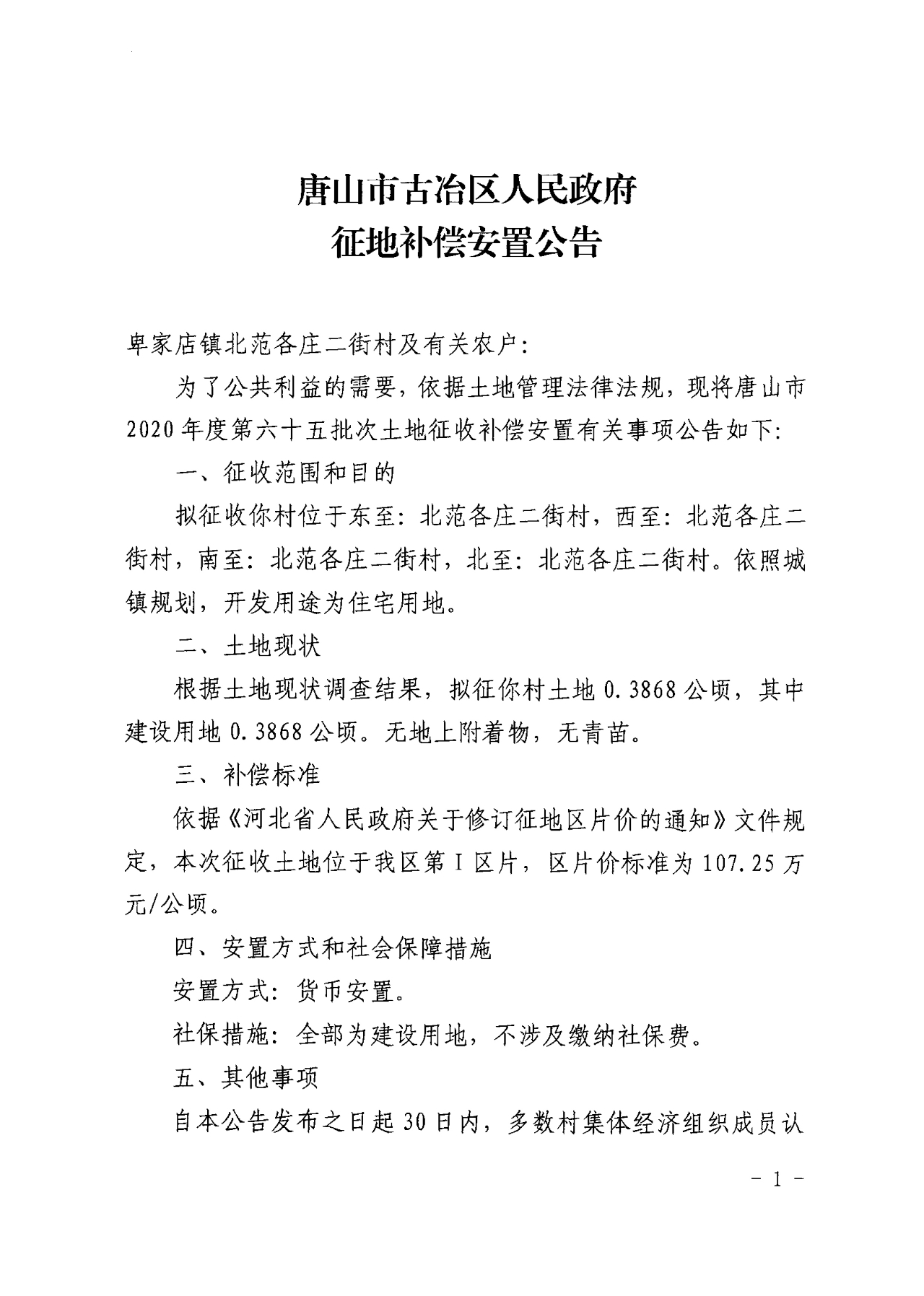
03征收范围:位于东至:北范各庄二街村,西至:北范各庄二街村,南至:北范各庄二街村,北至:北范各庄二街村
开发用途:住宅用地
征地面积:0.3868公顷
补偿标准:本次征收土地位于我区第Ⅰ区片,区片价标准为107.25万元/公顷
安置方式:货币安置
社保措施:全部为建设用地,不涉及缴纳社保费
ee8ccd666d0d9cf7b846638911543cf4.jpg
281f343ba448941a1940ebd7682371df.jpg
04征收范围:位于东至:北范各庄二街村,西至:北范各庄二街村,南至:北范各庄一街村,北至:北范各庄二街村开发用途:住宅用地、交通用地、防护绿地、商服用地
征地面积:2.3367公顷
补偿标准:本次征收土地位于我区第Ⅰ区片,区片价标准为107.25万元/公顷
安置方式:货币安置
社保措施:全部为建设用地,不涉及缴纳社保费
1e9b38793df961a719f82703a5f0ee9c.jpg
e6c02b20f3fc9c9205c4822c4d668f52.jpg
来源:路南区人民政府 古冶区人民政府
返回列表 使用道具 举报
条评论
您需要登录后才可以回帖 登录 | 立即注册
相关推荐
©2001-2021 唐山信息港 http://www.tsxxg.com冀ICP备2026004523号
首页联系我们客服微信:14369595Comsenz Inc.