关于唐山物业管理办法与承接意见,10月1日起施行!
唐山信息港 发表于:2020-9-12 00:39 复制链接 看图 发表新帖
阅读数:4396
       日前,唐山市住房和城乡建设局发布关于印发《唐山市物业承接查验指导意见》等文件的通知,通知明确,《唐山市住宅小区物业服务质量综合评价管理办法》等10月1日起施行。详情如下:唐山市住房和城乡建设局关于印发《唐山市物业承接查验指导意见》等文件的通知
       各县(市)、区(开发区、管理区)住建局(城建局)、丰润区住房管理中心,市物业服务行业协会:
       为进一步完善物业服务行业的监督指导,提升全市物业服务水平,按照市委、市政府《印发〈关于理顺物业管理体制机制加强新时代城市社区治理的实施方案〉的通知》(唐办〔2019〕39号)工作要求,我局制定了《唐山市物业承接查验指导意见》《唐山市物业服务企业退出物业项目指导意见》《唐山市住宅小区物业服务质量综合评价管理办法》和《唐山市物业服务企业信用等级认定工作指导意见》等文件,现印发给你们,请结合实际认真贯彻执行。  
附件:
      1.《唐山市物业承接查验指导意见》
      2.《唐山市物业服务企业退出物业项目指导意见》
      3.《唐山市住宅小区物业服务质量综合评价管理办法》
      4.《唐山市物业服务企业信用等级认定工作指导意见》
唐山市住房和城乡建设局
2020年8月7日
附件1.
唐山市物业承接查验指导意见
       第一条为规范我市物业承接查验活动,维护当事人合法权益,根据《物业管理条例》(2018年3月19日修正版)、《物业承接查验办法》(建房〔2010〕165号)、《唐山市物业管理条例》及我市《关于理顺物业管理体制机制加强新时代城市社区治理的实施方案》(唐办〔2019〕39号)等文件精神,结合我市实际,制订本指导意见。
       第二条本指导意见所称物业承接查验,是指建设单位、业主委员会、物业服务企业以及其他物业承接查验主体对物业共用部位、共用设施设备进行检查验收的活动。
       第三条市住房和城乡建设局负责全市物业承接查验活动的指导和监督工作。
       各县(市、区)物业管理行政主管部门负责本行政区域内物业承接查验的指导和监督工作。
       街道(乡镇)负责组织辖区内物业承接查验工作。
       居(村)民委员会具体负责物业承接查验工作。
       第四条新建住宅小区入住前,由街道(乡镇)组织建设单位开展物业承接查验。
       已投入使用、未成立业主大会的物业项目发生物业服务企业更迭时,街道(乡镇)组织物业产权人委托居(村)民委员会开展物业承接查验;已成立业主委员会的,由街道(乡镇)组织业委会开展物业承接查验。
       第五条物业承接查验可以委托物业服务第三方评估机构组织实施。
       物业服务第三方评估机构应当依照法律、法规的规定和委托合同的约定提供专业服务,出具的评估报告应当真实、客观、全面。
       第六条新建住宅小区应当在办理入住手续三十日前到项目所在地街道(乡镇)申请办理物业承接查验;已交付入住的住宅小区,应当在原物业服务企业退出物业项目三十日前到项目所在地街道(乡镇)申请办理物业承接查验。
       街道(乡镇)组织成立物业承接查验小组,小组成员包括:街道(乡镇)、居(村)民委员会、建设单位、物业服务企业、业主代表、物业管理专家等,小组成员人数为不少于七人的单数。
       第七条物业承接查验完成后十日内,物业承接查验各方应当形成物业承接查验报告,并共同签章确认。
       物业承接查验报告应当在物业管理区域公示,公示期不少于七天。
       物业项目接管方应当在物业承接查验完成后三十日内到物业项目所在地街道(乡镇)及县(市、区)物业管理行政主管部门办理物业承接查验备案。
       第八条物业承接查验应移交下列资料:
       (一)竣工总平面图,单体建筑、结构、设备竣工图,配套设施、地下管网工程竣工图等竣工验收资料;
       (二)设施设备的安装、使用和维护保养等技术资料;
       (三)物业质量保修文件和物业使用说明文件;
       (四)物业服务收支情况明细账目;
       (五)共用设施设备清单;
       (六)业主档案;
       (七)公共水、电表度数;
       (八)物业管理用房资料及物业管理必需的资料。
       第九条不移交有关资料,移交方未能按照约定及时解决应当承担的物业共用部位、共用设施设备存在问题的,由项目所在地住房和城乡建设部门责令限期改正;逾期仍不移交有关资料的,按照《物业管理条例》第五十八条规定处理;建设单位不履行保修责任或者不及时处理解决物业质量缺陷、配套设施设备不完善、设施设备技术不达标的,按《唐山市物业管理条例》第七十条规定处理。
       第十条物业承接查验中发生争议的,由属地负责协调解决。
       第十一条本指导意见自2020年10月1日起施行。

附件2.
唐山市物业服务企业退出物业项目指导意见
       第一条为规范物业服务企业退出物业项目,维护业主、物业服务企业的合法权益,依据《物业管理条例》(2018年3月19日修正版)、《唐山市物业管理条例》及我市《关于理顺物业管理体制机制加强新时代城市社区治理的实施方案》(唐办〔2019〕39号)等文件精神,结合本市实际,制定本指导意见。
       第二条物业服务企业退出物业项目应当本着维护社会稳定、保障业主基本生活秩序、依法有序、平稳过渡的原则进行。
       第三条市住房和城乡建设局负责全市物业服务企业退出物业项目的指导和监督工作。
       各县(市、区)物业管理行政主管部门负责本行政区域内物业服务企业退出物业项目的指导和监督工作。
       街道(乡镇)具体负责辖区内物业服务企业退出物业项目的相关工作。
       居(村)民委员会负责协调解决物业服务企业在退出物业项目时出现的问题。
       第四条供水、供电、供气、通信、有线电视等专营服务单位,应当协助街道(乡镇)和有关部门做好物业服务企业退出物业项目的相关工作。
       第五条业主、业主委员会与物业服务企业未能在合同期满三个月前重新签订物业服务合同,或者业主、业主委员会与物业服务企业任何一方决定提前解除(前期)物业服务合同三个月前,应当书面告知街道(乡镇)及物业项目所在地县(市、区)物业管理行政主管部门。
       第六条街道(乡镇)应当在接到书面告知后五日内,在物业管理区域内公示,并指导业主选聘新物业服务企业。
       第七条物业服务企业在退出物业项目三十日前,街道(乡镇)应当组织开展物业承接查验及交接工作。
       第八条原物业服务企业未按要求办理移交的,由街道(乡镇)组织协商解决;协商不成的,双方当事人应当依法提起诉讼或申请仲裁。
       第九条没有选聘新物业服务企业的,街道(乡镇)应当确定应急物业服务单位,维持小区基本服务事项,费用由全体业主承担。
       应急物业服务期间,街道(乡镇)应当组织业主共同选聘新的物业服务企业。
       第十条原物业服务企业不得以业主欠交物业服务费等为由拒绝办理交接。
       第十一条业主、业主委员会或者居(村)民委员会对原物业服务企业提供的帐目有异议的,可以聘请双方共同认可的第三方审计机构进行审计,审计费用可以从共有部分收益中支出。
       原物业服务企业应当积极配合作好审计工作。
       第十二条有下列情形之一的,街道(乡镇)可以直接劝退原物业服务企业:
       (一)由于企业自身原因,导致重大群体上访事件的;
       (二)在重大突发事件中,不服从政府统一指挥的;
       (三)其他影响小区公共安全、妨害业主生命财产安全,经有关部门查证属实的。
       第十三条物业服务企业未履行相关程序擅自撤离物业项目的,或者拒不履行退出程序的,由项目所在地物业管理行政主管部门责令改正,逾期仍不改正的,记入企业诚信档案,作为不良行为记录向社会公布。
       第十四条本指导意见自2020年10月1日起施行。

附件3.
唐山市住宅小区物业服务质量综合评价管理办法
       第一条为规范物业服务行为,建立和完善质价相符的物业服务市场机制,促进物业服务行业健康有序发展,按照《唐山市物业管理条例》(2018年3月19日修正版)、《唐山市物业服务收费管理实施办法》(唐政发〔2016〕28号),及我市《关于理顺物业管理体制机制加强新时代城市社区治理的实施方案》(唐办〔2019〕39号)等文件精神,结合我市实际情况,制定本指导意见。
       第二条物业服务质量综合评价应当遵循属地管理、依法依规、公开透明、注重实效的原则,采取多方参与、综合评定的形式组织开展。
       第三条市住房和城乡建设局负责指导全市住宅小区物业服务质量综合评价工作。
       各县(市、区)物业管理行政主管部门指导本行政区域内住宅小区物业服务质量综合评价工作。
       街道(乡镇)具体负责开展住宅小区物业服务质量综合评价工作。
       第四条综合评价工作开展前,街道(乡镇)应成立评价小组。评价小组成员一般应由街道(乡镇)、县(市、区)物业管理行政主管部门、居(村)民委员会、业主委员会(业主代表)和物业服务行业专家组成,也可以邀请“两代表、一委员”参与。
       评价小组组长应由街道(乡镇)工作人员担任。
       第五条综合评价采取街道(乡镇)组织考核评价和专业机构评价并行的方式,总分100分。其中,街道(乡镇)组织考核评价占权重的60%,专业机构评价占权重的40%。
       第六条街道(乡镇)组织考核评价内容为:物业服务合同和企业公开承诺及相关制度履行情况、物业服务投诉问题处理情况、小区现场检查情况、业主评价情况,每项内容权重占25%。考核完成后,由街道(乡镇)负责组织出具考核评价报告。
       第七条业主评价覆盖率不低于《唐山市普通住宅小区物业服务等级标准》相对应的物业服务等级规定的服务工作调查综合覆盖率的标准。
       提倡业主运用互联网新技术进行业主评价。
       第八条县(市、区)物业管理行政主管部门结合唐山市物业服务行业协会指导有资格的专业机构,依据《唐山市物业管理条例》《唐山市物业服务收费管理实施办法》等政策法规和《(前期)物业服务合同》约定,根据物业管理单位的实际服务情况进行专业评价,并形成专业技术评价报告。
       第九条街道(乡镇)应当将综合评价结果在小区内公示,公示期不少于7天。
       县(市、区)物业主管部门将评价结果录入物业服务企业信用信息管理系统。
       第十条街道(乡镇)应监督物业管理单位对存在的服务问题限期进行整改,整改期限最长不超过一个月。
       (一)综合评价在80分(含80分)以上的,由项目物业管理单位自行整改,整改结果报街道(乡镇)和居(村)民委员会,并在物业管理区域显著位置公示。
       (二)综合评价在60-80分(不含80分)的,由街道(乡镇)和居(村)民委员会监督物业管理单位完成整改,并复核。对拒不整改或整改后未达到要求的,由街道(乡镇)指导业主(业委会、居委会、村委会)降低物业服务收费等级,并在物业管理区域内公示。
       (三)综合评价在60分以下(不含60分)的,由街道(乡镇)指导业主(业委会、居委会、村委会)降低物业服务收费等级。并由街道(乡镇)及县(区、市)物业主管部门列为重点检查对象监督整改。
       对拒不整改或整改后未达到整改要求的,组织召开业主大会表决重新选聘物业服务企业。
       第十一条有下列情形之一的,不予评价,由街道(乡镇)组织召开业主大会表决更换物业服务企业。
       (一)挪用、骗取、套取住宅专项维修资金,受到行政处罚的;
       (二)近12个月因以下违法行为之一,累计受到行政处罚2次及以上的:
       1.擅自将一个物业服务区域内的全部物业服务业务一并委托给他人的;
       2.未经业主大会同意,物业服务企业擅自改变物业管理用房用途的;
       3.擅自改变物业管理区域内按照规划建设的公共建筑和共用设施用途的,或者擅自占用、挖掘物业管理区域内道路、场地,损害业主共同利益的,或者擅自利用物业共用部位、共用设施设备进行经营的。
       (三)拒不执行人民法院生效判决、裁决或者各级物业及其他主管部门行政处罚的,或者被各级物业及其他主管部门通报后逾期拒不履行相关义务的;
       (四)因民事纠纷擅自采取强制措施给业主断水、断电或限制业主出入、乘坐电梯,经项目所在地县级以上主管部门或街道办事处(乡镇政府)协调后仍不改正,被主管部门通报的;
       第十二条本办法自2020年10月1日起施行。

附件
住宅小区服务质量评分表
89d3a485ab4ebf99c783216d7365a852.jpg
efb6c470d74c6ea3b56271f7ba95b79e.jpg
附件4.
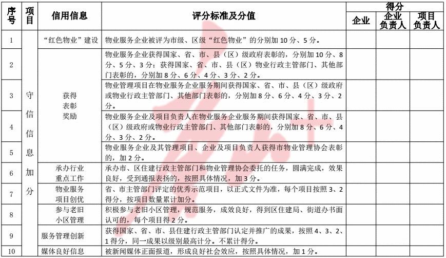
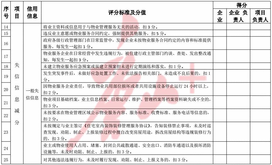
唐山市物业服务企业信用等级认定工作指导意见
       为规范物业企业经营服务行为,提高物业企业服务质量,促进我市物业服务行业健康有序发展,维护业主权益,按照《河北省住房城乡建设行业信用信息管理办法》(冀政法改〔2019〕5号)、《河北省房地产企业严重失信名单管理暂行办法》(冀政法改〔2019〕8号),及我市《关于理顺物业管理体制机制加强新时代城市社区治理的实施方案》(唐办〔2019〕39号)等文件精神,结合我市实际,制定本指导意见。
一、有关要求
       (一)市住建局负责监督指导全市物业服务企业信用信息管理及认定工作。
       (二)各县(市、区)住建行政主管部门负责本行政区域内物业服务企业信息的采集、确认、上报。
       (三)街道(乡镇)、居(村)民委员会应当协助开展信用信息的采集核实工作。
       (四)物业服务企业应当做好企业信用信息和在管物业项目基本信息等填报工作,配合相关部门做好信用信息的核实工作。
二、信用信息
       物业服务企业信用信息,主要包括物业服务企业及项目负责人基础信息、守信信息和失信信息三类。
       (一)物业企业及项目负责人基础信息
       1.企业基础信息:企业名称、统一社会信用代码、企业法定代表人、成立时间、经营范围、企业及项目党组织建设情况、联系方式等内容。
       2.物业服务企业人员信息:主要包括各类从业人员基本情况等。
       3.物业服务项目信息:主要包括物业服务合同、服务标准、收费标准等。
       4.物业服务企业经营状况:主要包括主营收入、其他收入、盈利状况等。
       5.项目负责人基础信息:个人基本情况、从业情况记录、职业教育培训及继续教育记录其他法定征信记录等情况。
       (二)守信信息
       物业服务企业、项目负责人、其他从业人员在从事物业服务活动中受到奖励和表彰的信息,主要包括:
       1.受到县(市、区)级及以上党委奖励、表彰的;
       2.受到县(市、区)级及以上政府或者市物业及相关行政主管部门、行业协会的奖励、表彰的;
       3.承办市级及以上政府及相关行政主管部门、行业协会委托的任务,并圆满完成,取得良好效果,受到通报表扬的;
       4.企业经营管理创新成果受到市级及以上政府及相关行政主管部门、行业协会表彰的;
       5.其他具有合法效力的材料,经市级及以上政府及相关行政主管部门、行业协会认可的。
       (三)失信信息
       失信信息包括一般失信行为信息和严重失信行为信息。
       一般失信行为信息包括:
       1.人民法院、仲裁机构生效的裁判文书,确认物业服务企业违反物业管理法律法规、合同约定,因过错承担责任的情况;
       2.不履行物业服务合同、破坏物业行业市场秩序、违反行业自律等行为;
       3.市级及以上政府(各级人民政府)及(或)相关行政主管部门、行业协会认定的违反物业管理法律法规禁止性规定的其他违法违规行为。
       严重失信行为信息包括:
       1.物业服务合同终止后拒不退出物业管理区域,或者退出时未按照规定办理交接手续和移交资料的;
       2.挪用、骗取、套取住宅专项维修资金,受到行政处罚的;
       3.近12个月因以下违法行为之一,累计受到行政处罚2次及以上的:
       (1)擅自将一个物业服务区域内的全部物业服务业务一并委托给他人的;
       (2)未经业主大会同意,物业服务企业擅自改变物业管理用房用途的;
       (3)擅自改变物业管理区域内按照规划建设的公共建筑和共用设施用途的;
       (4)擅自占用、挖掘物业管理区域内道路、场地,损害业主共同利益的;
       (5)擅自利用物业共用部位、共用设施设备进行经营的.
       4.经司法机关或行政机关确认因物业服务企业全部责任或主要责任发生重大安全事故的;
       5.拒不执行人民法院生效判决、裁决或者各级物业及其他主管部门行政处罚的,或者被各级物业及其他主管部门通报后逾期拒不履行相关义务的;
       6.因民事纠纷擅自采取强制措施给业主断水、断电或限制业主出入、乘坐电梯,经项目所在地县级以上主管部门或街道办事处(乡镇政府)协调后仍不改正,被主管部门通报的;
       7.不履行法定责任或合同义务,严重损害业主或使用人权益,引发重大负面舆情或群体性事件,在社会上造成恶劣影响,被有关部门通报的;
       8.市级及以上政府及(各级人民政府或)相关行政主管部门、行业协会认定的违反物业管理法律法规禁止性规定的其他严重违法违规行为。
三、信用等级
       物业服务企业信用等级由高到低划分为AAAAA级(优秀)、AAAA级(良好)、AAA级(合格)、D级(不合格)四个等级。
       未从事物业服务活动的物业企业,不作信用等级认定。
       物业服务企业具有严重失信行为信息之一的,直接认为不合格企业,同时列入黑名单。
四、认定原则
       物业服务企业信用等级认定,遵循公开、公平、公正原则。
五、认定规则
       (一)信用等级认定基本分为100分,实行加减分制。
       (二)物业服务企业信用得分在100分及以上的为优秀;信用得分在85分及以上100分以下的为良好;信用得分在85分以下,60分及以上的为合格;信用得分在60分以下的为不合格。
       物业服务企业及项目负责人与其负责的企业或项目同步评定,同时载入企业和个人信用信息档案。
       市住房和城乡建设局负责制定具体评分办法,详见附件《唐山市物业服务企业信用等级认定评分细则》。
六、认定周期:一年
七、结果运用
       建立守信激励和失信惩戒机制。
       (一)对于优秀、良好的企业,在同等条件下可以依法采取下列激励措施:
       1.纳入《唐山市物业服务供应商名录》;
       (1)在开发建设单位或业主大会、业主委员会组织的物业服务招投标活动中加五分;
       (2)可以参加开发建设单位组织的邀请招标;
       (3)参加省、市级标准化示范项目创建活动;
       (4)在省、市级信用等级认定活动中予以加分。
       2.项目创优评先时优先考虑;
       3.企业及项目负责人在评选物业管理专家、先进工作者时优先考虑;
       (二)对于不合格企业采取以下措施:
       1.不授予该企业及法定代表人、相关负责人和执(从)业人员有关荣誉称号,限制其参加各种评比活动;
       2.将其列入重点监督检查名录;
       3.告知省、市、县(市、区)公共资源交易机构和相应财政管理部门,建议依法取消或限制其参与政府采购资格;
       4.限制其参加本市物业服务行业招投标活动;
       5.建议业主大会、业主委员会或者居委会组织召开业主大会,讨论降低收费标准(同附件3降级的处理程序)或者予以辞退。
八、本指导意见自2020年10月1日起施行。

附件:
唐山市物业服务企业信用等级评定评分细则
488ff747c2adc6e64554a4b3c51cf024.jpg
1e8f830a262229b8fe8e1084f92cdf49.jpg
40b252dec628dfc83994a528e4dc0836.jpg
1c28596b9289e4b572684235d14031c8.jpg
2796fe18a340d10b21c8833abd6c5df9.jpg
f5a4d5fb0a75fe4395d527e477a1ba44.jpg
54bd8deee4a70fb6d5de6fd9fc865d58.jpg
e40ed87d5c60b3705f47b587397a275e.jpg
来源:中国唐山
返回列表 使用道具 举报
条评论
您需要登录后才可以回帖 登录 | 立即注册
相关推荐
©2001-2021 唐山信息港 http://www.tsxxg.com冀ICP备2026004523号
首页联系我们客服微信:14369595Comsenz Inc.