唐山路南、古冶、曹妃甸区发布20则征地公告!
唐山信息港 发表于:2020-11-17 07:13 复制链接 看图 发表新帖
阅读数:4790
  近日,中国唐山网站发布多条征地公告,涉及唐山路南、古冶、曹妃甸等地:
  唐山市2020年度第91批次征地补偿安置公告
  唐山市2020年度第93批次征地补偿安置公告
  2020年度第53批次征地启动公告
  2020年80批次征地补偿安置公告
  详情如下:

唐山市2020年度第91批次征地补偿安置公告
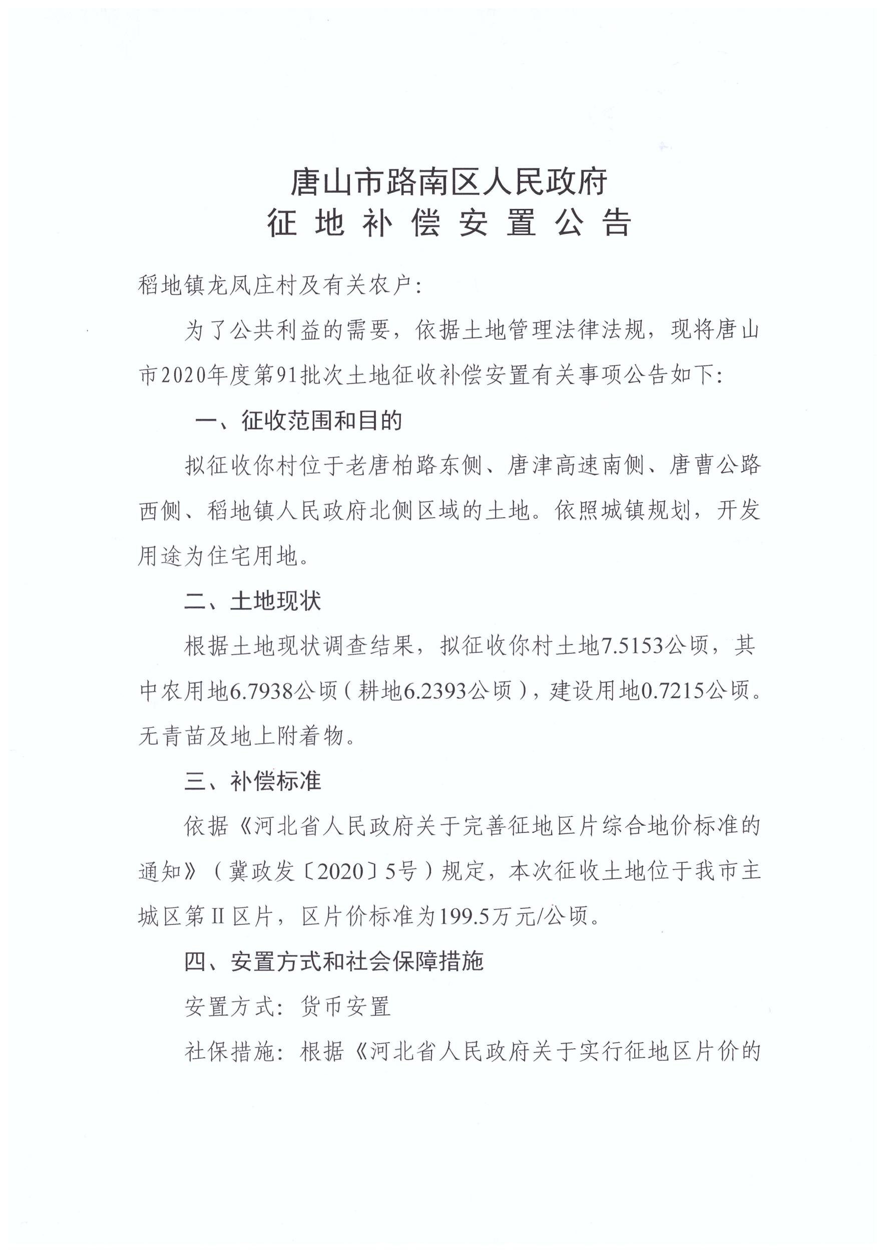
稻地镇龙凤庄村
  征收范围:位于老唐柏路东侧、唐津高速南侧、唐曹公路西侧、稻地镇人民政府北侧区域的土地
  开发用途:住宅用地
  似征收土地:7.5153公顷
  补偿标准:区片价标准为199.5万元/公顷
  安置方式:货币安置
12240338_295934.jpg
12240339_963674.jpg
唐山市2020年度第93批次征地补偿安置公告
稻地镇龙凤庄村
  征收范围:位于老唐柏路东侧、唐津高速南侧、唐曹公路西侧、稻地镇人民政府北侧区域的土地
  开发用途:交通运输用地
  似征收土地:0.9567公顷
  补偿标准:区片价标准为199.5万元/公顷
  安置方式:货币安置
12240340_745415.jpg
12240341_158174.jpg
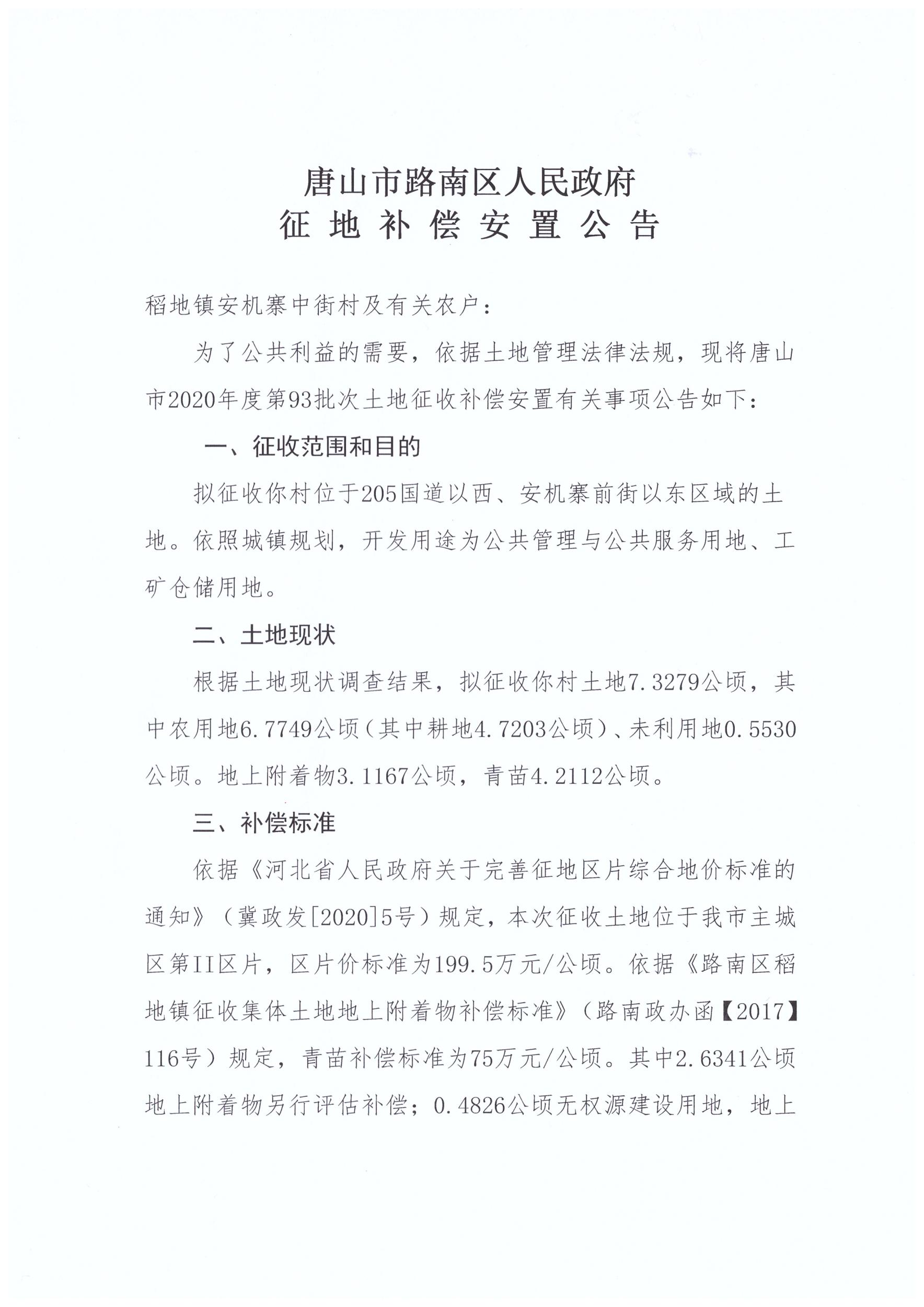
稻地镇安机寨前街村
  征收范围:位于205国道以西、安机寨中街以东区域的土地
  开发用途:公共管理与公共服务用地、工矿仓储用地
  似征收土地:9.6261公顷
  补偿标准:区片价标准为199.5万元/公顷
  安置方式:货币安置
12240342_916339.jpg
12240343_832026.jpg
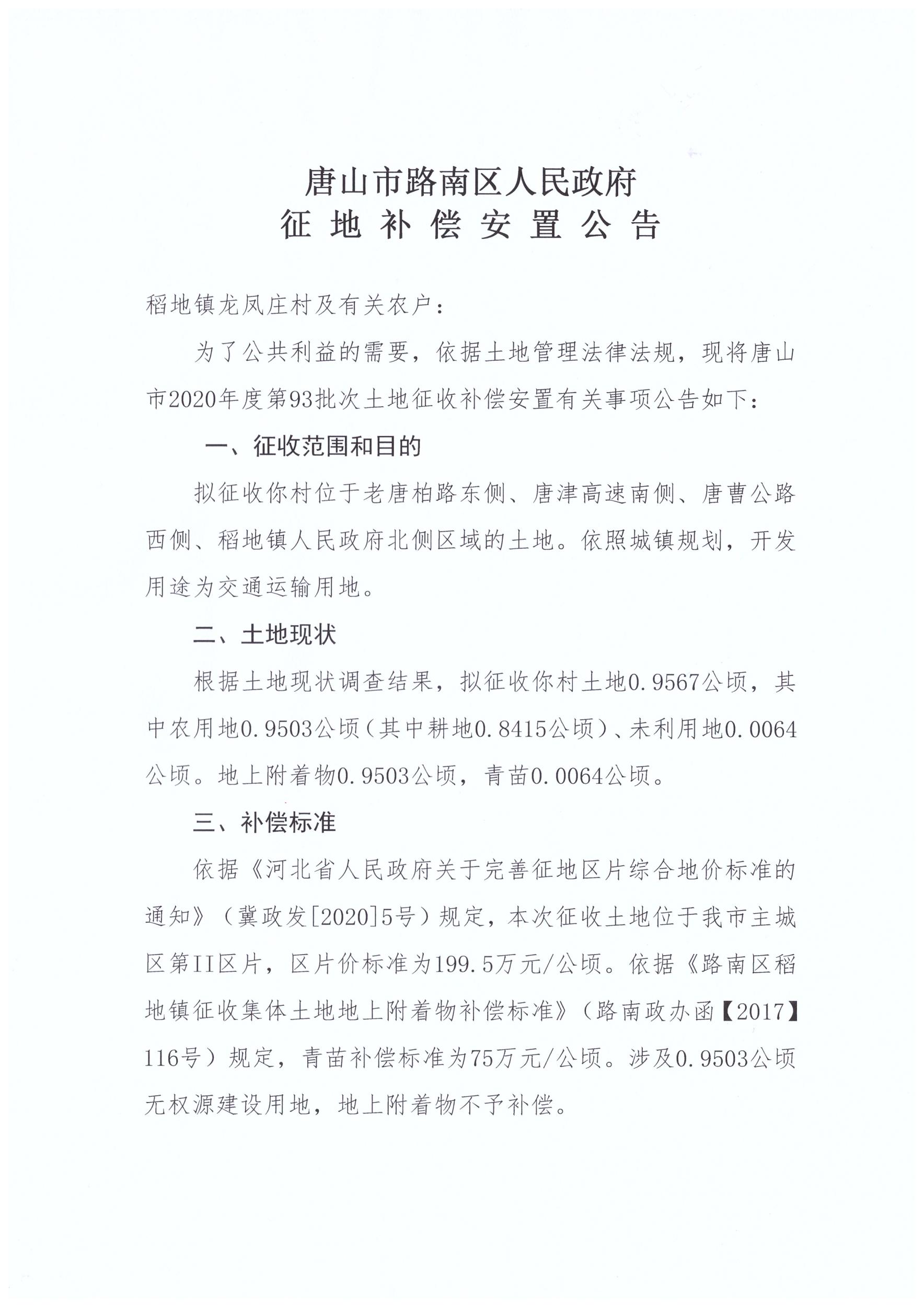
稻地镇安机寨中街村
  征收范围:位于205国道以西、安机寨中街以东区域的土地
  开发用途:公共管理与公共服务用地、工矿仓储用地
  似征收土地:7.3279公顷
  补偿标准:区片价标准为199.5万元/公顷
  安置方式:货币安置
12240344_017247.jpg
12240345_850664.jpg
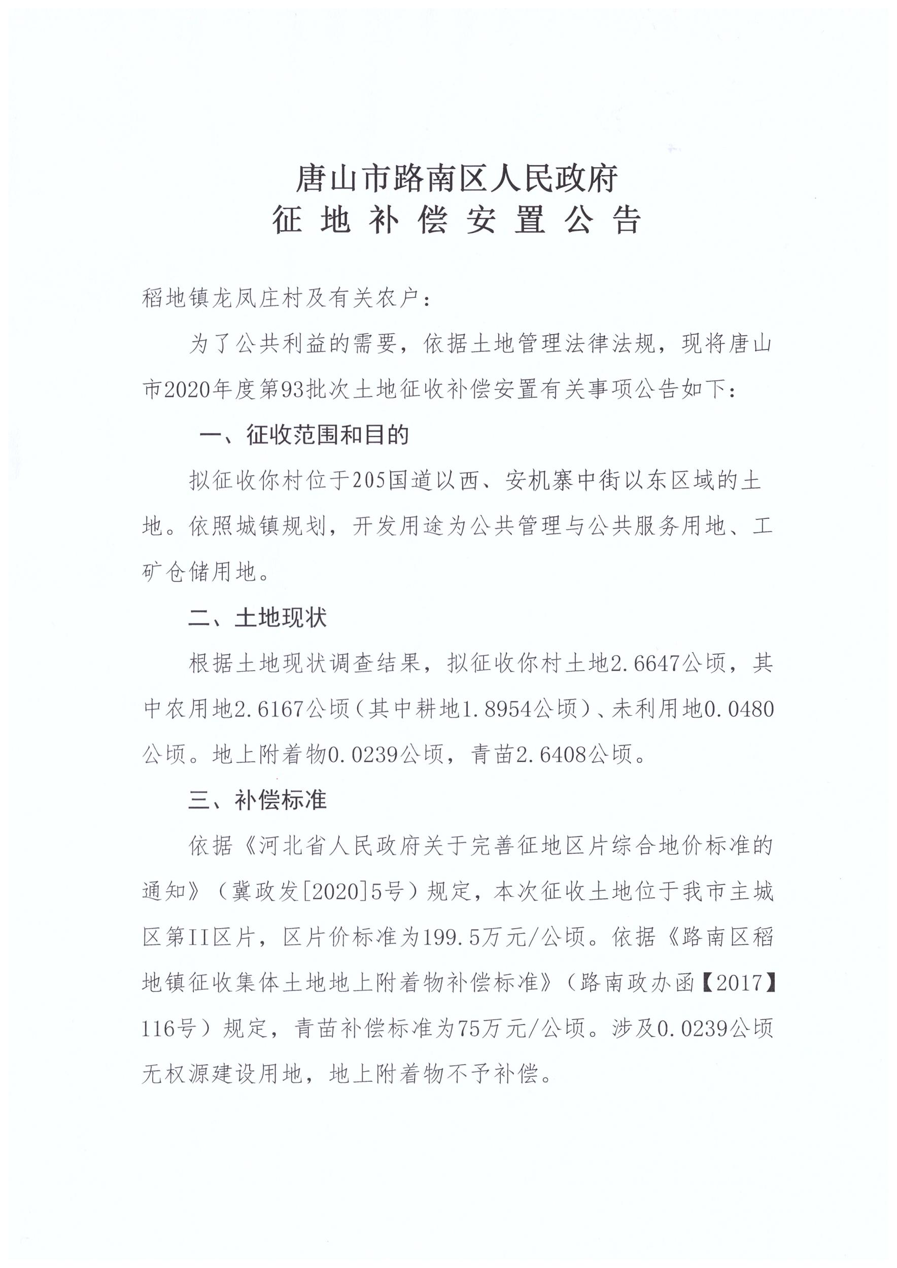
稻地镇龙凤庄村
  征收范围:位于205国道以西、安机寨中街以东区域的土地
  开发用途:公共管理与公共服务用地、工矿仓储用地
  似征收土地:2.6647公顷
  补偿标准:区片价标准为199.5万元/公顷
  安置方式:货币安置
12240346_901984.jpg
12240347_124023.jpg
2020年度第53批次征地启动公告

曹妃甸区滨海镇张中街村
  征收范围:位于开放路东侧、荣福道南侧、世纪路西侧、荣华道北侧的土地
  征收面积:约0.3841公顷
  开发用途:工矿仓储用地
12240348_767963.jpg
曹妃甸区滨海镇张北街村

  征收范围:位于开放路东侧、荣福道南侧、世纪路西侧、荣华道北侧的土地
  征收面积:约0.6830公顷
  开发用途:工矿仓储用地
12240349_953889.jpg
曹妃甸区滨海镇张北街村

  征收范围:位于开放路东侧、荣福道南侧、世纪路西侧、荣华道北侧的土地
  征收面积:约3.6692公顷
  开发用途:工矿仓储用地
12240350_262813.jpg
曹妃甸区滨海镇尖坨子村

  征收范围:位于化工路东侧、荣业道南侧、荣华道北侧的土地
  征收面积:约0.3859公顷
  开发用途:工矿仓储用地
12240351_669892.jpg
曹妃甸区滨海镇张中街村

  征收范围:位于化工路东侧、荣业道南侧、荣华道北侧的土地
  征收面积:约3.6236公顷
  开发用途:工矿仓储用地
12240352_986701.jpg
曹妃甸区滨海镇张北街村

  征收范围:位于开放路东侧、荣业道南侧、世纪路西侧的土地
  征收面积:约1.2108公顷
  开发用途:工矿仓储用地
12240353_396342.jpg
曹妃甸区滨海镇张北街村

  征收范围:位于开放路东侧、荣业道南侧、世纪路西侧的土地
  征收面积:约2.8241公顷
  开发用途:工矿仓储用地
12240355_999765.jpg
曹妃甸区滨海镇张中街村

  征收范围:位于开放路东侧、荣业道南侧、世纪路西侧的土地
  征收面积:约1.2604公顷
  开发用途:工矿仓储用地
12240356_521938.jpg
曹妃甸区滨海镇张北街村

  征收范围:位于化纤路东侧、荣业道南侧、开放路西侧的土地
  征收面积:约6.3517公顷
  开发用途:工矿仓储用地
12240357_435756.jpg
曹妃甸区滨海镇中街村

  征收范围:位于世纪路东侧、兴达道北侧、沿海公路地南侧的土地
  征收面积:约0.2346公顷
  开发用途:工矿仓储用地
12240358_992818.jpg
2020年80批次征地补偿安置公告

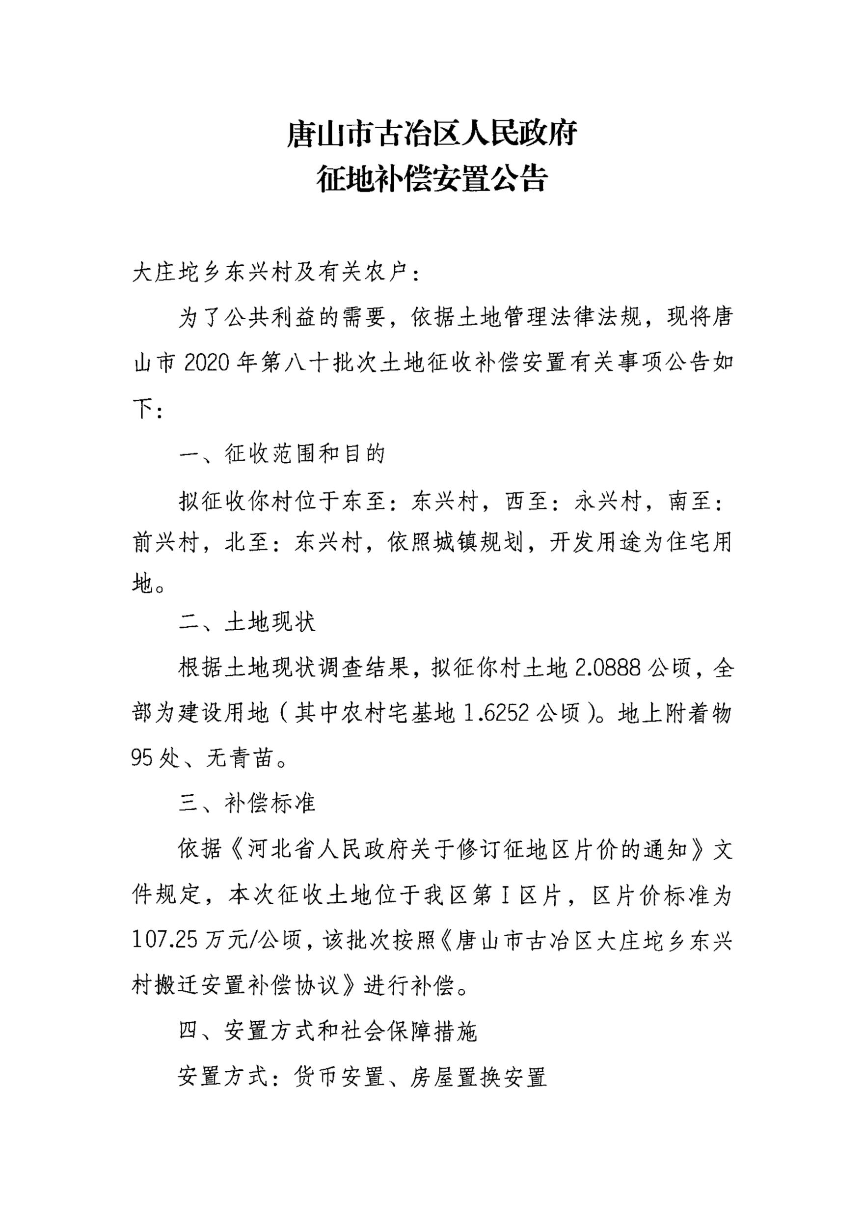
大庄坨乡东兴村

  征收范围:位于东至东兴村,西至永兴村,南至东兴村,北至东兴村
  开发用途:住宅用地
  征收面积:拟征0.0029公顷
  补偿标准:区片标准为107.25万元/公顷
  安置方式:货币安置、房屋置换安置
12240359_637088.jpg
12240360_304378.jpg
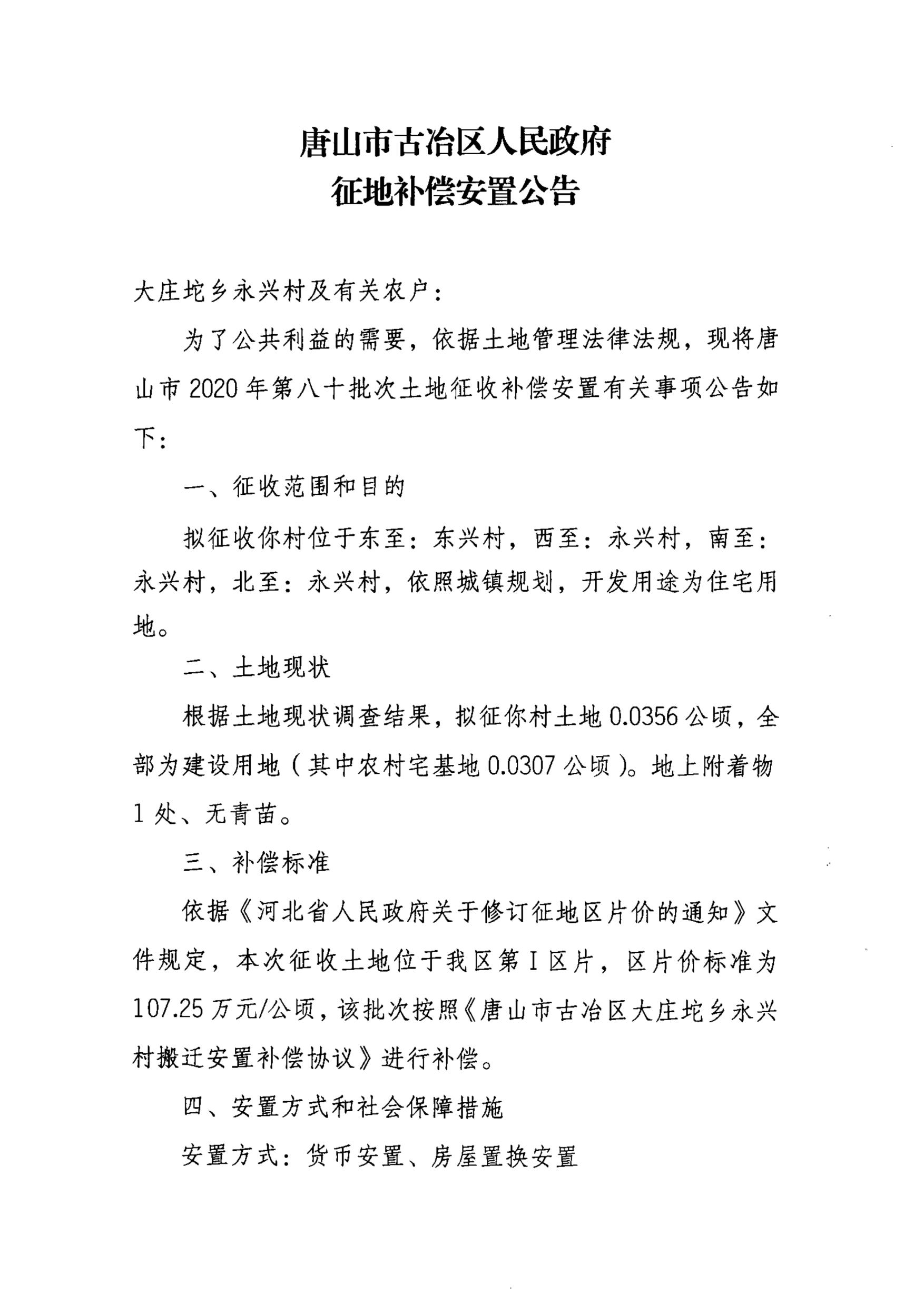
大庄坨乡永兴村

  征收范围:位于东至东兴村,西至永兴村,南至永兴村,北至永兴村
  开发用途:住宅用地
  征收面积:拟征0.0356公顷
  补偿标准:区片标准为107.25万元/公顷
  安置方式:货币安置、房屋置换安置
12240362_739486.jpg
12240363_166907.jpg
大庄坨乡前兴村

  征收范围:位于东至前兴村,西至永兴村,南至前兴村,北至永兴村
  开发用途:住宅用地
  征收面积:拟征1.6160公顷
  补偿标准:区片标准为107.25万元/公顷
  安置方式:货币安置、房屋置换安置
12240364_919847.jpg
12240365_827084.jpg
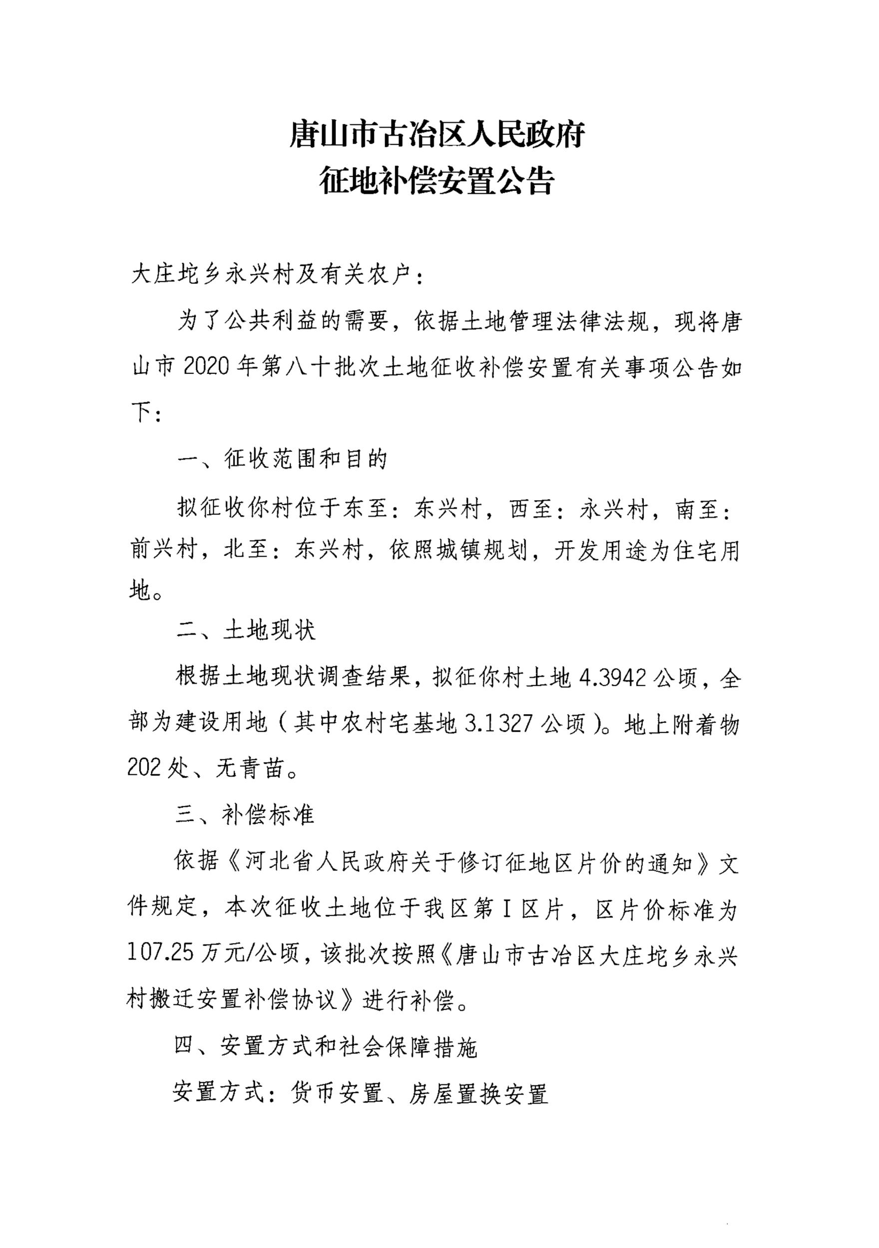
大庄坨乡永兴村

  征收范围:位于东至东兴村,西至永兴村,南至前兴村,北至东兴村
  开发用途:住宅用地
  征收面积:拟征4.3942公顷
  补偿标准:区片标准为107.25万元/公顷
  安置方式:货币安置、房屋置换安置
12240366_026097.jpg
12240367_855284.jpg
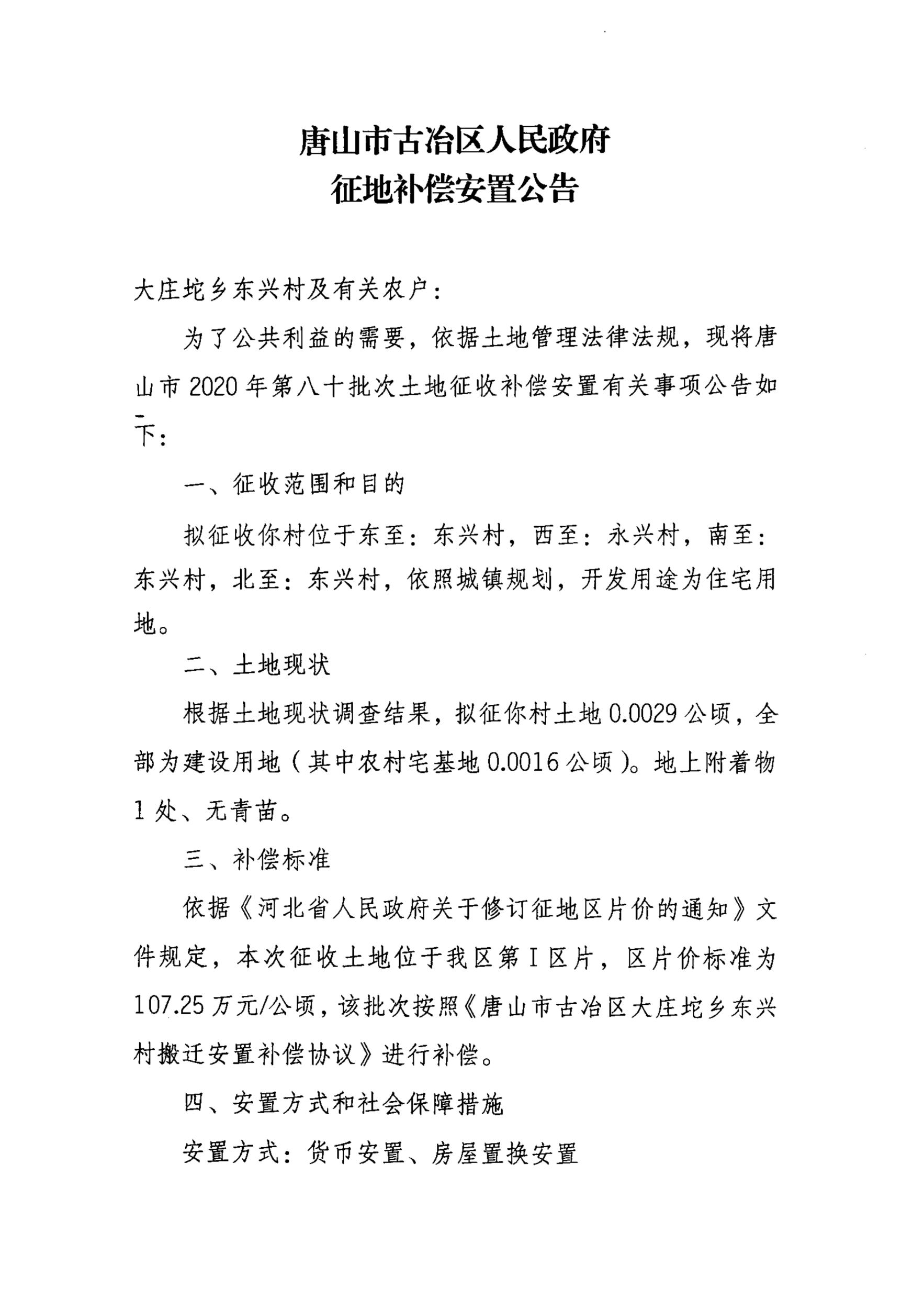
大庄坨乡东兴村

  征收范围:位于东至东兴村,西至永兴村,南至前兴村,北至东兴村
  开发用途:住宅用地
  征收面积:拟征2.0888公顷
  补偿标准:区片标准为107.25万元/公顷
  安置方式:货币安置、房屋置换安置
12240368_898127.jpg
12240369_115235.jpg
返回列表 使用道具 举报
条评论
您需要登录后才可以回帖 登录 | 立即注册
相关推荐
©2001-2021 唐山信息港 http://www.tsxxg.com冀ICP备2026004523号
首页联系我们客服微信:14369595Comsenz Inc.