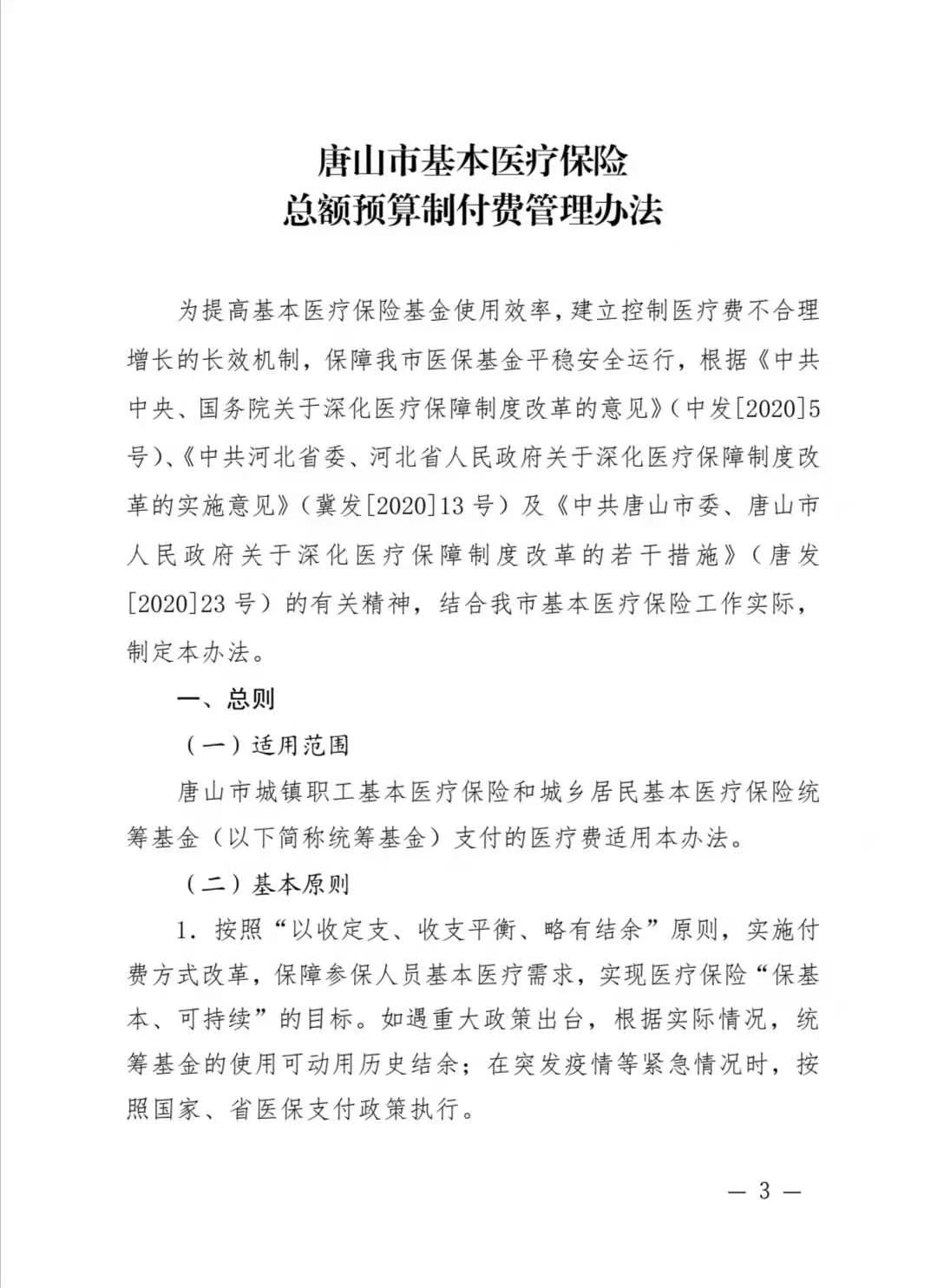
唐山市印发关于基本医疗保险总额预算制付费管理办法的通知
唐山信息港 发表于:2021-2-1 11:30 复制链接 看图 发表新帖
阅读数:4498
af6da7c358d15d629687c2a954fca764.jpg
a7d5a80df14e1c3439a8670125b8cc18.jpg
c31e19727f7d95b89c37745240032ab3.jpg
c4d70734236ba044c4ae65f7dcffc1d7.jpg
7c783a1a44dd4cb33d9facb65ff3a9e5.jpg
8198e2247922e810d013b1b89a7d3ee6.jpg
864eefcefb9c3e04e57c4ee39821eebc.jpg
ba6118f6c447d069d6653eb272aef5dd.jpg
63682c0af386e15dbbdccc9339e8bbe5.jpg
22935fa12b17a9152f93e6edb7eaac43.jpg
be5a97711b0e4d215f1c9d5d8d590ce3.jpg
eda818f4723cf54a2575b72182b33093.jpg
2a26299b060c6fbcafa015a545ec7e98.jpg
6fd443601611c02761927bc74edd5f7c.jpg
返回列表 使用道具 举报
条评论
您需要登录后才可以回帖 登录 | 立即注册
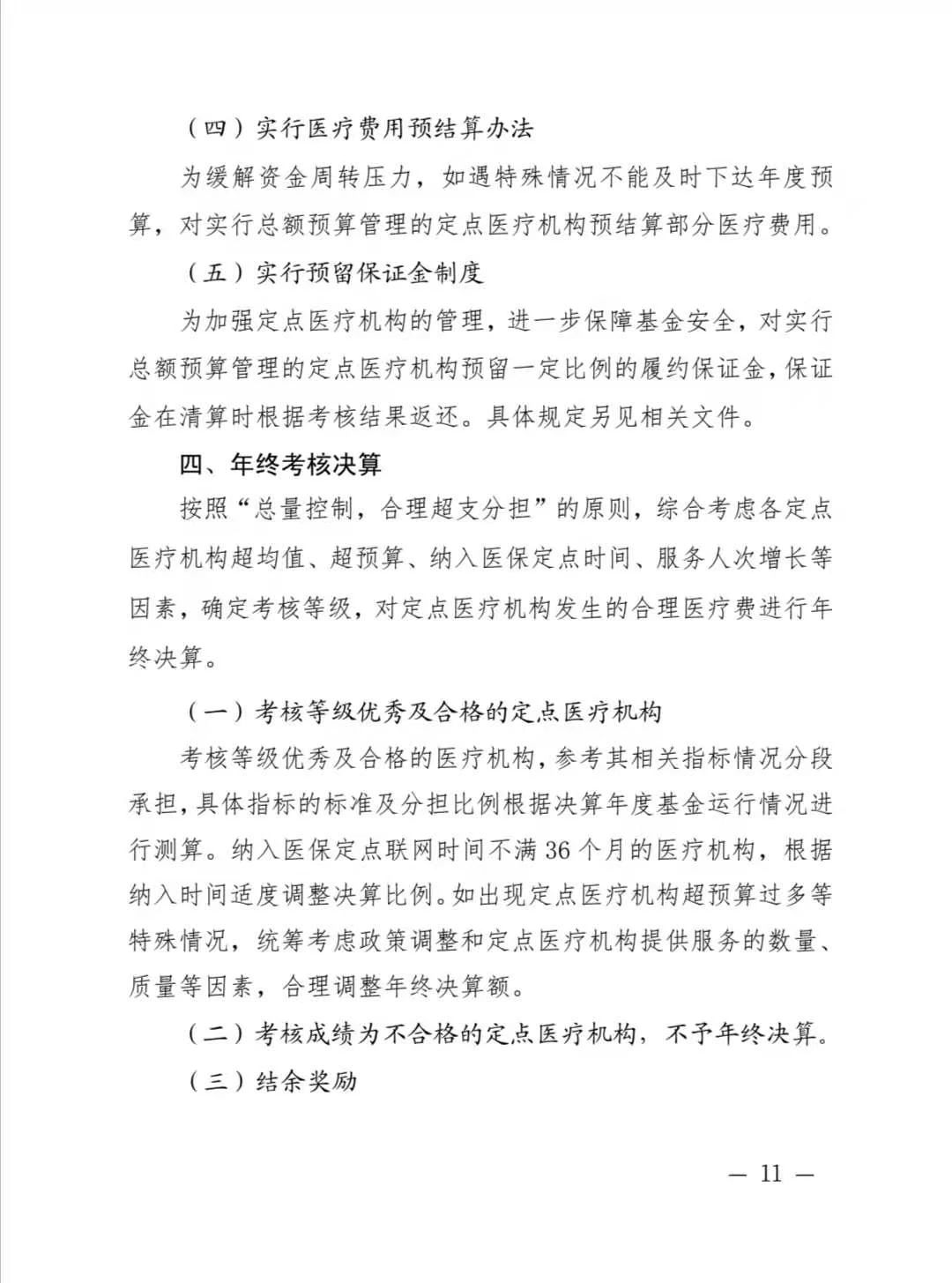
相关推荐
©2001-2021 唐山信息港 http://www.tsxxg.com冀ICP备2026004523号
首页联系我们客服微信:14369595Comsenz Inc.