今天!唐山市2021年民心工程任务分解表公布!
唐山信息港 发表于:2021-2-9 21:23 复制链接 看图 发表新帖
阅读数:6284
唐山市人民政府办公室
关于印发《唐山市2021年民心工程任务分解表》的通知
唐政办字〔2021〕12号
各县(市)、区人民政府、开发区(管理区)管委会,市政府有关部门,市直有关单位:
       2021年20项民心工程项目经过市第十五届人代会第六次会议审议通过,以市委市政府名义印发,请各单位按要求抓好工作落实。同时,市人代会票决后余下的3项候选项目(青少年脊柱健康关爱工程、城镇既有住宅燃气安全保护装置加装工程、三女河机场候机楼改造工程),同样关系民生民心,也作为民心工程的重点项目,一并推进落实。
       各责任单位要结合实际制定具体实施方案和更详细的责任清单,按照“五个一”推进机制,责任到岗到人,明确时间节点,挂图作战,倒排工期,抢时间、赶进度;市委市政府督查室将组织专项督查,及时通报进展情况,确保各项目标任务圆满完成,兑现市委市政府的庄严承诺,以优异成绩庆祝中国共产党成立100周年。
附件:
唐山市2021年民心工程任务分解表
唐山市人民政府办公室
2021年2月8日
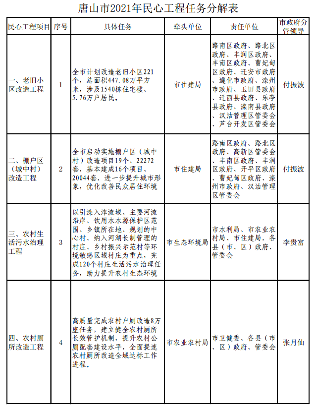
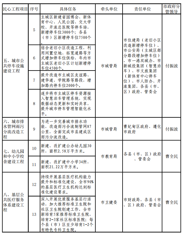
唐山市2021年民心工程任务分解表
c01e7112d5c82dfb3a15d55367fdbfd6.png
5499958e4dfb2b51cee211afea7147f4.png
907e4babea193addb6f5785e161d84f4.png
7c6f0960fcb1273f56e0fb7cfc290b4e.png
54291281b90073b8b039321a322015cf.png
ea981fdb2f421482c15c3ebfd3708dbb.png
来源:中国唐山
返回列表 使用道具 举报
条评论
您需要登录后才可以回帖 登录 | 立即注册
相关推荐
©2001-2021 唐山信息港 http://www.tsxxg.com冀ICP备2026004523号
首页联系我们客服微信:14369595Comsenz Inc.