唐山发布进一步加严源头减排的通知!涉及9地17家钢厂......
唐山信息港 发表于:2021-2-17 14:03 复制链接 看图 发表新帖
阅读数:5037
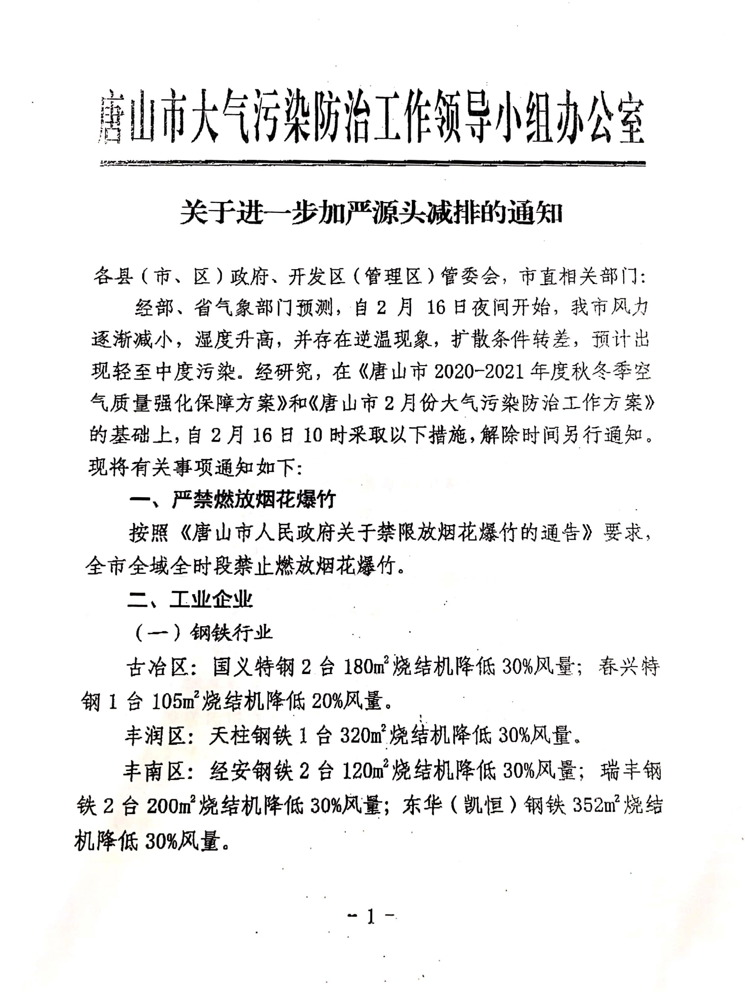
唐山市大气污染防治工作领导小组办公室
关于进一步加严源头减排的通知
各县(市、区)政府、开发区(管理区)管委会,市直相关部门:
       经部、省气象部门预测,自2月16日夜间开始,我市风力逐渐减小,湿度升高,并存在逆温现象,扩散条件转差,预计出现轻至中度污染。经研究,在《唐山市2020-2021年度秋冬季空气质量强化保障方案》和《唐山市2月份大气污染防治工作方案》的基础上,自2月16日10时采取以下措施,解除时间另行通知。现将有关事项通知如下:
一、严禁燃放烟花爆竹
       按照《唐山市人民政府关于禁限放烟花爆竹的通告》要求,全市全域全时段禁止燃放烟花爆竹。
二、工业企业
(一)钢铁行业
古冶区:国义特钢2台180㎡烧结机降低30%风量;春兴特钢1台105㎡烧结机降低20%风量。
丰润区:天柱钢铁1台320㎡烧结机降低30%风量。
丰南区:经安钢铁2台120㎡烧结机降低30%风量;瑞丰钢铁2台200㎡烧结机降低30%风量;东华(凯恒)钢铁台352㎡烧结降低30%风量。
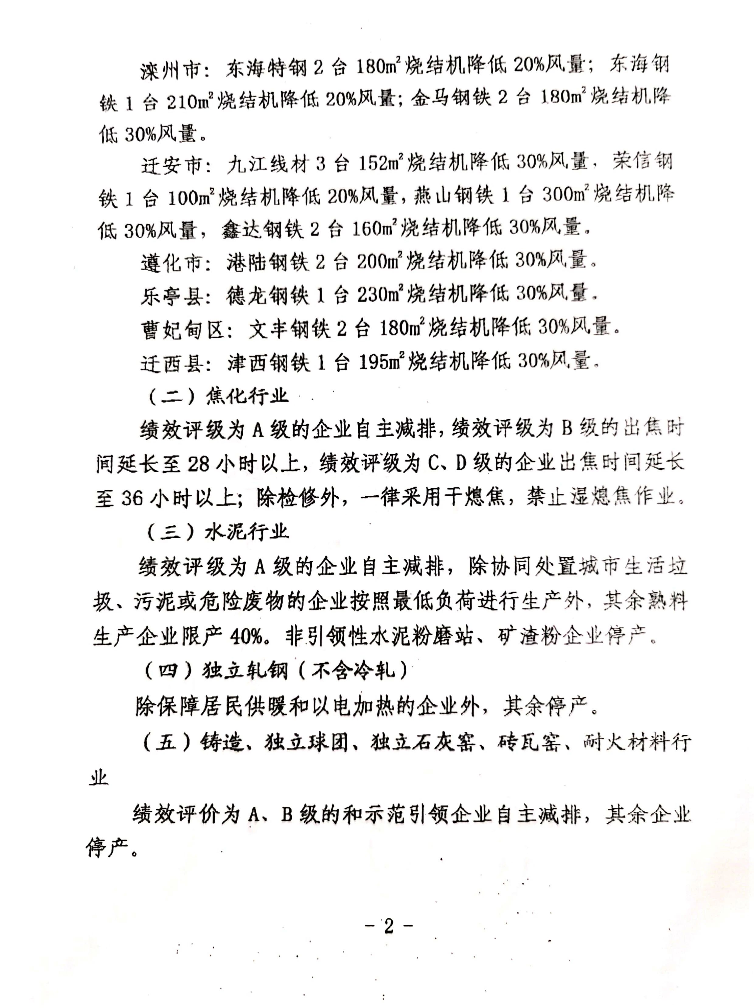
滦州市:东海特钢2台180㎡烧结机降低20%风量;东海钢铁1台210㎡烧结机降低20%风量;金马钢铁2台180㎡烧结机降低30%风量。
迁安市:九江线材3台152㎡烧结机降低30%风量,荣信钢铁1台100㎡烧结机降低20%风量,燕山钢铁1台300㎡烧结机降低30%风量,鑫达钢铁2台160㎡结机降低30%风量。
遵化市:港陆钢铁2台200㎡烧结机降低30%风量。
乐亭县:德龙铁1台230㎡烧结机降低30%风量。
曹妃甸区:文丰钢铁2台180㎡烧结机降低30%风量。
迁西县:津西钢铁1台195㎡结机降低30%风量。
(二)焦化行业
       绩效评级为A级的企业自主减排,绩效评级为B级的出焦时间延长至28小时以上,绩效评级为C、D级的企业出焦时间延长至36小时以上;除检修外,一律采用干熄焦,禁止湿熄焦作业。
(三)水泥行业
       绩效评级为A级的企业自主减排,除协同处置城市生活垃圾、污泥或危险废物的企业按照最低负荷进行生产外,其余熟料生产企业限产40%,非引领性水泥粉磨站、矿渣粉企业停产。
(四)独立轧钢(不含冷轧)
       除保障居民供暖和以电加热的企业外,其余停产。
(五)铸造、独立球团、独立石灰窑、砖瓦窑、耐火材料行业
       绩效评价为A、B级的和示范引领企业自主减排,其余企业停产。
       对保障新冠肺炎疫情防控物资的生产企业要开辟绿色通道,在确保污染防治设施有效运行、严格落实污染防治措施的情况下,应充分保障正常生产,鼓励企业自主减排,坚决防止“一刀切”。
三、面源
1.矿山、沙石料厂、石材厂、石板厂停产停运。
2.除重点工程和民生工程外,其余施工工地停工;露天堆放的散装物料全部严密苫盖;冷冻期对裸露地块(非道路区域)停工工地、矿山进行洒水封冻,非冷冻期增加洒水频次。
3.全市全域全时段严禁露天焚烧;完成“双代”的区域严禁销售、使用各类燃煤。
四、移动源
       京唐港和曹妃甸港(包括民企码头)日出车辆减少50%;钢铁、焦化、水泥、电力等重点企业日进车辆减少50%,有供暖任务的企业最大限度减少日进出车辆。
       各县(市、区)政府、各开发区(管理区)管委会主要负责同志要亲自部署,严密组织开展夜查,确保加严措施落实到位,并将检查情况以图片和文字的形式实时在“唐山环保综合指挥中心工作群”反馈。
唐山市大气污染防治工作领导小组办公室
2021年2月16日
ed10ee272932951ca4f00589bb1731f5.jpg
3d73ae332bf9d7fb8625e0d6a73887aa.jpg
503cf2d5cbcdfc3bc2f51757ac1c884f.jpg
来源:唐山市大气污染防治工作领导小组办公室
返回列表 使用道具 举报
条评论
您需要登录后才可以回帖 登录 | 立即注册
相关推荐
©2001-2021 唐山信息港 http://www.tsxxg.com冀ICP备2026004523号
首页联系我们客服微信:14369595Comsenz Inc.