河北省交管局发布“五一”假期交通安全预警
唐山信息港 发表于:2021-4-30 05:05 复制链接 看图 发表新帖
阅读数:4138

       “五一”小长假正值外出旅游的黄金时节,全国将迎来道路出行高峰,交通流量大幅攀升,给道路交通安全畅通带来巨大压力,道路交通安全风险加大。河北省公安厅交通管理局结合对近年来“五一”期间道路交通情况进行分析,研判今年“五一”小长假交通安全形势,并向社会公众发出交通安全预警。

“五一”期间道路交通情况分析

       随着国内疫情缓解,今年“五一”小长假出行将以探亲旅游为主,加之天气转暖、春暖花开,群众中长途旅游意愿强烈,自驾游和旅游客运、公路客运、包车租赁需求将明显增长。预计今年“五一”出行车辆数将达到近期最高峰,出行特点仍为“首日出行、尾日返程,上午出城、下午返城”,交通压力主要集中在4月30日城市道路晚高峰及23-24时高速上道口、5月1日上午8-11时出行高峰、5月5日上午8-11时及下午13-19时返程高峰。

(一)高速公路

       受“五一”小长假期间高速免费政策影响,预计今年“五一”小长假期间高速公路将承担主要交通压力。根据数据研判,高速公路缓行及拥堵趋势研判如下图所示:

29100402l146.jpg

       预计5月1日为高速出行高峰,8-11时缓行最为严重。首日出行易拥堵缓行的高速主要为G45大广高速、G95首都环线高速、G18荣乌高速等路段。

291004242g53.jpg

       5月5日为高速返程高峰,13-19时缓行程度较高。返程出行易拥堵缓行的高速主要是G4京港澳高速、G45大广高速、G2京沪高速等。

29100505vq0v.jpg

(二)城市道路、国省道及景区出行研判

       预计“五一”小长假期间,城市道路早晚高峰潮汐现象将会推迟,缓行多发于城市商圈周边及城市周边高速上下站口。易发生缓行的国省道路有:

唐山遵化市境内230国道堡子店路口路段

邢台邢临线与定魏线交叉口

承德市滦平县国道112线西地至大屯段

沧州205国道与盐山县北二环路交叉口路段

衡水武邑106国道与宁武路交叉口

廊坊霸州霸杨线杨芬港镇辖区段等

       节日期间驾车出行热门景区为:保定野三坡风景区、唐山迁西雨花谷薰衣草庄园、保定易水湖景区、张家口张北草原天路、保定太行水镇、邯郸京娘湖。

因旅游景区易造成缓行的路段有:太行山高速、张石高速、首都环线高速张涿段、西柏坡高速、京港澳高速邢台段;唐山市迁西县碾唐线上营乡青山关村路段、邢台327省道临城县溶洞景区周边路段、保定332省道坨南花海路段、石家庄201省道灵寿漫山花溪谷段等。

       根据近三年“五一”假期交通情况分析,未按规定让行、无证驾驶、酒后驾驶、超速行驶,逆行是交通事故发生的主要原因,因超速、货车超载、逆行、酒驾造成事故死亡率较高。

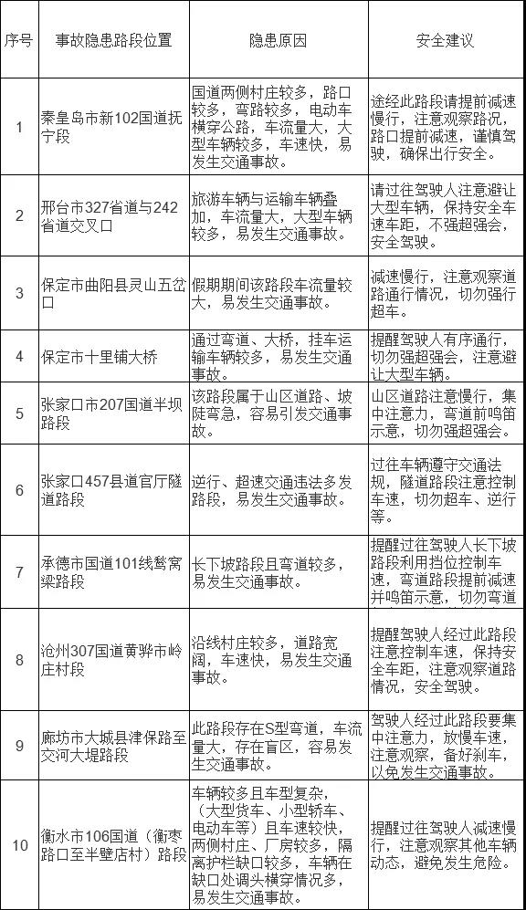
五一假期全省10处交通事故多发路段

29100548kgj9.jpg

       提醒过往驾驶人减速慢行,注意观察其他车辆动态,避免发生危险。

       河北省交管局提醒广大驾驶人和节日出行群众

       出行前应关注公安、交通、旅游、气象等部门发布的交通路况信息、景区营业情况和天气预报,提前检查维护车辆,合理安排出行时间路线。

       旅行途中要守法驾驶、文明行车,系好安全带,并注意劳逸结合,不疲劳驾驶,杜绝酒后驾驶、无证驾驶,不坐超员车,不坐低速货车、三轮汽车、拖拉机出行。

       夜间、雨天行车以及行经山区、景区道路时,要注意降低车速、加大车距,不强超强会。遇车辆缓行、排队,要按序通行,不穿插、不抢行、不占用应急车道。

       发生交通事故或车辆故障,要将车辆靠边停放,车上人员迅速撤离,需要救援救助的及时打电话报警求助。

返回列表 使用道具 举报
条评论
您需要登录后才可以回帖 登录 | 立即注册
相关推荐
©2001-2021 唐山信息港 http://www.tsxxg.com冀ICP备2026004523号
首页联系我们客服微信:14369595Comsenz Inc.