唐山古冶区发布多则征地公告!
唐山信息港 发表于:2021-4-30 05:59 复制链接 看图 发表新帖
阅读数:6123
       近日,古冶区人民政府网站发布多则征地补偿安置公告,详情如下↓↓↓

古冶区人民政府
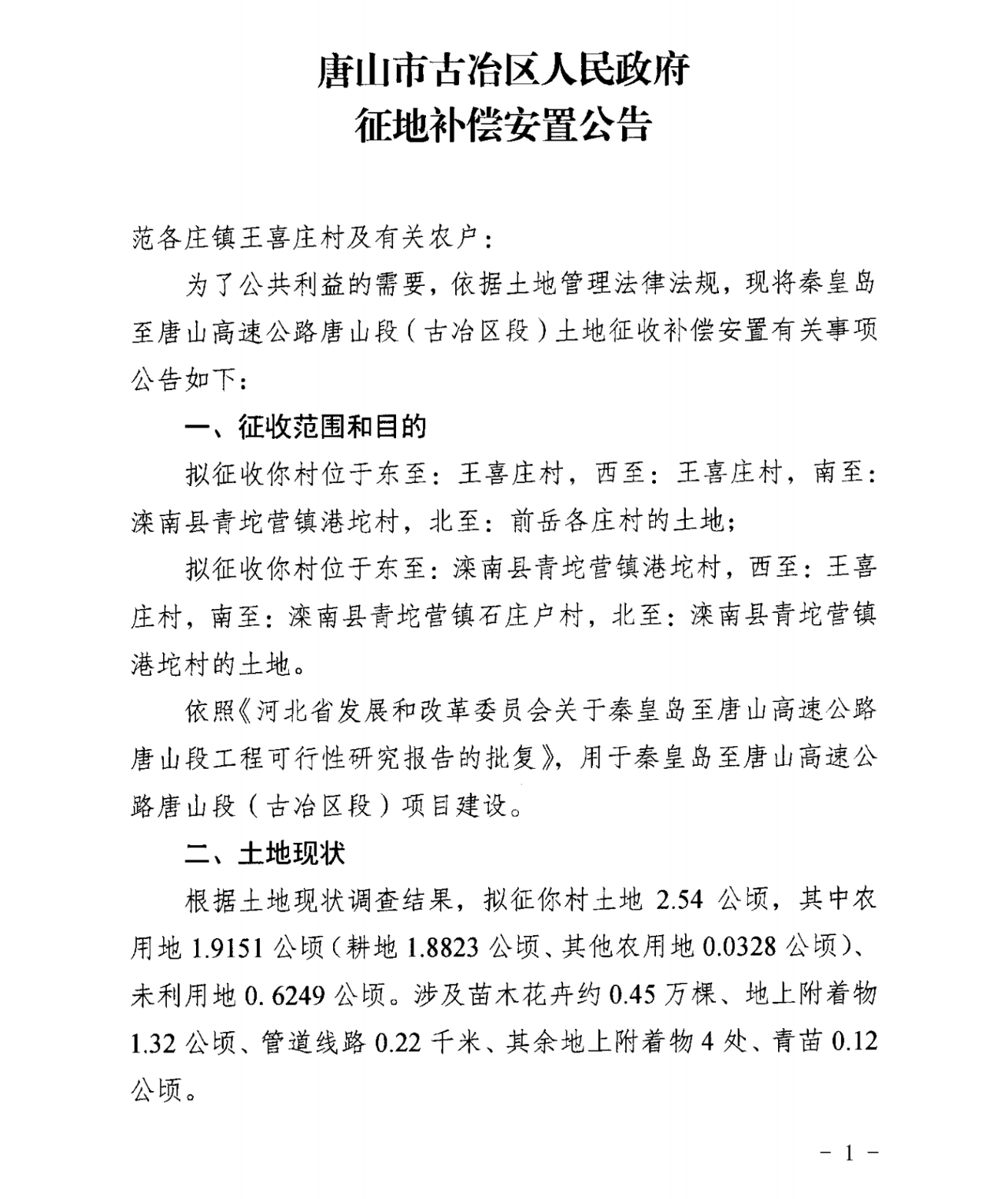
范各庄镇王喜庄村

征收范围:位于东至:王喜庄村,西至:王喜庄村,南至: 滦南县青坨营镇港坨村,北至:前岳各庄村的土地
位于东至:滦南县青坨营镇港坨村,西至:王喜庄村,南至:滦南县青坨营镇石庄户村,北至:滦南县青坨营镇港坨村的土地
征收目的:依照《河北省发展和改革委员会关于秦皇岛至唐山高速公路唐山段工程可行性研究报告的批复》,用于秦皇岛至唐山高速公路唐山段(古冶区段)项目建设
征收面积:2.54公顷
区片价标准:107.25万元/公顷
安置方式:货币安置
c49aeaa65b5f2b851d627de5478562e2.png
bb7aa3983640aa0e34145e07161e9406.png
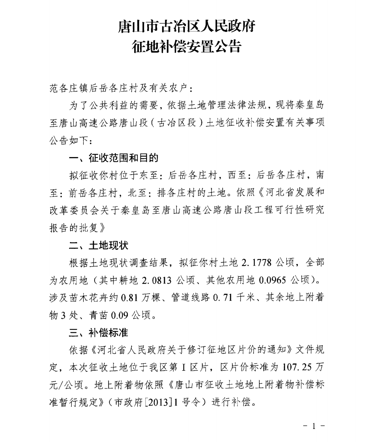
范各庄镇后岳各庄村

征收范围:位于东至:后岳各庄村,西至:后岳各庄村,南至:前岳各庄村,北至:排各庄村的土地
征收目的:依照《河北省发展和改革委员会关于秦皇岛至唐山高速公路唐山段工程可行性研究报告的批复》,用于秦皇岛至唐山高速公路唐山段(古冶区段)项目建设
征收面积:2.1778公顷
区片价标准:107.25万元/公顷
安置方式:货币安置
86e3ca3bf3bedde72f8e84434e696b06.png
cf5853a8f03b3b3d68dc7bf62ccf7f48.png
范各庄镇前仁里村

征收范围:位于东至:前仁里村,西至:前仁里村,南至: 排各庄村,北至:后仁里村的土地
征收目的:依照《河北省发展和改革委员会关于秦皇岛至唐山高速公路唐山段工程可行性研究报告的批复》,用于秦皇岛至唐山高速公路唐山段(古冶区段)项目建设
征收面积:7.2573公顷
区片价标准:107.25万元/公顷
安置方式:货币安置
81179386883d76f9842d6eb887daad6b.png
e8230a37273ceb256ca0fe22b29d3273.png
范各庄镇后仁里村

征收范围:位于东至:滦州市茨榆坨镇前吴坨村,西至:后仁里村,南至:前仁里村,北至:滦州市茨榆坨镇谢各庄村的土地
征收目的:依照《河北省发展和改革委员会关于秦皇岛至唐山高速公路唐山段工程可行性研究报告的批复》,用于秦皇岛至唐山高速公路唐山段(古冶区段)项目建设
征收面积:21.7522公顷
区片价标准:107.25万元/公顷
安置方式:货币安置
f6560df07433cc392157059e042e1df0.png
5492f19d81f70d5e8631c28d509872fe.png
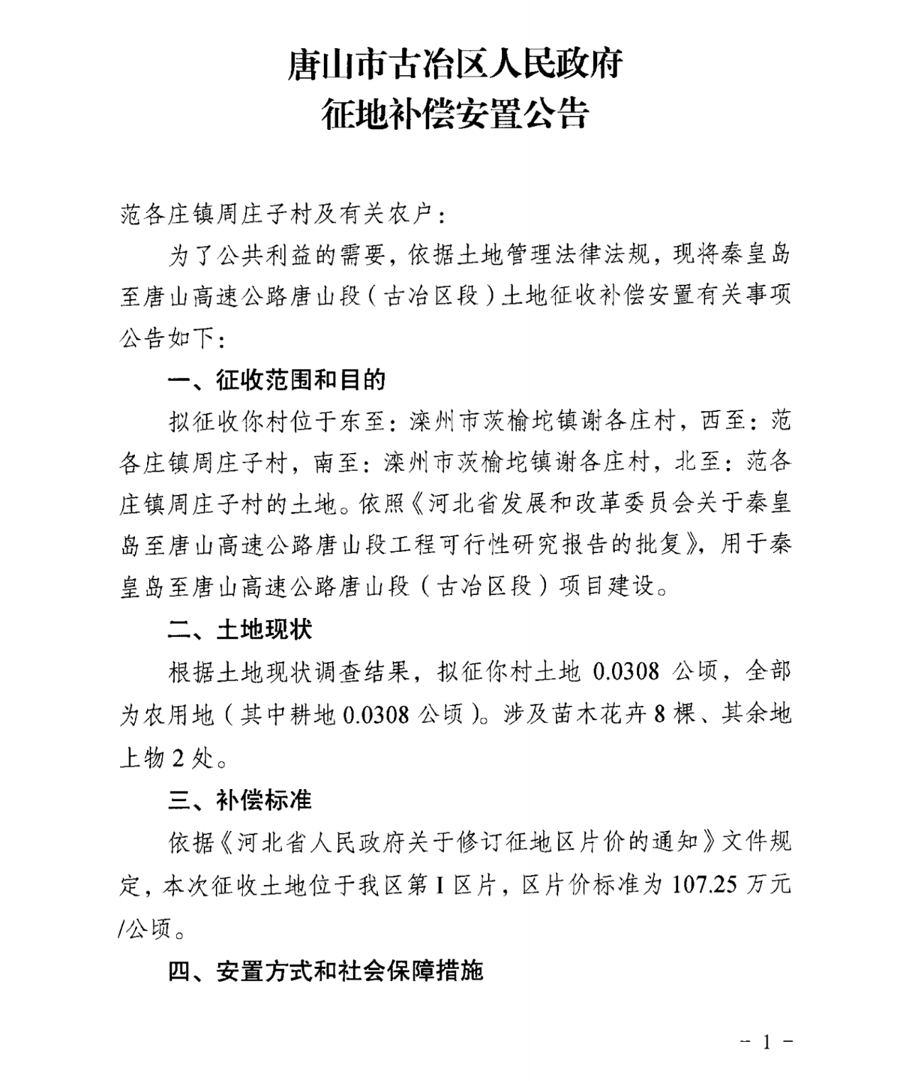
范各庄镇周庄子村

征收范围:东至:滦州市茨榆坨镇谢各庄村,西至:范各庄镇周庄子村,南至:滦州市茨榆坨镇谢各庄村,北至:范各庄镇周庄子村的土地
征收目的:依照《河北省发展和改革委员会关于秦皇岛至唐山高速公路唐山段工程可行性研究报告的批复》,用于秦皇岛至唐山高速公路唐山段(古冶区段)项目建设
征收面积:0.0308公顷
区片价标准:107.25万元/公顷
安置方式:货币安置
28f949277f3537ec66ac12bdf3803d82.png
4beea9333203eff0cfaf60c27db41afa.png
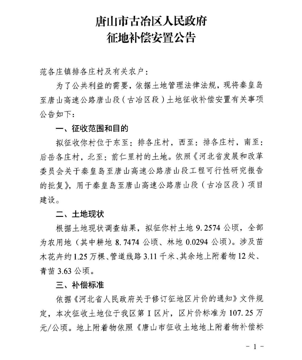
范各庄镇排各庄村

征收范围:东至:排各庄村,西至:排各庄村,南至:后岳各庄村,北至:前仁里村的土地
征收目的:依照《河北省发展和改革委员会关于秦皇岛至唐山高速公路唐山段工程可行性研究报告的批复》,用于秦皇岛至唐山高速公路唐山段(古冶区段)项目建设
征收面积:9.2574公顷
区片价标准:107.25万元/公顷
安置方式:货币安置
9a5c8ef567f6c3abaa60e542174883d0.png
51bd683650cbc4858f6fd7b0353a98e2.png
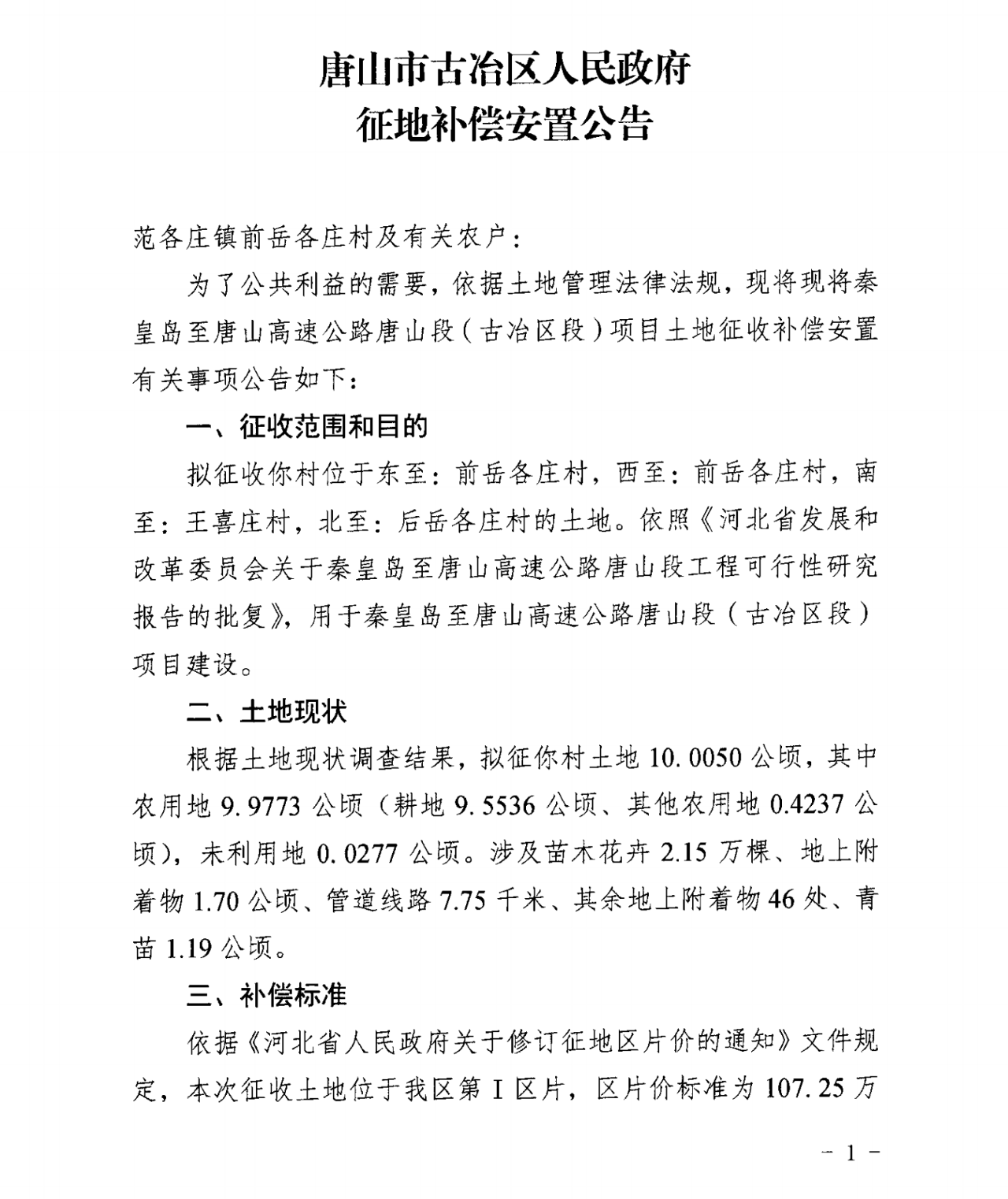
范各庄镇前岳各庄村

征收范围:东至:前岳各庄村,西至:前岳各庄村,南至:王喜庄村,北至:后岳各庄村的土地
征收目的:依照《河北省发展和改革委员会关于秦皇岛至唐山高速公路唐山段工程可行性研究报告的批复》,用于秦皇岛至唐山高速公路唐山段(古冶区段)项目建设
征收面积:10.0050公顷
区片价标准:107.25万元/公顷
安置方式:货币安置
505ad75670d27a7636e127c4cf83e185.png
cfdbe4ea1bdfd1bf6b878c9c19092b91.png
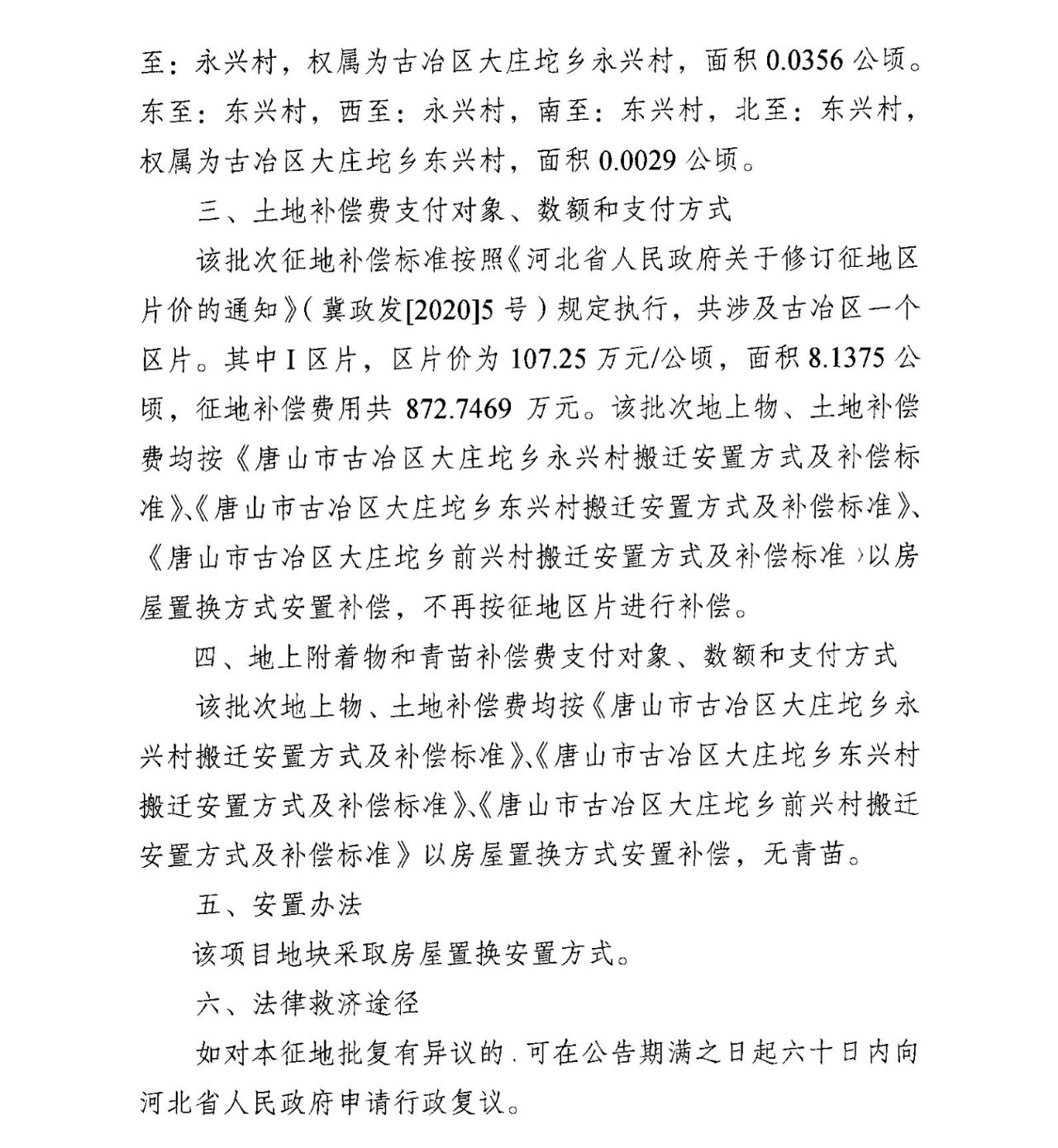
2020年度第80批次

建设用地
征地面积:8.1375公顷
征地范围:该批次涉及2个地块,其中1号地块东至:东兴村,西至:永兴村,南至:前兴村,北至:东兴村,权属为古冶区大庄坨乡永兴村,面积4.3942公顷。东至:东兴村,西至:永兴村,南至:前兴村,北至:东兴村,权属为古冶区大庄坨乡东兴村,面积2.0888公顷。东至:前兴村,西至:永兴村,南至:前兴村,北至:永兴村,权属为古冶区大庄坨乡前兴村,面积1.6160公顷。2号地块东至:东兴村,西至:永兴村,南至:永兴村,北至:永兴村,权属为古冶区大庄坨乡永兴村,面积0.0356公顷。东至:东兴村,西至:永兴村,南至:东兴村,北至:东兴村, 权属为古冶区大庄坨乡东兴村,面积0.0029公顷。
区片价标准:107.25万元/公顷
安置办法:房屋置换
6e5091f7a3641cc66da990a99da8462b.png
0bdf2837cb77d1b083cdfb34ea1b7ed7.png
2bdc5ae5d6d4e3019ff6d55da10576ea.jpg
2018年度实施第10批次

城市建设用地
征地面积:3.0341公顷
征地范围:该批次涉及1个地块,东至:胡庄村,西至:胡庄村,南至:胡庄村,北至:胡庄村,权属为古冶区大庄坨乡胡庄村,面积3.0341 公顷。
区片价标准:107.25万元/公顷
安置办法:货币安置
a582f4b2c39bb9ceac27e5cc3cbdae12.jpg
39178ec744c5942e1613b69d8d86f376.jpg
2018年度实施14批次

建设用地
征地面积:6.7474公顷
征地范围:该批次涉及1个地块,其中1号地块东至:北范各庄二街村,西至:唐林北路,南至:北外环路,北至:北范各庄一街村,权属为古冶区卑家店镇北范各庄一街村,面积5.8681公顷;东至:北范各庄二街村,西至:唐林北路,南至:北外环路,北至:北范各庄一街村,权属为古冶区卑家店镇北范各庄二街村,面积2.2341公顷。
区片价标准:107.25万元/公顷
安置办法:货币安置
3328d97cd2aad261258909faaf37a718.jpg
0f42cfc081766fa37d2602ea771a802d.jpg
来源:古冶区人民政府
返回列表 使用道具 举报
条评论
您需要登录后才可以回帖 登录 | 立即注册
相关推荐
©2001-2021 唐山信息港 http://www.tsxxg.com冀ICP备2026004523号
首页联系我们客服微信:14369595Comsenz Inc.