官宣!唐山南湖·开滦旅游景区相关事项的通告!
唐山信息港 发表于:2021-4-30 22:02 复制链接 看图 发表新帖
阅读数:3944
关于唐山南湖旅游景区和开滦国家矿山公园一体化创建国家
5A级旅游景区相关事项的通告

按照市委、市政府部署,唐山南湖旅游景区与开滦国家矿山公园一体化创建国家5A级旅游景区。现将相关事项通告如下:
一、明确一体化创建景区名称
经市文旅局、省文旅厅审批,国家文旅部备案,唐山南湖旅游景区与开滦国家矿山公园一体化创建国家5A级旅游景区,景区名称为“唐山南湖·开滦旅游景区”。
二、一体化创建景区游客中心设置
唐山南湖·开滦旅游景区设有两级游客服务体系。
(一)一级游客中心位于唐山南湖旅游景区主入口。
对外开放时间:8:30-18:30
(二)二级游客中心分别设在开滦国家矿山公园、中国·唐山皮影主题乐园入口处。
对外开放时间和开滦国家矿山公园及皮影主题乐园营业时间一致。
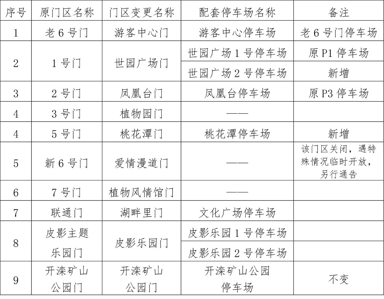
三、唐山南湖·开滦旅游景区相关门区、停车场名称
42495244f1a3b3218d22aa13d035b3df.jpg
四、唐山南湖·开滦旅游景区开放门区及时间
为规范门区管理,方便游客游览,结合5A级景区创建标准,5月1日起调整唐山南湖·开滦旅游景区开放门区及时间:
(一)唐山南湖旅游景区所属游客中心门、世园广场门、凤凰台门、桃花潭门、植物风情馆门、湖畔里门,共计6个门区统一开放时间为6:00-22:00,植物园门开放时间为8:30-17:30,皮影乐园门开放时间为9:30-17:00(周一闭园)。
(二)开滦国家矿山公园门开放时间:8:30-18:00(周一闭馆)。
(三)其他门区不再开放,如需开放或开放时间调整另行通知。
五、设置唐山南湖·开滦旅游景区通票
设置景区通票,票价:199元/张。包括:南湖区域的皮影主题乐园、植物风情馆万象森林,开滦区域的开滦博物馆、井下探秘、中国铁路源头博物馆。
六、景区内交通工具
唐山南湖旅游景区区域为游客提供观光电瓶车、自行车、小火车服务,运营时间为9:00-17:30。
获取更多最新景区相关信息,敬请关注“唐山南湖·开滦旅游景区”官方微信公众号。
如有疑问,请咨询景区热线:400-988-2016。
唐山南湖·开滦旅游景区
二〇二一年四月三十日
796f129d0b1a573243b6e3e01a20e805.jpg
返回列表 使用道具 举报
条评论
您需要登录后才可以回帖 登录 | 立即注册
相关推荐
©2001-2021 唐山信息港 http://www.tsxxg.com冀ICP备2026004523号
首页联系我们客服微信:14369595Comsenz Inc.