打三针!重组新冠病毒疫苗在唐山开始接种
唐山信息港 发表于:2021-5-14 11:06 复制链接 看图 发表新帖
阅读数:4605
       好消息!打三针的新冠疫苗来啦!重组新冠病毒疫苗(CHO)在我市开始接种!
226f0e22310b2ed73679ac2bc062a116.jpg
       当前,国内有三类生产技术的新冠病毒疫苗已经获批用于人群接种,分别为灭活疫苗、腺病毒载体疫苗和重组亚单位疫苗。
       目前,唐山市提供科兴中维和中国生物北京所的灭活新冠病毒疫苗,以及智飞龙科马重组新冠病毒疫苗(CHO)。
df19a4775208698dab5fbc6ef014e47a.png
       据悉,重组新冠病毒疫苗(CHO)目前适用于18周岁以上新型冠状病毒易感者,值得注意的是,重组新冠病毒疫苗(CHO)的免疫程序和其它两类有所不同,它是目前唯一一款三针程序的新冠病毒疫苗,相邻两剂之间的间隔时间建议≥4周,第2剂尽量在接种第1剂后8周内完成,第3剂尽量在接种第1剂后6个月内完成。
       绝大部分的受试者在接种重组新冠病毒疫苗(CHO)后没有发生不良反应,极少数受试者不良反应为轻度或中轻度,主要为接种部位的疼痛、红晕或者硬结等,上述不良反应基本在1至3天内能够自愈。该疫苗接种2剂次后,83%的受试者可以产生中和抗体;接种3剂次后,97%的受试者可以产生中和抗体,抗体水平较高,能够达到康复患者的血清抗体量2倍。
26ad347d3a36a1e56e2ac8b6da790b61.jpg
问:这三类疫苗有什么区别?
       答:这三类技术路线的新冠病毒疫苗各有特色,无论采用什么样的技术路线,最重要是结合抗原本身的特性、病原体本身的特性,采用适合的工艺研制出安全有效、质量可控的疫苗,是疫苗成功的关键标准。
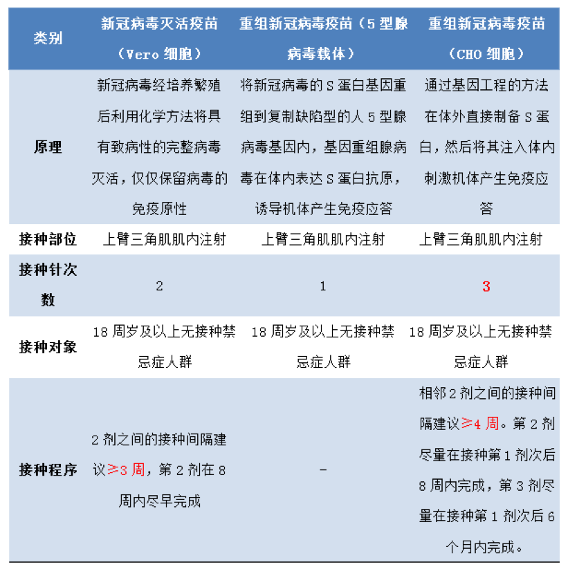
三类疫苗的对比见下图
ed4715c9645ac815167f39bfe2d7a9f1.png
Q1:重组蛋白疫苗有什么优势?
       答:一是不含活病毒,无需担心病毒外泄,对生产车间的生物安全等级要求低;二是利用转基因技术生产病毒S蛋白上的RBD蛋白,能实现高产量、高纯度;三是重组蛋白疫苗只含RBD蛋白,纯度高,安全性好。
Q2:重组新冠病毒疫苗(CHO)的安全性如何?
       答:目前国内上市新冠病毒疫苗都是经过药监部门审查批准的,其安全性、有效性都是有一定数据做支撑的,可以放心接种。
Q3:如果接种第二针或第三针时,没有这款疫苗,剩余剂次可以用其他厂家的吗?
       答:重组新冠病毒疫苗(CHO细胞)和新冠病毒灭活疫苗(Vero细胞)在使用过程中不能序贯,目前不推荐使用其他种类的疫苗替换接种。
Q4:如果有特殊情况,第二针或者第三针没来得及打,还需要从头打起吗?
       答:不需要,只要尽快补种完成相应剂次即可。
       疫苗接种是应对新冠病毒肺炎最经济、有效的措施,当新冠病毒疫苗接种率达到70%甚至80%以上时,才有可能实现群体免疫。积极接种疫苗,配合防疫工作,是每个公民的责任和义务,早接种,早受益,早保护!
来源:唐山疾控
返回列表 使用道具 举报
条评论
您需要登录后才可以回帖 登录 | 立即注册
相关推荐
©2001-2021 唐山信息港 http://www.tsxxg.com冀ICP备2026004523号
首页联系我们客服微信:14369595Comsenz Inc.