四地共招123名教师!全是事业编!
唐山信息港 发表于:2021-6-6 09:45 复制链接 看图 发表新帖
阅读数:7249

唐山学院2021年博士研究生第二批招聘公告

为满足我单位工作需要,根据《事业单位人事管理条例》《河北省事业单位公开招聘工作人员暂行办法》及《中共中央组织部办公厅人力资源社会保障部办公厅关于应对新冠肺炎疫情影响做好事业单位公开招聘高校毕业生工作的通知》,经研究决定,面向社会公开选聘博士研究生,均为事业编制,现将有关事项公告如下:

(特别提示:本次招聘的政策、方法、程序、时间安排、有关要求等内容,已在本公告详尽写明,请报名人员认真阅读。)

一、招聘原则

坚持德才兼备、以德为先的用人标准,把思想政治素质和师德师风考察放在首位,严把政治关和师德关;坚持公平、竞争、择优的原则;坚持信息公开、过程公开、结果公开的原则。

二、招聘名额和信息发布

本次公开选聘博士研究生共计22名。各选聘岗位的人数及岗位条件等详见《唐山学院2021年面向社会公开选聘博士研究生岗位信息表》。

50024529_b2ee065c-500f-42d8-99cd-516903e94cbecopy.png

(点击图片放大查看)

我校在唐山学院官网(http://www.tsc.edu.cn)及“唐山市人力资源和社会保障网(https://rsj.tangshan.gov.cn/)” 事业单位人事管理栏目发布选聘信息。公布招聘的岗位、人数、条件以及报名、测评考核安排等。在选聘过程中的重要通知事项,将通过唐山学院人事处网站(http://rsc.tsc.edu.cn/)通知公告专栏发布,请报名人员及时关注。

三、招聘对象和条件

(一)应聘人员应具备以下基本条件

1.具有中华人民共和国国籍。

2.遵守宪法和法律,具有良好的品行和职业道德。

3.适应岗位要求的身体条件。

4.拥护中国共产党的领导,政治立场坚定,遵纪守法,具有优良的思想政治素质;热爱高等教育事业,恪守教师职业道德规范,立德树人;

5.具有与选聘岗位要求相适应的学历学位、专业、年龄条件和技能条件;年龄在18周岁以上、45周岁及以下(1976年6月2日——2003年6月2日),特别优秀的年龄可适当放宽。

各选聘岗位学历、学位要求:必须具备选聘岗位所要求的普通高等学校毕业证书和学位证书。因疫情等原因测评考核时,未能如期拿到毕业证和学位证的,最晚于2021年7月30日之前提交博士研究生毕业证和学位证原件,逾期不能提供的,取消聘用资格。

应聘人员的博士研究生毕业证书上专业名称必须与岗位条件中专业要求一致;要求为具体专业的,须一字不差;要求为“一级学科”的,参照《授予博士、硕士学位和培养研究生的学科、专业目录》等相关材料审核该项条件。本科、博士研究生各阶段所学专业是否一致或对本科专业有特殊要求的依照招聘条件执行。

留学回国人员和其他海外、国外学历学位获得者需取得国家教育部出具的学历认证报告,其专业名称与招聘岗位要求专业名称相近、课程基本一致,也可报考该招聘岗位。留学人员毕业时间以学历认证报告中写明的毕业时间为准。

6.招聘岗位所需的其他条件和要求见附件:《唐山学院2021年面向社会公开选聘博士研究生岗位信息表》。

(二)岗位条件的说明

凡涉及到年龄等其他需要确定时间的(不含毕业证书、学位证书),计算日期截止到2021年6月2日。

(三)有下列情形之一的人员不得报考

现役军人、试用期内的公务员和试用期内的事业单位工作人员、未满最低服务年限或未满约定最低服务期限的人员、2022年及以后毕业的高等院校普通类在读学生,不在招聘范围。

因犯罪受过刑事处罚的人员、被开除中国共产党党籍的人员、被开除公职的人员、被依法列为失信联合惩戒对象的人员,以及法律法规规定不得招聘为事业单位工作人员的其他情形人员。

此外,报名人员不得报考聘用后即构成回避关系的招聘岗位。回避关系包括《事业单位人事管理回避规定》第六条“事业单位工作人员凡有下列亲属关系的,不得在同一事业单位聘用至具有直接上下级领导关系的管理岗位,不得在其中一方担任领导人员的事业单位聘用至从事组织(人事)、纪检监察、审计、财务工作的岗位,也不得聘用至双方直接隶属于同一领导人员的从事组织(人事)、纪检监察、审计、财务工作的内设机构正职岗位:(一)夫妻关系;(二)直系血亲关系,包括祖父母、外祖父母、父母、子女、孙子女、外孙子女;(三)三代以内旁系血亲关系,包括叔伯姑舅姨、兄弟姐妹、堂兄弟姐妹、表兄弟姐妹、侄子女、甥子女;(四)近姻亲关系,包括配偶的父母、配偶的兄弟姐妹及其配偶、子女的配偶及子女配偶的父母、三代以内旁系血亲的配偶;(五)其他亲属关系,包括养父母子女、形成抚养关系的继父母子女及由此形成的直系血亲、三代以内旁系血亲和近姻亲关系。前款所称同一事业单位,是指依法登记的同一事业单位法人”,以及《河北省事业单位公开招聘工作人员暂行办法》第四十一条“凡与聘用单位负责人员有夫妻关系、直系血亲关系、三代以内旁系血亲或者近姻亲关系的报名人员,不得应聘该单位负责人员的秘书或者人事、财务、纪律检查岗位,以及有直接上下级领导关系的岗位”。

四、招聘方式

本次公开招聘均采取“选聘”方式。

所有岗位测评考核均由专业能力测评和业务水平测评构成。总成绩=专业能力测评×50%+业务水平测评×50%,总成绩保留2位小数。

五、报名办法、资格审查

(一)报名办法

1.2021年6月2日-6月9日,请将本人简历及附件投递至电子邮箱:tscrsc@163.com,邮件名称为“博士:姓名-所学专业-毕业院校”。

报名联系人:孙老师

联系电话:0315-2792216

(二)资格审查

由需求单位成立审核小组,根据选聘条件对应聘人员进行审核,并从专业角度对应聘人员所学专业与学校选聘岗位的符合度进行把关,通过资格审查的应聘人员进入测评环节。

资格审查贯穿整个选聘全过程,应聘人员应如实提交有关信息和材料,凡本人填写信息不真实、不完整或填写错误的,责任自负;弄虚作假的,一经查实即取消资格。

通过资格审查的应聘人员进入测评考核环节。

六、测评考核

所有岗位测评考核均由专业能力测评和业务水平测评构成。

1.测评方式。教学能力测评以试讲的形式进行,试讲内容由测评组指定,时间一般不少于30分钟。专业能力测评主要对应聘人员进行科研能力、专业水平、工作潜质等多方面的测评。疫情期间测评可采用线上模式,

2.测评组成员各自进行独立评判,对应聘人员做出综合评价并签署是否同意引进的意见,测评小组成员持赞成引进票比例达到三分之二及以上方可确定为拟聘人选。

3.需求单位选聘工作小组负责对应聘人员学术背景情况、思想政治、品德、教学和科研能力等综合素质进行全面考查,并提交考察报告。

4.选聘过程中,根据需要学校对应聘人员进行心理健康状况测评。

依据心理测评结果及综合测评成绩(保留两位小数)从高到低排名,按体检人数与聘用人数1:1的比例,确定体检人选。若比例内末位应聘人员综合测评成绩出现并列,应聘教学岗位的体检人选,按专业能力测评成绩进行排名,如果仍然相同,由测评考核小组成员投票表决;应聘其他岗位的体检人选,按业务水平测评成绩进行排名,如果仍然相同,由测评考核小组成员投票表决。

七、体检、考察、公示、聘用

(一)体检。体检项目和标准参照现行的《公务员录用体检通用标准(试行)》执行,体检费用自理。

(二)考察。对拟聘人选从思想政治表现、道德品质、师德师风及业务能力等进行综合考察。对考察不合格人选,取消拟聘人选资格。

(三)公示。对考察合格的拟聘用人员在唐山学院官网(www.tsc.edu.cn)进行公示,公示期为7个工作日。对公示反映有严重问题并查有实据,不符合聘用条件的取消其拟聘人选资格;对反映有严重问题但一时难以查实的,暂缓聘用,待查实并做出结论后决定是否聘用。

因体检不合格、考察不合格及公示期间放弃等原因,导致拟聘岗位出现空缺的,在该岗位内按综合成绩由高到低依次递补。公示结束后拟聘岗位出现空缺,不再递补。

(四)聘用。对公示期满无异议的,或有反映问题但经核实不影响聘用的,由我校提出聘用意见,经主管部门核准后,填写《河北省事业单位公开招聘工作人员审批表》、《河北省事业单位公开招聘工作人员拟聘人员名册》,按照管理权限报组织、人社部门审批后,办理编制、就业、流动、工资、社保等相关手续,并按有关规定签订《河北省事业单位聘用合同》。

被聘用人员按相关政策规定实行试用期,试用期一并计算在聘用合同期限内。试用期满考核合格的,予以正式聘用,不合格的,取消聘用。

(特别提示:在整个选聘过程中,应聘人员应如实提交有关信息和材料,凡本人填写信息不真实、不完整或填写错误的,责任自负;网络报名时,未按规定填写和提交报名材料(附件)而影响资格审查的,资格审查视为不通过;凡应聘人员未在规定时间内按要求参加现场确认、测评、体检、考核、报到、办理聘用手续等情况的,均视为自动放弃应聘资格。资格审核贯穿招聘工作全过程,在任何环节,发现应聘人员不符合招聘条件的,伪造、假冒各种证件,弄虚作假的,一经查实,取消其应聘资格,问题严重的要追究责任。)

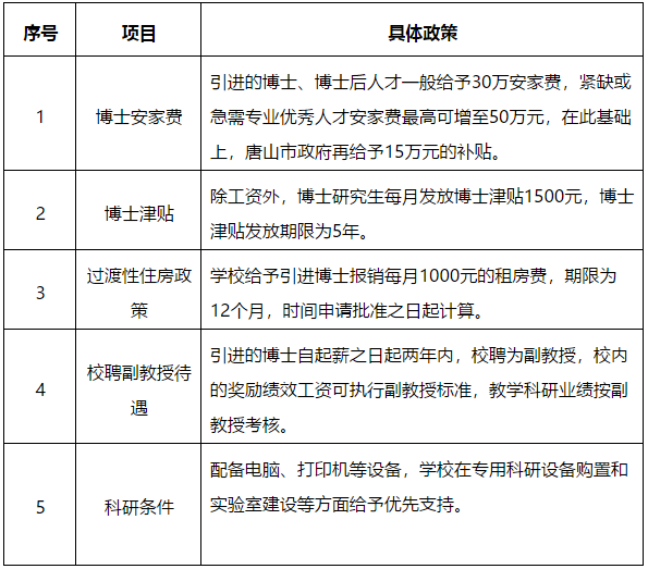
八、引进待遇

高层次人才(杰出博士、优秀博士、学科/术带头人等)实行“一事一议”,由双方协商确定引进待遇。普通博士执行以下待遇:

50024529_118c3278-7242-4539-b449-cb1b7426f417copy.png

九、关于疫情防控

(一)根据疫情防控工作有关要求,参加公开选聘的应聘人员须在测评前14天申领“河北健康码”。申领方式为:通过微信、支付宝搜索“河北健康码”小程序或下载“冀时办”APP,按照提示填写健康信息,核对并确认无误后提交,自动生成个人“河北健康码”。应聘人员应自觉如实进行测评考核前14天的健康监测。

1.来自国内疫情低风险地区的应聘人员:

“河北健康码”为绿码且健康状况正常,经现场测量体温正常可参加测评考核。

“河北健康码”为红码或黄码的,应及时查明原因(应聘人员可拨打“河北健康码”中“服务说明”公布各市咨询电话),并按相关要求执行。凡因在14天健康监测中出现发热、干咳等体征症状的,须提供7天内2次核酸检测阴性证明方可参加测评考核。

2.测评考核前14天内有国内疫情中高风险地区(含风险等级调整为低风险未满14天的地区)或国(境)外旅居史的应聘人员:

“河北健康码”为绿码的,如无发热、干咳等体征症状的,须提供考前7天内核酸检测阴性证明方可参加测评考核;如有发热、干咳等体征症状的,须提供考前7天内2次核酸检测阴性证明方可参加现场确认和测评。

“河北健康码”为红码或黄码的,要按照防疫有关要求配合进行隔离医学观察或隔离治疗。此类人员如要参加现场确认和测评,应于考前14天抵达唐山,且期间不得离开唐山,并按照唐山市疫情防控措施纳入管理,进行健康监测出具2次核酸检测阴性报告后,均无异常方可参加现场确认和测评。

3.既往新冠肺炎确诊病例、无症状感染者及密切接触者,现已按规定解除隔离观察的应聘人员,应当主动向唐山学院报告,且持河北健康码“绿码”方可参加现场确认和测评。

4.仍在隔离治疗期或集中隔离观察期的新冠肺炎确诊病例、疑似病例、无症状感染者及密切接触者,以及测评考核前14天内与确诊、疑似病例或无症状感染者有密切接触史的应聘人员,按照防疫有关要求配合进行隔离医学观察或隔离治疗。

按照疫情防控要求和上述提示无法提供相关健康证明的应聘人员,不得参加测评考核。因执行防疫规定需要进行隔离观察或隔离治疗,无法参加现场确认的应聘人员,视为放弃。

(二)按照疫情防控相关规定,应聘人员须下载《个人健康信息承诺书》,申报本人测评考核前14天健康状况。

应聘人员对个人健康状况填报实行承诺制,承诺填报内容真实、准确、完整,凡隐瞒、漏报、谎报旅居史、接触史、健康状况等疫情防控重点信息的,依规依纪依法处理。

测评考核时,应聘人员须持有效的二代居民身份证、打印的《准考证》和《个人健康信息承诺书》等,向工作人员出示“河北健康码”及相关健康证明,经现场测温正常后进入测评考核考场。

(三)测评考核当天,若应聘人员在进入测评考场过程中出现发热、咳嗽等症状,由医护人员进行初步诊断,并视情况安排到备用考场参加测评,或者立即采取隔离措施,送往定点医院进行医治。

(四)应聘人员进入测评考场后,需全程佩戴符合防护要求的口罩(建议佩戴医用外科口罩),仅在入场核验身份时可以暂时摘下口罩。应聘人员须听从工作人员指挥,分散进入测评考场,进出测评考场、如厕时均须与他人保持1米以上距离,避免近距离接触交流。

(五)应聘人员应当切实增加疫情防控意识,做好个人防护工作。测评考核前主动减少外出和不必要的聚集、人员接触,不到人群拥挤、通风不好的场所,不到疫情防控处于中高风险等级的地区,乘坐公共交通工具时应注意规避疫情风险。外省市应聘人员可依据自身情况提前做好来唐山准备,测评考核期间需入住宾馆的,请选择有资质并符合复工复产要求的宾馆,并提前向拟入住宾馆了解疫情防控要求。

公告发布后,疫情防控工作如有新要求和规定的,将主要通过“唐山学院人事处网站”另行公告通知,请应聘人员及时关注。

十、其他事项

学校纪检监察部门全程参与监督;应聘人员和相关工作人员应自觉遵守回避制度,确保招聘工作公正、公平。如出现违纪违规情况,一经发现,按照《事业单位公开招聘违纪违规行为处理规定》(人社部令第35号)及有关规定,严肃查处,追究相关责任人的责任。

本方案由学校人事处负责解释。

联系人:唐山学院人事处 孙老师

联系电话:0315-2792216

电子邮箱:tscrsc@163.com

唐山学院

2021年6月2日

迁安市教育局关于2021年到重点院校选聘优秀教师的公告

为满足我市教育系统对高层次人才和紧缺学科教师的需求,根据《河北省事业单位公开招聘工作人员暂行办法》,经研究,2021年到各省(直辖市)重点师范院校选聘事业编制优秀教师25名。现将有关事项公告如下:

一、选聘原则

坚持德才兼备,民主、公开、竞争、择优,实行公开选聘,在测评、考核的基础上择优聘用。

二、选聘数额

共选聘事业编制优秀教师25名(详见岗位信息表)。

50024529_82f276ec-a66b-4809-81ac-02b20fe4b9becopy.png

(点击图片放大查看)

三、选聘条件

1.具有中华人民共和国国籍;

2.遵守宪法和法律;

3.具有良好的品行和职业道德;

4.各省(直辖市)重点师范类大学全日制本科2021年应届师范类高校毕业生;师范类“双一流”大学(北京师范大学、华东师范大学、东北师范大学、华中师范大学、陕西师范大学、西南大学、南京师范大学、湖南师范大学、华南师范大学、首都师范大学等院校)全日制本科2021年应届师范类高校毕业生;硕士研究生及以上学历2021年应届高校毕业生(本科需是全日制普通类高等院校毕业)。具有“全国普通高等学校本专科毕业生就业报到证”或“全国普通高等学校毕业就业派遣报到证”;硕士研究生需同时具备相应研究生学历证书和学位证书。

5.具有高中及以上相应学科教师资格证书(含取得教师资格考试合格证明的人员);应届高校毕业生受疫情影响没有及时取得教师资格证书的,按照人力资源和社会保障部等七部门有关应对新冠肺炎疫情影响实施部分职业资格“先上岗,再考证”阶段性措施文件的要求,不要求必须提供教师资格证书,但须在签订聘用合同一年内取得与岗位相适应的教师资格证书,一年试用期内未取得与报考岗位相应的教师资格证书的,将依法解除聘用合同。

6.具有2021年全日制本科、硕士研究生就业协议书(不含已签订就业协议的人员)。

7.年龄一般在18周岁以上,30周岁及以下(1990年6月1日至2003年6月1日期间出生);

8.适应岗位要求的身体条件;

9.具备岗位所需要的其他条件(详见《迁安市面向重点院校选聘优秀教师岗位信息表》)。

10.有下列情形之一的人员不得报考:

(1)现役军人;

(2)在学校受过严重警告及以上处分的人员;

(3)失信被执行人;

(4)法律、法规规定不得招聘为事业单位工作人员的其他情形人员。

四、选聘程序

(一)发布信息

2021年6月1日,在选聘范围内院校就业指导中心发布选聘信息。

(二)报名和资格审查

1.邮箱报名。应聘人员将本人求职简历,身份证,教师资格证(教师资格考试合格证明),2021年全日制本科、硕士研究生《就业协议书》等能证明岗位条件要求的相关材料扫描件,《迁安市到重点院校选聘优秀教师报名登记表》扫描件和原始电子版,压缩打包上传至qajszp@126.com,邮件压缩包和邮件主题注明姓名、报考岗位、联系方式(如张三语文教师13XXXXXXXXX)。报名人员接到面试通知后,持2021年全日制本科、硕士研究生《就业协议书》参加考试。

2.现场报名。考试当日上午8:30至12:00、下午14:00至17:00可以现场报名。应聘人员要持本人求职简历,身份证及复印件,教师资格证及复印件(或教师资格考试合格证明),2021年全日制本科、硕士研究生《就业协议书》,本人一张近期二寸免冠照片。选聘领导小组依照发布的选聘条件对应聘人员材料进行资格审核,通过资格审查的填写《迁安市到重点院校选聘优秀教师报名登记表》,进入下一环节。

资格审查工作贯穿整个选聘过程,凡发现应聘人员与选聘岗位所要求的资格条件不符以及提供虚假信息的,取消其应聘资格,由此造成的后果由应聘人员自负。

请考生保持报名时所留联系方式畅通,以便通知有关事宜,因所留联系方式无法接通造成的后果自负。

(三)考试

考试方式为面试。考试的时间和地点以报名邮箱通知或电话通知为准。请考生随时查看邮箱信息,或保持报名时所留联系电话的畅通,以便通知有关事宜,因未及时查看邮箱通知,或所留联系电话无法接通造成的后果自负。

1.适岗性评价。用人单位选派5名评委组成考核组,对资格审核合格人员专业知识、教学能力、工作潜质等方面进行适岗性评价,评价分为适合和不适合,至少4名评委评价为适合的进入面试环节。

2.面试。面试委托第三方组织实施,面试方式为说课,说课具体题目由考生自主确定1课,说课教材为所报考学科高中现行教材。面试成绩满分100分,最低合格控制分数线60分。面试结束后,面试成绩在面试考点外张贴。

(四)签订就业协议

分报考学科按照拟聘用人数与选聘人数1:1的比例,依据面试成绩从高分到低分确定拟签订就业协议人选。不按时签订就业协议的人员取消资格,分报考学科按照面试成绩从高分到低分依次递补。如比例内末位面试成绩出现并列,按以下顺序确定拟签订就业协议人选:烈士子女或配偶、中共党员、学历较高者。如果以上条件均相同,进行二次面试,按照成绩由高分到低分的顺序确定拟签订就业协议人选。

拟聘用人数少于选聘计划总人数时,依次从物理、地理、语文、数学、英语、历史、生物下一名次未聘用人员中递补。

(五)考核

按照《公告》中岗位条件的要求,审查被考核人资格条件,验证核实有关证书、证明和档案等材料;考察拟聘用人员的政治思想表现、道德品质、遵纪守法等情况;做出“合格”或“不合格”结论。考核不合格的取消聘用资格。

(六)体检

拟聘用人员到选聘单位指定医院体检,体检项目和标准参照《公务员录用体检通用标准(试行)》执行,体检费用自理。

(七)公示

对考核和体检合格的拟聘用人员进行公示,公示期为7个工作日。对反映有问题并查有实据,不符合聘用条件的取消其聘用资格;对反映有问题但一时难以查实的,暂缓聘用,待查实并做出结论后决定是否聘用。

(八)选岗

选聘人员结合岗位需求,分学科按照面试成绩从高分到低分依次选定岗位。面试成绩相同的,抽签确定选岗顺序。

(九)备案

拟聘用人员按时取得毕业证、学位证、报到证,体检、档案材料审核、考核合格后,填写《河北省事业单位公开招聘工作人员审批表》、《河北省事业单位公开招聘工作人员拟聘人员名册》,按照管理权限由组织、人社部门审核后,报唐山市人力资源和社会保障局备案并办理相关手续。未按时取得毕业证、学位证、报到证,体检、档案材料审核、考核不合格的取消聘用资格。

(十)聘用

公开选聘的人员最低服务年限为三年,按相关政策规定实行试用期,试用期一并计算在聘用合同期限内。试用期满考核合格的,且在2022年9月之前取得本次报考相应岗位教师资格证的,予以正式聘用,不合格的,取消聘用。

五、组织领导

成立迁安市2021年到重点院校选聘优秀教师工作领导小组,组长由分管副市长担任,成员由市委组织部、市人力资源和社会保障局、市委机构编制委员会办公室、市教育局、市财政局等单位负责人组成。领导小组下设办公室,办公室设在市人力资源和社会保障局,具体负责选聘的组织实施。

六、本方案由迁安市人力资源和社会保障局负责解释。

人社部门联系电话:18931591086,联系人:武老师;

教育部门联系电话:15369516141,13930588464,联系人:杨老师,徐老师

中共迁安市委组织部

迁安市人力资源和社会保障局

中共迁安市委机构编制委员会办公室

迁安市教育局

2021年6月1日

唐山市开平区2021年校园选聘事业编制教师的公告

根据省委组织部、省人力资源和社会保障厅《河北省事业单位公开招聘工作人员暂行办法》(冀人社发〔2011〕9号)文件精神,结合我区招聘计划和岗位空缺情况拟面向校园选聘事业编制教师26名,现将有关事项公告如下:

(特别提示:本次招聘的政策、方法、程序、时间安排、有关要求等内容,已在本公告尽可能详细写明,请认真阅读,在确有公告未尽的疑问时再电话咨询,以提高咨询效率。)

一、招聘原则

坚持德才兼备,民主、公开、竞争、择优的原则,实行公开招聘,在考试、考核的基础上择优聘用。

二、招聘方式

本次招聘采取选聘方式。按照制定招聘方案、发布招聘公告、报名及资格审查、面试、体检、考核、拟聘人员公示、聘用等步骤进行。

三、招聘人数、岗位、条件

(一)招聘人数和岗位条件:

具体招聘人数和岗位条件详见《唐山市开平区2021年校园选聘事业编制教师岗位条件表》。(应聘人员学历底限或以上学历的毕业证书载明的专业名称必须与岗位条件中专业要求一致。《岗位条件表》专业要求为“具体专业名称”,须一字不差。)

50024529_2b99691c-3109-4d20-a568-4f3a7aeca6e6copy.png

(点击图片放大查看)

(二)应聘人员应具备以下基本条件:

1.具有中华人民共和国国籍。

2.遵守宪法和法律,热爱教育事业,具有良好的品行和职业道德。

3.具有《2021年普通高校毕业生就业协议书》。

4.年龄在18周岁以上,35周岁及以下(1986年6月7日至2003年6月7日期间出生)。

5.适应岗位要求的身体条件。

6.具备岗位所需要的其他条件。

7.有下列情形之一的人员不得报考:

(1)非2021年应届毕业生;(2)在学校受过处分的人员;(3)失信被执行人;(4)法律、法规规定不得招聘为事业单位工作人员的其他情形人员。

(三)选聘范围:

省级重点师范院校2021年本科及以上学历相关专业毕业生。

四、招聘程序

(一)发布公告。

通过相关高校招生就业网站发布招聘公告。

(二)报名和资格初审。

采取现场报名方式,每人限报考一个招聘岗位。

1、时间:6月7日上午9:00-下午17:00

2、地点:河北师范大学公教楼A107

3、提交报名材料:

(1)身份证(须在有效期内)及复印件一份;

(2)所在高校的就业推荐表(含成绩证明)、《2021年普通高校毕业生就业协议书》;

(3)《唐山市开平区2021年校园选聘教师报名表》一份(需将近期彩色免冠小二寸证件电子照片插入表格内),此表也可在报名现场填写并粘贴照片;

(4)其他能证明岗位条件要求的相关材料及复印件。

4、资格审查

依照发布的选聘条件对应聘人员材料现场进行资格审查,资格审查工作贯穿整个选聘过程,凡发现应聘人员与选聘岗位所要求的资格条件不符以及提供虚假信息的,取消其应聘资格,由此造成的后果由应考人员自负。通过资格审查的人员进入考试环节。

(三)考试内容和流程

考试时间:6月8日上午,地点另行通知。

考试环节包括适岗性评价和面试两个阶段。试岗性评价前,对报名材料原件进行现场验证。

(1)适岗性评价。对资格初审合格人员的专业知识、教学能力、工作潜质等方面进行适岗性评价,评价分为“适合”和“不适合”,综合评价为“适合”的进入面试环节。

(2)面试。面试方式为说课,时间限定8分钟以内。说课教材为所报考学科初中八年级现行教材,说课具体题目由考生自主确定一课。面试实行百分制,当场打分,面试成绩采用“体操打分”方法,去掉一个最高分和一个最低分,其他分数的平均分为面试成绩。面试成绩满分100分,最低合格控制分数线60分。面试结束后,按照拟聘用人数与选聘人数1:1的比例,依据面试成绩从高分到低分确定体检人选。如比例内末位面试成绩出现并列,按以下顺序确定进入拟聘用人选:烈士子女或配偶、抗疫一线医务人员子女、中共党员、学历(学位)较高者。如果以上条件均相同,都进入体检、考核,根据体检、考核结果择优聘用。

(四)体检、考核、公示、聘用

1.体检。体检项目和标准参照现行的《公务员录用体检通用标准》执行,体检费用自理。

2.考核。考核由用人单位组织实施。按照《公告》和《岗位信息表》中年龄、学历、专业及其他岗位条件的要求,审查被考核人资格条件,验证核实有关证书、证明、报到证等材料;考察拟聘用人员的政治思想表现、道德品质、业务能力、工作实绩等情况;做出“合格”或“不合格”结论。考核不合格的取消应聘资格。

3.公示。经体检、考核合格的,确定为拟聘用人选。在相关校园网站进行公示,公示期为七个工作日。对公示反映有严重问题并查有实据,不符合聘用条件的取消其拟聘人选资格;对反映有严重问题但一时难以查实的,暂缓聘用,待查实并做出结论后决定是否聘用。

因体检或考核不合格、公示结果影响聘用、公示期间放弃,导致拟聘岗位出现空缺的,在本面试组本岗位内按成绩由高到低依次递补。

4.聘用。对公示期满无异议的,或有反映问题但经核实不影响聘用的,由用人单位填写《河北省事业单位公开招聘工作人员审批表》、《河北省事业单位公开招聘工作人员拟聘人员名册》报开平区人社局审批,并将《河北省事业单位公开招聘工作人员拟聘人员名册》报市人社局备案。并按有关规定签订《河北省事业单位聘用合同》。

签订聘用合同前,多人聘用岗位按照总成绩由高到低顺序依次由拟聘人员自行选择聘用单位,如总成绩相同时采用抽签方式确定选择权先后顺序。

被聘用人员按相关政策规定实行试用期,试用期一并计算在聘用合同期限内。试用期满考核合格的,予以正式聘用,不合格的,取消聘用。

(特别提示:凡考生未在规定时间内按要求参加适岗性评价、面试、体检、考核、报到等情况的,均视为自动放弃应聘资格;资格审核贯穿招聘工作全过程,在任何环节,发现考生不符合招聘条件、弄虚作假的,取消应聘资格,问题严重的要追究责任。)

招聘工作咨询电话:(17713131665、18532563825)

唐山市开平区人力资源和社会保障局

2021年5月31日

乐亭县2021年选聘优秀教师公告

为满足我县教育系统对高层次人才和紧缺学科教师的需求,根据《事业单位人事管理条例》《河北省事业单位公开招聘工作人员暂行办法》,我县选聘优秀事业编制教师50名,现将有关事项公告如下:

一、选聘原则

坚持德才兼备,民主、公开、竞争、择优,实行公开选聘,在测评、考核的基础上择优聘用。

二、选聘数额

共选聘事业编制优秀教师50名,具体选聘人数和岗位条件详见《乐亭县2021年选聘优秀教师岗位信息表》。

50024529_440f6c35-269b-415a-b9fb-47c9678cedf8copy.png

50024529_09f20055-e1a5-40ab-a1d1-9ecb48972113copy.png

(点击图片放大查看)

三、选聘条件

(一)具有中华人民共和国国籍;

(二)遵守宪法和法律,热爱教育事业,具备良好的品行和职业道德;

(三)年龄一般在18周岁及以上,30周岁及以下(1990年6月6日至2003年6月6日期间出生)。

(四)选聘范围:

北京师范大学、华东师范大学、东北师范大学、华中师范大学、陕西师范大学、西南大学、南京师范大学、湖南师范大学、华南师范大学、首都师范大学、河北师范大学全日制普通类本科及以上学历师范类相关专业应届毕业生;全日制普通类硕士及以上学历的应届毕业生。

本次选聘岗位“应届毕业生”包括以下人员:

(1)纳入国家统招计划、被普通高等院校录取、毕业后持有普通高校毕业生就业报到证的2021年高校毕业生。

(2)国家统一招生的2019、2020年普通高校毕业生离校时和在择业期内未落实工作单位,其户口、档案、组织关系仍保留在原毕业学校,或保留在各级毕业生就业主管部门(毕业生就业指导服务中心)、各级人才交流服务机构和各级公共就业服务机构的毕业生。

(3)参加“服务基层项目”前无工作经历,服务期满且考核合格后两年内未落实工作单位的人员。

(4)普通高等院校在校生或毕业当年入伍,退役后(含复学毕业)2年内未落实工作单位的退役士兵。

(5)2019、2020、2021年取得国(境)外学位并完成教育部门学历认证且未落实工作单位的留学回国人员。

(五)具有岗位要求的相应学科教师资格证书。今年参加教师资格考试的人员,在签订聘用合同时,需提供教师资格考试成绩合格证明。

(六)适应岗位要求的身体条件。

(七)具备岗位所需要的其他条件。

招聘岗位所需的具体条件按《乐亭县2021年选聘优秀教师岗位信息表》要求确定。考生毕业证书或学位证书上专业名称必须与岗位条件中专业要求完全一致,一字不差(设定的专业要求带括号的,审核时含括号中的内容;设定的专业要求不带括号的,只审核括号外内容)。根据《教育部关于印发<普通高等学校本科专业目录(2012年)><普通高等学校本科专业设置管理规定>等文件的通知》和《河北省人力资源和社会保障厅关于进一步做好事业单位公开招聘有关工作的通知》,国家对专业归类有过调整、专业名称有所变更的,与所设专业属前后衔接关系的专业,视为同一专业。

(八)有下列情形之一的人员不得报考:

现役军人;试用期(服务期)内的公务员(含参照公务员法管理的工作人员)和试用期内的事业单位工作人员;未满最低服务年限或未满约定服务期限的人员;2022年及以后毕业的普通类高校在读学生(含在读研究生);因犯罪受过刑事处罚的人员、被开除中国共产党党籍的人员、被开除公职的人员、被依法列为失信联合惩戒对象的人员,以及法律法规规定不得招聘为事业单位工作人员的其他情形的人员不得报考。

此外,应聘人员不得报考聘用后即构成回避关系的招聘岗位。回避关系包括《事业单位人事管理回避规定》第六条“事业单位工作人员凡有下列亲属关系的,不得在同一事业单位聘用至具有直接上下级领导关系的管理岗位,不得在其中一方担任领导人员的事业单位聘用至从事组织(人事)、纪检监察、审计、财务工作的岗位,也不得聘用至双方直接隶属于同一领导人员的从事组织(人事)、纪检监察、审计、财务工作的内设机构正职岗位:(一)夫妻关系;(二)直系血亲关系,包括祖父母、外祖父母、父母、子女、孙子女、外孙子女;(三)三代以内旁系血亲关系,包括叔伯姑舅姨、兄弟姐妹、堂兄弟姐妹、表兄弟姐妹、侄子女、甥子女;(四)近姻亲关系,包括配偶的父母、配偶的兄弟姐妹及其配偶、子女的配偶及子女配偶的父母、三代以内旁系血亲的配偶;(五)其他亲属关系,包括养父母子女、形成抚养关系的继父母子女及由此形成的直系血亲、三代以内旁系血亲和近姻亲关系。前款所称同一事业单位,是指依法登记的同一事业单位法人”,以及《河北省事业单位公开招聘工作人员暂行办法》第四十一条“凡与聘用单位负责人员有夫妻关系、直系血亲关系、三代以内旁系血亲或者近姻亲关系的应聘人员,不得应聘该单位负责人员的秘书或者人事、财务、纪律检查岗位,以及有直接上下级领导关系的岗位”。

(九) 根据国务院办公厅关于转发教育部等部门《教育部直属师范大学师范生公费教育实施办法》(国办发〔2018〕75号),免费师范生或公费师范生不在本次选聘范围之内。

四、选聘程序

(一)发布信息

2021年5月30日,在东北师范大学学生就业指导服务中心、河北师范大学就业创业服务网发布选聘信息。

(二)报名

本次报名采取网上报名的形式,2021年6月6日16:00前,应聘人员将本人有效期内身份证(报名与考试时使用的身份证必须一致)、教师资格证、所在高校的就业推荐表(含成绩证明)、《2021年大中专毕业生就业协议书》、《乐亭县2021年选聘优秀教师报名登记表》(报名登记表需上传近期、正面、免冠彩色证件照)等能证明岗位条件要求的相关材料电子版及扫描件上传至电子邮箱jiaoyu4626625@163.com,邮件主题注明选聘岗位名称、姓名、联系方式(如专技岗位*张某13XXXXXXXXX)。每人限报一个岗位。请考生保持报名时所留联系方式畅通,以便通知有关事宜,因所留联系方式无法接通造成的后果自负。

咨询电话:0315-4626625(工作日上午9:00-11:30;下午14:30-17:00)。

(三)资格审核

乐亭县选聘工作小组依照发布的选聘条件对应聘人员材料进行资格审核,通过资格审核的进入下一环节。选聘工作小组以电话或短信形式通知结果及下一环节具体事项。资格审核工作贯穿整个选聘过程,凡发现应聘人员与选聘岗位所要求的资格条件不符以及提供虚假信息的,取消其应聘资格,由此造成的后果由应聘人员自负。

(四)考试

通过资格审核者进入考试环节。考试按所报岗位进行面试或技能展示,于2021年6月10日8:00-17:00在河北师范大学进行,具体地点将通过电话或短信方式进行通知。

面试采取现场讲课的形式进行,讲课内容根据所报考岗位由考生从高中、初中、小学相应学科现行教材中自选,当场备课,当场讲课。备课时间10分钟,讲课时间不超过10分钟,讲课结束后,由评委现场提出1至2个问题答辩。

音体美考生参加技能展示。音乐学科展示内容为声乐、钢琴、弹唱、器乐或舞蹈。现场提供电子钢琴一台,其他器材由考生自备;体育技能展示在操场进行,内容包括自选两项田径项目展示、队列口令展示、本人体育特长展示,器材考生自备;美术学科展示内容为美术特长创作、毛笔字创作、国画创作、速写、简笔画,器材考生自备。

面试、技能展示实行百分制,采用“体操打分”方法当场打分,满分100分,最低合格控制分数线60分,低于60分不进入下一环节。

(五)体检

考试结束后,按照体检人数与选聘人数1:1的比例,依据考生成绩从高分到低分确定人选。比例内末位考生总成绩出现并列时按以下顺序确定:烈士子女或配偶、中共党员、教师资格证级别较高者、学历(学位)较高者。如果以上条件均相同,都进入体检。体检具体日期、地点以电话或短信的形式通知,项目和标准参照《公务员录用体检通用标准(试行)》执行,费用自理。

(六)考核

体检合格的,由乐亭县教育局按照《公告》中岗位条件和岗位要求,进一步对拟聘人员从思想政治表现、道德品质、遵纪守法等情况进行考核,并对其资格条件进行复查。如因体检、考核不合格出现人员空缺,或者拟聘用人员自动放弃聘用的,在本考试组本岗位内按总成绩由高到低依次递补。

(七)公示

对考核合格的拟聘用人员在东北师范大学、河北师范大学就业创业服务网进行公示,公示期为七个工作日。对反映有严重问题并查有实据的,不符合聘用条件的取消拟聘人员资格;对反映有严重问题但一时难以查实的,暂缓聘用,待查实并做出结论后决定是否聘用。

(八)签约

对公示期满无异议的,或有反映问题但经核实不影响聘用的,签订就业协议。

(九)聘用

对公示期间反映有严重问题并查有实据,不符合聘用条件的取消其拟聘人选资格,并从报考同一岗位的人员中按考试总成绩从高分到低分的顺序依次递补。对反映有严重问题但一时难以查实的,暂缓聘用,待查实并做出结论后决定是否聘用。公示期满后,因各种原因导致选聘岗位出现空缺的,不再递补。

对公示期满无异议的,或有反映问题但经核实不影响聘用的,由用人单位提出聘用意见,经主管部门核实后,填写《河北省事业单位公开招聘工作人员审批表》、《河北省事业单位公开招聘工作人员拟聘用人员名册》,按照管理权限报人社部门审批后,办理编制、就业、流动、工资、社保等相关手续,按有关规定签订《河北省事业单位聘用合同》。试用期为一年,在试用期内未取得相应职业资格证书或期满考核不合格的依法解除聘用合同。已聘用人员在本单位服务最低年限为三年,在此期间,不得调动到其他单位。

对选聘的师范类“双一流”大学(北京师范大学、华东师范大学、东北师范大学、华中师范大学、陕西师范大学、西南大学、南京师范大学、湖南师范大学、华南师范大学、首都师范大学等院校)毕业的硕士研究生,在购买我县指定区域及平米住房时,实行七折优惠,本科生实行八折优惠,每人限购一套。

说明:所报岗位未明确具体单位的,被聘用人员在选择单位时按总成绩由高到低的顺序依次选择,如有总成绩相同者采用抽签方式确定选择先后顺序。

五、相关事宜

(一)凡考生未在规定时间内按要求参加报名、资格审核、面试、体检、考察、报到等情况的,均视为自动放弃应聘资格。

(二)资格审核工作贯穿整个选聘过程,凡发现应聘人员与选聘岗位所要求的资格条件不符以及提供虚假信息的,取消其应聘资格,由此造成的后果由应聘人员自负。

乐亭县人力资源和社会保障局

2021年5月26日

返回列表 使用道具 举报
条评论
您需要登录后才可以回帖 登录 | 立即注册
相关推荐
©2001-2021 唐山信息港 http://www.tsxxg.com冀ICP备2026004523号
首页联系我们客服微信:14369595Comsenz Inc.