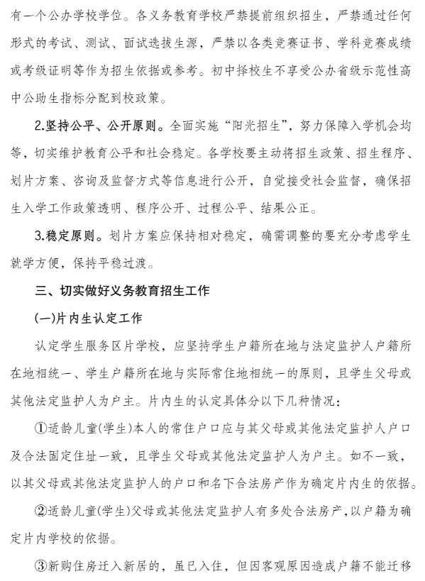
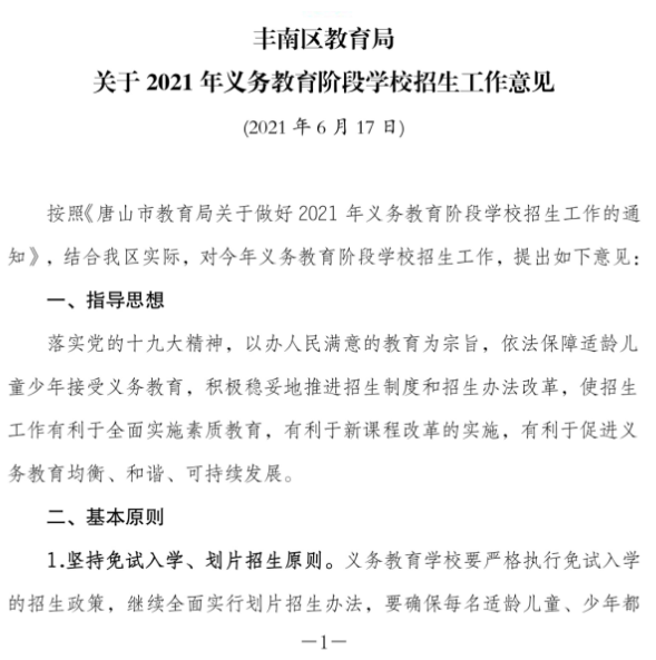
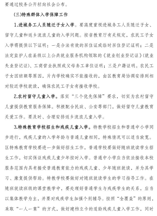
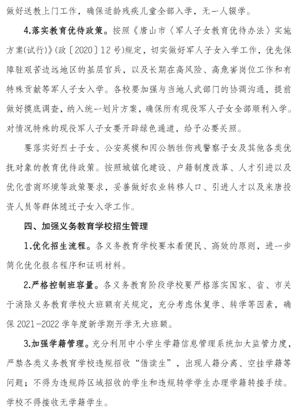
唐山丰南区关于2021年小学初中招生文件来了
唐山信息港 发表于:2021-6-22 18:28 复制链接 看图 发表新帖
阅读数:6386
20210622182314.png
20210622182340.png
20210622182354.png
20210622182410.png
20210622182427.png
20210622182443.png
20210622182454.png
20210622182502.png
20210622182512.png
返回列表 使用道具 举报
条评论
您需要登录后才可以回帖 登录 | 立即注册
相关推荐
©2001-2021 唐山信息港 http://www.tsxxg.com冀ICP备2026004523号
首页联系我们客服微信:14369595Comsenz Inc.