唐山市级总河湖长及主要河湖市级河湖长调整名单
唐山信息港 发表于:2021-7-13 10:40 复制链接 看图 发表新帖
阅读数:17639

一、市级总河湖长

省委常委、市委书记 张古江

市委副书记、市政府党组书记、代市长 田国良

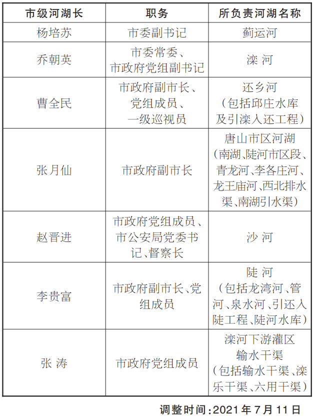
二、市级河湖长名单

50036533_c1ec4f03-a25d-4ade-af7e-133a89b97a3acopy.png

返回列表 使用道具 举报
条评论
您需要登录后才可以回帖 登录 | 立即注册
相关推荐
©2001-2021 唐山信息港 http://www.tsxxg.com冀ICP备2026004523号
首页联系我们客服微信:14369595Comsenz Inc.