唐山路南区小学、初中划片招生方案公布!
唐山信息港 发表于:2021-7-13 22:53 复制链接 看图 发表新帖
阅读数:5744
路南区2021年义务教育阶段学校
招生入学工作实施方案
       为进一步完善义务教育招生入学制度,规范招生行为,提升教育公平度和满意度,按照《唐山市教育局关于做好2021年义务教育阶段学校招生入学工作的通知》(唐教基〔2021〕35号)和《关于路南区义务教育阶段学校招生入学工作规定》(南教教字〔2019〕40号)等文件要求,结合我区实际,特制定本实施方案。
e99965cf004072e6a5a5740c1230721b.jpg
招生入学工作基本原则
       1.坚持免试、划片招生原则。路南区域内公办义务教育阶段学校继续按照“学校划片招生、生源相对就近入学”的总体目标,全面实行划片招生办法,严格执行免试入学的招生政策,确保每名适龄学生都有一个公办学校学位。各义务教育学校严禁提前组织招生,严禁通过任何形式的考试、测试、面试选拔生源,严禁以各类竞赛证书、学科竞赛成绩或考级证明等作为招生依据或参考。初中择校生中考时不享受省级示范性高中指标分配到校政策。
       2.坚持公开、公平原则。全面实施“阳光招生”,努力保障入学机会均等,切实维护教育公平和社会稳定。各义务教育学校要根据各自实际,主动、按时公开招生政策、招生程序、划片方案、咨询及监督方式等信息,自觉接受社会监督,确保招生入学工作政策透明、程序公开、过程公平、结果公正。要在招生入学关键环节和关键时间节点,就群众关心的招生政策、热点问题等做好宣传释疑工作,保证学生和学生家长的知情权。
       3.坚持“两为主”原则。不断完善以居住证为主要依据的随迁子女就学制度,按照“以流入地政府为主,以公办学校为主”的原则解决进城务工人员随迁子女入学问题,切实保障进城务工人员随迁子女在路南区平等接受义务教育。

切实做好义务教育招生工作
(一)片内生认定工作
       合法有效的户籍和房产是确定片内学校的主要依据。学生服务区片学校的认定,坚持学生户籍与学生父母(或其他法定监护人)户籍相统一,学生户籍与父母为房产所有人和户主的实际常住地相统一的“两统一”原则。
以下情况认定为片内生,安排片内学校就读。
       1.适龄学生本人的户口应与其父母(或其他法定监护人)户口及合法固定住址一致,且学生父母(或其他法定监护人)为户主、房主。
       2.新购住房并已迁入新居的,虽已入住,但因客观原因造成户籍不能迁移的,可按新居住地准为确定片内学校(须提供学生家长购房合同、商品房交款专用发票、入住佐证材料等原件及复印件)。
(二)统筹调剂范围
以下情况按全区实际,统筹安排到有空余学位的学校就读。
       1.学生与其父母户口在同一户口本上,学生父母同其祖父母(外祖父母)居住,且学生父母不是户主,学生祖父母(外祖父母)是户主、房主,学生父母名下无产权住房,且学生户口自出生未发生迁移的。
       2.学生父母名下无住房而在其亲属家借住或租借他人房屋居住的。
       3.学生父母与其他人共有房产证的。
       4.集体户口无固定住房的。
       5.在非住宅性质房屋(如公建房、车库等)居住的。
       6.因动迁暂租房居住的。
       7.虽已购房但户口因主观原因未迁入的。
       8.进城务工人员随迁子女提供6月30日前(含6月30日)合法有效居住证的,按市教育局规定安排入学。否则统筹安排到有空余学位的其他学校就读。
       9.符合片内生条件但购房不足一年的,能否按片内生对待要视服务片区内学校学位情况而定。如学位不足,按购房时间排序解决,学位用完仍无法解决的,统筹安排到有空余学位的学校就读。
       为充分利用教育资源,满足广大人民群众教育需求,将借鉴先进地区经验,适时启动实施“多校划片”改革试点工作。
(三)招生入学工作
       1.小学招生。各学校接受报名时间不得早于7月5日,具体时间各校根据实际情况安排。小学入学年龄为截止到2021年8月31日满6周岁(2015年8月31日前出生,含8月31日)。
       2.初中招生。继续进行小学毕业质量检测,检测科目为语文、数学、英语三科。检测在区教育局指导下由毕业学校命题和组织,区教育局将采取抽查方式对各校命题进行监控。检测成绩以等级制形式记入小学毕业生登记表。不得按成绩对学生、教师、学校进行排队。检测时间为7月2日。
       小学毕业生登记表由区教育局统一印制,学校组织专人填写,区教育局审核,并逐级签字盖章。表格上要粘贴考生近期正面半身免冠一寸照片。小学毕业生登记表在录取前统一由区教育局基础教育科保管,严禁个人提留。小学毕业生登记表作为补充的学籍管理资料,经区教育局基础教育科审核后按划片方案分配给各初中学校并由初中学校存档。
       各初中学校按区教育局安排组织学生报到,并进行入学资格审查。招生名单确定后,各初中学校将录取花名册(一式两份)上报区教育局基础教育科审核,并依据审核结果发放录取通知书,通知书必须在8月15日前发到学生或其家长手中。各初中学校录取的新生名单,要通过校务公开栏等渠道向社会公布。
       3. 鉴于实验小学(卫国路校区)、燕京小学、东新街小学、实小南湖分校、唐山市第九中学、唐山市友谊中学服务管境生源较多,故暂不接收租房居住适龄儿童、少年。实验小学(卫国路校区)租住适龄儿童安排到双新小学或新华西道小学就读(采用摇号或抽签方式产生)、燕京小学租住适龄儿童安排到新华西道小学就读、东新街小学租住适龄儿童安排到胜利路小学或文北小学就读(采用摇号或抽签方式产生)、实小南湖分校租住适龄儿童安排到雷锋小学或南湖小学就读(采用摇号或抽签方式产生)、唐山市第九中学和唐山市友谊中学租住适龄少年安排到唐山市第二十六中学就读。
(四)特殊群体入学保障工作
       1.进城务工随迁子女入学。各校要进一步完善以居住证为主要依据的进城务工人员随迁子女入学制度,简化、优化随迁子女入学流程,依法保障随迁子女平等接受义务教育。按照省、市居住证制度和省教育厅有关规定,进城务工人员随迁子女入学需提供以下基本证明材料:一是合法有效的居住证;二是父母务工单位证明或工商营业执照; 三是户籍证明。公办和民办学校均不得向随迁子女收取有别于本地户籍学生的任何费用。学校要加强对进城务工人员随迁子女的教育管理服务,实行混合编班和统一管理。
       2.农村留守儿童入学。落实“三个优先保障”要求,切实为农村留守儿童提供教育服务保障。积极配合民政、公安等部门,做好留守儿童教育关爱工作。要及时、合理安排返乡流浪儿童入学。
       3.特殊教育学校招生和残疾儿童入学。路南区培智学校继续招收市区内智力残疾儿童、少年入学。区教育局已把特殊教育学校招生和普通学校接收残疾儿童少年纳入义务教育发展规划,确保建档立卡的适龄残疾儿童少年全部进入名册。
       普通中小学要依法接收本校服务范围内具有接受普通教育能力的残疾儿童、少年随班就读,并为其学习、康复提供帮助。特教学校要做好对随班就读学生的学习指导工作。在随班就读班级的课堂教学中,要处理好普通学生与残疾学生的关系,要以集体教学为主,并要对残疾学生加强个别辅导。按照“全覆盖”的原则,采取“一人一案”的方式,为到校困难的重度或多重残疾儿童少年通过选派责任教师、远程网络教育、制作教学材料等多种途径开展送教上门服务工作,最大程度地满足我区适龄残疾儿童少年多样化的特殊教育需求。
       4.落实教育优待政策。①按照《唐山市<军人子女教育优待办法>实施方案(实行)》(政【2020】12号)规定,切实做好军人子女入学工作,优先保障驻艰苦边远地区的基层官兵,以及长期在高风险、高危害岗位工作和有特殊贡献等军人子女入学;落实好烈士子女、公安英模和因公牺牲伤残警察子女及其他各类优抚对象的教育优待政策。②“凤凰英才计划”引进人才子女入学工作按照市人才工作领导小组有关文件执行,小学可选择到新华西道小学、第二实验小学、友谊里小学就读;初中可选择到唐山市第九中学、唐山市开滦第十中学、唐山市第二十六中学就读。③来唐投资人员随迁子女入学工作按照唐教基【2018】21号文件执行。
(五)控辍保学工作
       各义务教育学校要严格按照《国务院办公厅关于进一步加强控辍保学提高义务教育巩固水平的通知》(国办发〔2017〕72号)、河北省教育厅等十五部门《关于进一步加强控辍保学提高义务教育巩固水平的实施意见》(冀教基〔2018〕34号)等文件要求,落实控辍保学“七长”责任制,巩固控辍保学工作成果。适龄儿童、少年因身体状况需要延缓入学的,由其父母或法定监护人提出申请,提供县级以上医疗单位出具的身体状况说明,由区教育局审核批准。

严格做好民办义务教育阶段学校招生工作

       1.民办学校招生的组织管理。民办义务教育学校招生入学工作由区教育局统一组织实施,招生工作与公办学校同步开展。招生工作开始前,民办学校要提前申报招生计划、招生方案等内容,由区教育局依据有关规定及学校基本办学条件,结合教育资源情况予以审定,并向社会公布。区教育局将充分利用学籍管理系统规范民办学校招生,在学籍系统中设置招生计划数,确保招生计划刚性执行。
       2.民办学校招生范围。民办义务教育学校应在审批机关管辖区域内招生。民办学校招生计划优先满足学校所在地学生入学需求,所在地生源不足仍有内空余学位的,可以在所在地以外招生,但一般不超出市域范围。民办学校招生范围内的本地户籍适龄儿童、少年和依法取得居住证的随迁子女均可报名。
       3.民办学校招生方式。民办学校报名人数超过招生计划的,全部采取电脑随机派位方式招生。随机派位招生由区教育局统一组织,不得由学校自行组织。随机派位招生在纪检和公证部门监督下进行,并邀请家长代表参与,随机派位结果即时向社会公开。适龄儿童、少年要按照随机派位结果,在规定时间内到学校报到并办理入学手续,在规定时间内未报到且未向该校说明原因的视为放弃就读机会。通过随机派位方式,未被民办学校录取的适龄儿童、少年,根据其户籍和家庭住址,由相关县级教育行政部门统筹安排到相应的公办学校就读。
       4.加强民办学校招生管理。民办学校不得借公办学校名义招生,不得故意混淆与公办学校关系,模糊办学主体,进行虚假宣传误导学生和家长。

加强义务教育学校招生管理
       1.优化招生流程。各义务教育学校要本着便民、高效的原则,进一步简化优化报名程序和证明材料,不得要求家长提供或办理没有法律法规依据的证明。
       2.严格控制班容量。各义务教育阶段学校要严格落实国家、省、市关于消除义务教育学校大班额有关规定,充分考虑休复学、转学等因素,确保2021年秋季学期小学、初中一年级不新增56人(含)以上大班额班级。鼓励有条件的学校按照小学每班不超过45人,初中每班不超过50人组织招生。
       3.加强学籍管理。充分利用中小学生学籍信息管理系统加大监管力度,严禁各类义务教育学校违规招收“借读生”,出现人籍分离、空挂学籍等问题;不得为违规跨区域招收的学生和违规转学学生办理学籍转接手续。初中学校不得接收无学籍学生。
       4.加强新生分班管理。各初中学校新生分班工作在区教育局监督指导下完成。采取电脑随机派位的办法进行,不以学生各类成绩作为分班的依据,严禁出现各种形式的“快慢班”、“重点班”。要均衡配置师资,合理组建班级教学团队,确保教学团队水平大体相当。分班结果加盖区教育局基础教育科公章,在学校显著位置张贴公示,学生毕业前学校不得擅自调整。
       5.加强宣传引导。各义务教育学校要通过多种渠道,对招生政策、划片方案、入学流程等内容进行广泛宣传并进行全面、细致解读。在招生入学关键环节和关键时点,就关键政策、群众关心的疑难点做好宣传释疑工作。同时,加强舆论宣传引导,帮助家长树立科学的教育观和人才观,理性帮助孩子确定成长目标,避免盲目跟风择校。要着力宣传促进教育公平的具体举措和取得的成果,回应人民群众关切,积聚工作正能量,取得家长的理解和支持。
       6.加大违规招生整治力度。严格执行相关法律法规和教育部普通中小学招生入学“十项严禁”纪律。区教育局将继续围绕提前招生、考试招生、择校乱收费等群众反映强烈的问题,健全违规招生查处和责任追究机制,畅通违规举报和申诉受理渠道,及时纠正和严肃查处各种违规违纪招生行为。对违规的公办学校,由区教育局责令限期整改,视情节轻重给予通报批评、取消评优评先资格、撤销荣誉称号等处罚。对违规的民办学校,由区教育局监督整改,视情节轻重给予约谈、通报批评、依照有关规定给予减少下一年度招生计划、停止当年招生直至吊销办学许可证等处罚。对违规参与招生的校外培训机构,区教育局责令限期整改,视情节轻重给予警告、通报批评、列入“黑名单”、停止招生直至吊销办学许可证等处罚。对违规违纪的个人,按照干部管理权限,视情节轻重对校长和其他直接责任人员给予相应的党纪、政务处分直至撤职或者解除聘用关系;涉嫌违法犯罪的,移交司法部门追究法律责任。
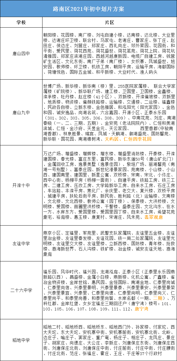
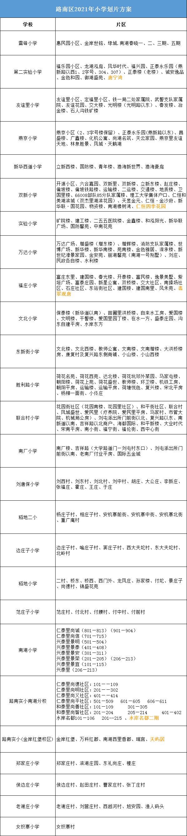
小学、初中划片方案
75327b1e0b9d9866d56e04610f0c370a.png
25636839511f9a18f0c0fe7a8ab1b14e.png
来源:路南区人民政府
返回列表 使用道具 举报
条评论
您需要登录后才可以回帖 登录 | 立即注册
相关推荐
©2001-2021 唐山信息港 http://www.tsxxg.com冀ICP备2026004523号
首页联系我们客服微信:14369595Comsenz Inc.