唐山发布两期抽检不合格单位与产品!
唐山信息港 发表于:2021-12-10 18:30 复制链接 看图 发表新帖
阅读数:12507
  12月6日、7日,唐山市市场监督管理局分别发布《关于唐山市食品安全监督抽检信息的公告(2021第7期)》《关于河北省食品安全监督抽检(唐山承担)信息的公告(2021第8期)》。
关于唐山市食品安全监督抽检信息的公告
(2021第7期)
本次发布的监督抽检信息为
  糕点、饼干、食用农产品茶叶及相关制品、蜂产品餐饮食品等共计抽检1020批次经检测1000批次合格20批次不合格其中,不合格具体样品信息
https__3A__2F__2Fmmbiz___qpic___cn__2Fmmbiz_png__2FDQe2g2h3qzRYjpV6jxjPcqEcYfniajF7hrCyORib6ibcF5VDxAqDB6YVr2L7rLhNLNoJZpuKdexvG4cxXeJYgE24Q__2F640__3Fwx_fmt__3Dpng&r=https__3A__2F__2Fmp___weixin___qq___com__2Fs__2F9siVwmdQbvc7JPyqspekDw&c=1.jpg
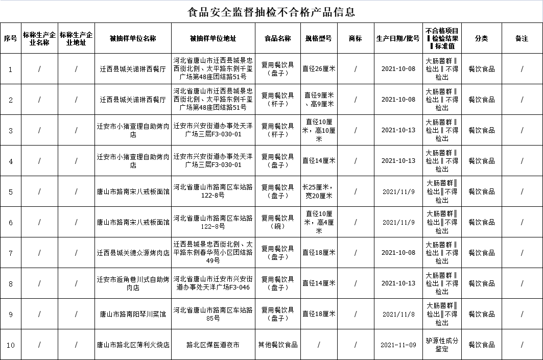
关于河北省食品安全监督抽检
(唐山承担)
信息的公告(2021第8期)
  本次发布的监督抽检信息为食用油、油脂及其制品、餐饮食品共计抽检90批次经检测80批次合格10批次不合格其中,不合格具体样品信息
https__3A__2F__2Fmmbiz___qpic___cn__2Fmmbiz_png__2FDQe2g2h3qzRYjpV6jxjPcqEcYfniajF7hKasQQmp6SB8icdw15akpbWZ9nrBPcQol37uVql91icqEib8Kiadibpws3uw__2F640__3Fwx_fmt__3Dpng&r=https__3A__2F__2Fmp___weixin___qq___com__2Fs__2F9siVwmdQbvc7JPyqspekDw&c=1.jpg
  唐山市市场监督管理局已责成相关处室及县区市场监管部门按照有关法律法规的规定,对本次监督抽检不合格食品及相关单位依法处理。
  来源:唐山市市场监督管理局
返回列表 使用道具 举报
条评论
您需要登录后才可以回帖 登录 | 立即注册
相关推荐
©2001-2021 唐山信息港 http://www.tsxxg.com冀ICP备2026004523号
首页联系我们客服微信:14369595Comsenz Inc.