唐山市路南区稻地镇一块地规划调整方案公布
唐山信息港 发表于:2022-3-8 20:25 复制链接 看图 发表新帖
阅读数:16569

近日,中国唐山发布了《唐山市路南区稻地镇镇区控制性详细规划局部调整方案》,详情如下:

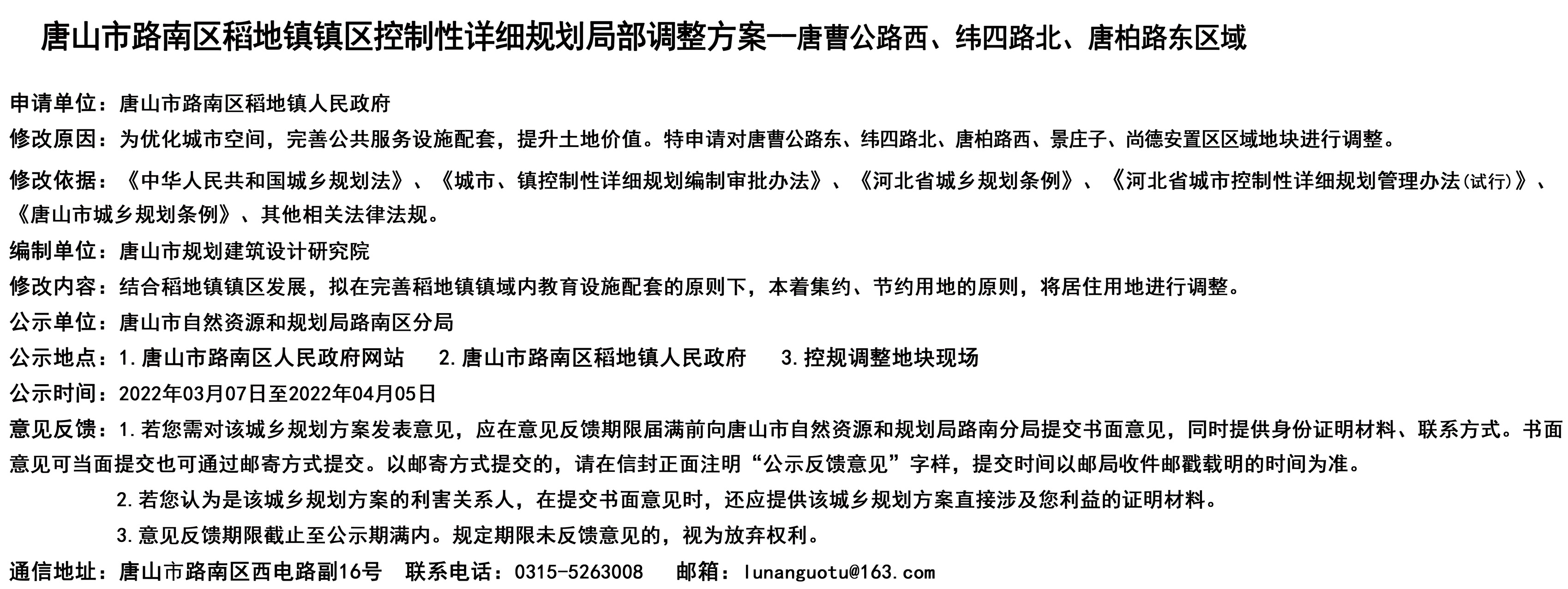
申请单位:唐山市路南区稻地镇人民政府

修改内容:结合稻地镇镇区发展,拟在完善稻地镇镇域内教育设施配套的原则下,本着集约、节约用地的原则,将居住用地进行调整

公示地点:1.唐山市路南区人民政府网站 2.唐山市路南区稻地镇人民政府 3.控规调整地块现场

公示时间:2022年3月7日至2022年4月5日

唐山市路南区稻地镇镇区控制性详细规划局部调整方案

——唐曹公路西、纬四路北、唐柏路东区域

50093451_2b2fe6e0-08bb-4705-b804-0f08ff6ed821copy.jpg

50093451_be5bed3d-8b7c-4332-8b92-31704c179aeccopy.jpg

50093451_e22ca8cc-e23b-46c8-9583-64faf1afd9b9copy.jpg

50093451_6d35062a-63d2-4cc6-aa20-aeb7d7e36fc0copy.jpg

返回列表 使用道具 举报
条评论
您需要登录后才可以回帖 登录 | 立即注册
相关推荐
©2001-2021 唐山信息港 http://www.tsxxg.com冀ICP备2026004523号
首页联系我们客服微信:14369595Comsenz Inc.