4月27日古冶区解除临时全域静态管理
唐山信息港 发表于:2022-4-26 22:11 复制链接 看图 发表新帖
阅读数:5455
215021cdc6pjq0wffq6jku.jpg
古冶区新冠肺炎疫情防控工作总指挥部办公室
关于进一步调整全区防疫管控措施的通告
全区广大居民:
       根据专家分析研判,目前我区疫情防控态势总体平稳,决定自2022年4月27日0时起,全区解除临时全域静态管理。现就有关事项通告如下:
       1. 严格管控跨域流动。坚持非必要不来古冶、非必要不离古冶,各交通卡口、汽车站继续严格管理,原则上禁止跨区域流动。有序放开区域内小交通。
       2. 精准封控涉疫区域。严格落实区域管控措施,精准将阳性病例居住的楼栋、阳性病例流动的轨迹范围划定为封控区、管控区,其他区域为防范区。封控区每天进行一轮核酸检测;管控区第1、4、7天进行核酸检测;防范区不再进行全员核酸检测,严格落实居家隔离、居家健康监测、“4+36+10+1”类等重点人群定期核酸检测。
       3. 农村、社区继续实行“一门进出”,安排专人24小时值守,居民凭通行证进出,落实扫码、测温、戴口罩等防控措施。
       4. 全区各级党政机关、企事业单位有序恢复正常办公秩序,按照线性管理要求,各类政务服务窗口限流50%开放,下沉基层干部有序返岗,实行“两点一线”上下班模式。单位食堂落实消毒通风,继续禁止堂食。
       5. 各类学校,根据教育部门统一部署,科学有序开学复课。区域内学生暂不离区,区域外学生暂不返校。
       6. 各类商场超市等公共场所和生活必需品经营单位,在行业主管部门检查评估合格后,逐步恢复营业,客流总量不超过最大承载量的50%,要严格落实佩戴口罩、测温扫码、通风消杀等常态化疫情防控措施。
       7. 餐饮服务单位暂停堂食经营,不得承接婚丧嫁娶和商务接待等聚餐活动。理发店实行预约制,暂停所有美容业务。图书馆、洗浴中心、冷链食品经营场所、信息中介、棋牌室、影剧院、KTV、网吧、线下教育培训机构等密闭场所及各类集贸市场一律暂不开放。具体开放时间由行业主管部门另行确定。
       8. 各级医疗机构有序恢复正常接诊秩序,对住院患者严格落实封闭管理,全面落实常态化预检分诊和首诊负责制,强化各项院感防控措施。各类药店、个体诊所恢复营业,落实各项常态化防控要求,严禁私自接诊发热患者,严禁出售“一退双抗一咳”药品。
       9. 全区范围内所有服务行业、窗口单位从业人员,工作期间必须严格落实戴面屏、N95口罩、防护手套“新三件套”,有效阻断病毒传播,确保疫情防控万无一失。
       10. 坚持非必要不举办50人以上的大型会议、活动、论坛、培训、演出、展销促销等,确需举办的严格按照“谁审批、谁负责”的原则履行审批手续。倡导红事缓办、白事简办、其他宴会不办。
       11. 积极接种新冠疫苗。请符合接种条件的群众,特别是60岁以上的老年人群,尽快全程接种新冠疫苗及加强针,保护自己、关爱亲人,筑牢免疫屏障。
       12. 严格落实个人防控责任。疫情仍未远去,防控不能松懈,请大家进一步提高防护意识,履行个人防控责任,非必要不聚集,保持社交距离,落实戴口罩、勤洗手、消毒通风等常态化防控措施,巩固来之不易的疫情防控成果,筑牢群防群治的坚固防线。
       为鼓励居民积极防疫、主动报备,对愿检尽检、主动核酸检测,经复检确认为阳性感染者,一次性给予1000元奖励。
       感谢广大居民对疫情防控工作的理解和配合,只要我们心手相牵、共同努力,就一定能够夺取疫情防控和经济社会发展“双胜利”!
       以上管控措施将视疫情防控情况适时进行调整。
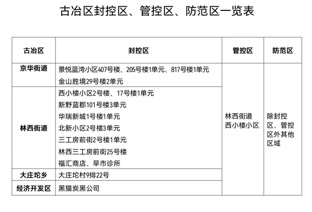
       附件:古冶区封控区、管控区、防范区一览表
古冶区新冠肺炎疫情防控工作总指挥部办公室
2022年4月26日
980d5c8e91aedb45daa585703046ab1c.jpg
来源:古冶发布(guyepress)
返回列表 使用道具 举报
条评论
您需要登录后才可以回帖 登录 | 立即注册
相关推荐
©2001-2021 唐山信息港 http://www.tsxxg.com冀ICP备2026004523号
首页联系我们客服微信:14369595Comsenz Inc.