唐山阶梯水量“一户多人口”增量业务办理活动开始
唐山信息港 发表于:2022-10-10 22:03 复制链接 看图 发表新帖
阅读数:4490

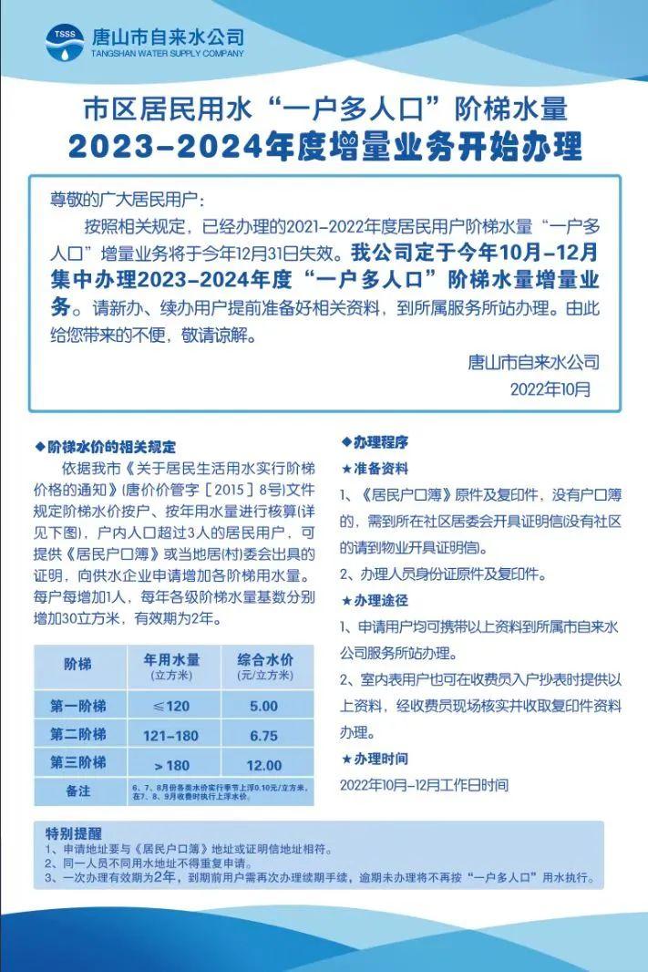
按照我市阶梯水价政策规定,市区居民已经办理的2021—2022年度居民用户阶梯水量“一户多人口”增量业务将于今年12月31日到期。为方便广大用户继续办理,唐山市自来水公司定于10月-12月集中开展2023—2024年度居民用户阶梯水量“一户多人口”增量业务办理活动。请新办、续办用户提前准备好相关资料,到所属小区服务所站办理。

我市阶梯水价相关规定

依据我市《关于居民生活用水实行阶梯价格的通知》(唐价价管字[2015]8号)文件规定:阶梯水价按户、按年用水量进行核算,三个阶梯分别为每户年用水量不超过120(含)立方米;120立方米-180(含)立方米;180立方米以上。户内人口超过3人的居民用户,可提供《居民户口簿》或当地居(村)委会出具的证明,向供水企业申请增加各阶梯用水量。每户每增加1人,每年各级阶梯水量基数分别增加30立方米,有效期为2年。

50130287_b3c2299c-87c7-4945-ab75-cff14f2bc3f5copy.jpg

50130287_6dca23d5-d332-4476-a65e-e4ed3af41bc0copy.png

办理需知

需续办、新办“一户多人口”增量业务的用户,请携带《居民户口簿》原件和复印件(没有户口簿的,需到所在社区居委会开具证明信),以及办理人员身份证原件和复印件,于10月-12月工作日时间到所属市自来水公司服务所站办理。也可以在收费人员入户抄表时,将准备好的资料提供给收费员,由收费员现场核实并收取复印件资料帮助用户办理。

办理提醒

在此,提醒广大用户,“一户多人口”增量业务办理的申请地址要与《居民户口簿》地址或证明信地址相符,同一人员不同用水地址不得重复申请。另外,一次办理有效期为两年,到期前用户需再次办理续期手续,逾期未办理将不再按“一户多人口”用水执行。下一次办理申请也就是2025-2026年度增量业务的申请,将在2024年的10-12月份进行。

困难群众优惠政策

对于享受城镇最低生活保障待遇的居民以及困难职工和城市特困供养人员实行优惠政策,第一阶梯水价仍执行优惠价格每立方米2.70元(含污水处理费);第二、三阶梯的水价执行一般居民用户基本水价(另加污水处理费),即每立方米4.4元(含污水处理费)。


来源: 唐山水司
返回列表 使用道具 举报
条评论
您需要登录后才可以回帖 登录 | 立即注册
相关推荐
©2001-2021 唐山信息港 http://www.tsxxg.com冀ICP备2026004523号
首页联系我们客服微信:14369595Comsenz Inc.