个税扣除信息确认开始!今年有哪些新变化?
唐山信息港 发表于:2022-12-5 16:31 复制链接 看图 发表新帖
阅读数:4587
       一年一度的个税专项附加扣除信息确认开始了。目前,个人所得税APP首页已经更新,即日起可以填报2023年专项附加扣除信息。
       专项附加扣除可在个税税前扣除,相当于少交了一笔税。根据政策规定,专项附加扣除信息需要在每年12月进行确认,才能在下一个年度继续享受专项附加税前扣除。
11f14dcbeb094d9056807741a4a4b69b.jpg
今年有哪些新变化?
       根据国税总局2022年初发布的《国家税务总局关于修订发布<个人所得税专项附加扣除操作办法(试行)>公告》,从2022年1月1日起,个税专项附加扣除增加到7项(今年新增3岁以下婴幼儿照护这一项)。
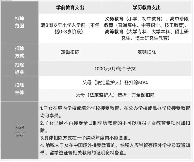
       1、子女教育子女接受全日制学历教育以及学前教育(子女年满3周岁的当月至小学入学前的教育)的纳税人每个子女每个月可以定额扣除1000元。子女教育专项附加扣除可以选择由父母一方全额扣除,也可以选择父母每月各扣除标准的50%。
dd22037e1b6635ddb7683e26666daa11.jpg
       2、继续教育接受学历(学位)继续教育的纳税人以及接受技能人员、专业技术人员职业资格继续教育的纳税人可以享受。学历(学位)继续教育每月可定额扣除400元,同一学历(学位)扣除期限最长不超过48个月。
       技能人员、专业技术人员职业资格继续教育纳税人在取得相关证书的当年,定额扣除3600元,同一年度取得多个符合条件证书的,比如同一年度同时取得CPA和税务师,只能扣除一个3600元。
f9fdfd326e408301e7342ea71297afb6.jpg
       3、大病医疗纳税人本人或其配偶、未成年子女发生的与基本医保相关的医药费支出,在扣除医保报销后,自付部分本年度累计超过15000元,且不超过80000元的部分,准予在计算个人所得税应纳税所得额时扣除。
       大病医疗专项附加扣除,在工资薪金预扣预缴个税时,不得享受,需要等到综合所得汇算清缴时才可享受。
05323a7def5fbf1145b99eaa806db121.jpg
       4、住房贷款利息纳税人本人或其配偶单独或共同使用商业银行或住房公积金个人住房贷款为本人或其配偶购买的在中国境内的符合首套住房的贷款利息支出,在实际发生贷款利息支出的年度,按照每月1000元的定额标准扣除,最长扣除期限不超过20年。
       若纳税人本人和其配偶在婚前均有符合条件的首套住房贷款利息支出,婚后有两种处理方式,一是夫妻双方各自根据自己名下住房按照扣除标准的50%扣除;二是选择其中一套住房由其贷款人按照扣除标准的100%税前扣除。
fe53ec66ac193894219d988ceb046134.jpg
       5、住房租金纳税人在主要工作城市没有自有住房且发生的住房租金支出,可以根据租房城市按照一定的标准定额扣除。直辖市、省会城市、计划单列市以及国务院确定的其他城市,扣除标准为每月1500元。
       除了以上城市,市辖区户籍人口超过100万的城市,扣除标准为每月1100元;市辖区户籍人口不超过100万的城市,扣除标准为每月800元。
82f88e9749867e21a43b66e3566daf61.jpg
       6、赡养老人纳税人赡养60周岁(含)以上的父母,或子女均已去世的祖父母、外祖父母,符合独生子女的,每月定额扣除2000元;不属于独生子女的,与其兄弟姐妹分摊每月2000元的扣除标准,且每人每月最多扣除1000元。
ac051e8b541038788bfb31593e5633db.jpg
       7、3岁以下婴幼儿照护纳税人照护3岁以下婴幼儿子女的支出,按照每名婴幼儿每月1000元的标准定额扣除。扣除方式可以选择由夫妻一方按照标准的100%税前扣除,也可以选择由夫妻双方分别按照标准的50%扣除。
7841ede894469df1a84082dcfbb5a852.jpg
       值得注意的是,今年个税办理增加了“个人养老金扣除信息管理”功能。个人缴费享受税前扣除优惠时,以个人养老金信息管理服务平台出具的扣除凭证为扣税凭据。计入个人养老金资金账户的投资收益暂不征收个人所得税;个人领取的个人养老金,不并入综合所得,单独按照3%的税率计算缴纳个人所得税。
22568b121fbd27615c169ae52aa8d763.jpg
专项附加税怎么申报?
       ①如果2023年的专项附加扣除信息若无变动,只需在2022年基础上确认即可。
       打开个人所得税App首页,选择了解一下或专项附加扣除填报选择一键带入,再选择扣除年度2023。
5fb3f555b033f2d3fda26d41f986dca7.png
       用户可以在确认之后在App中点击首页,选择专项附加扣除填报,选择扣除年度2023查看已提交的信息,如有变动可以选择作废或修改。
       ②2023年需要对已填写的信息进行修改。
       想修改2023年赡养老人、子女教育、住房贷款利息的扣除比例等,则需点击待确认之后进入相关修改页面进行修改。
       ③2023年需要作废专项附加扣除项目,或者需要新增专项附加扣除项目。
e39fe06e4d9e4123738892ed72e592f0.jpg
       注意:扣除年度指可享受专项附加扣除的年度,每次只能选择一个年度。对于子女教育支出、赡养老人支出、房贷利息支出等连续多年的扣除需要每年重新填写或确认。
       根据相关规定,次年享受专项附加扣除的内容需于每年12月进行确认。纳税人未及时确认的,扣缴义务人于次年1月起暂停扣除,待纳税人确认后再行办理专项附加扣除。若未及时确认,前期已填报的扣除信息将自动视同有效并延长至次年。也就是说,未及时填报当年度个税专项附加扣除信息将会直接顺延至次年。
来源:个人所得税app
返回列表 使用道具 举报
条评论
您需要登录后才可以回帖 登录 | 立即注册
相关推荐
©2001-2021 唐山信息港 http://www.tsxxg.com冀ICP备2026004523号
首页联系我们客服微信:14369595Comsenz Inc.